一、梦日入怀生贵子,四岁胶东订婚配
汉文帝后元七年甲申岁夏六月初一己亥日(公元前157年7月6日),汉文帝刘恒病甚,托孤周亚夫、卫绾。以中尉周亚夫为车骑将军,嘱太子:“若有缓急,可用周亚夫为将”。在长安未央宫驾崩,享年四十六岁。群臣上庙号为太宗,谥号孝文皇帝。同年六月初七日,葬于霸陵(位于陕西西安东郊白鹿原东北角)。六月初九,三十二岁的太子刘启继承帝位,是为汉孝景皇帝。
在刘启为太子时,对王夫人王娡甚是宠幸,一天王氏称梦见太阳进入她的怀中(称言梦红日入怀),遂有孕,及告诉刘启,曰:“此贵征也。”不久,汉文帝就驾崩,汉景帝刘启即位。
汉景帝元年乙酉岁六月十三乙巳日(公元前156年7月7日),刘启之第十子出生,取名刘彘,是王氏唯一的儿子。
汉景帝刘启之十四子分别为:1太子刘荣(母栗姬)、2河间献王刘德(母栗姬)、3临江哀王刘阏(母栗姬)、4鲁恭王刘余(母程姬)、5江都易王刘非(母程姬)、6长沙定王刘发(母唐姬,传后五世为光武帝刘秀)、7赵敬肃王刘彭祖(母贾夫人)、8胶西王刘端(母程姬)、9中山靖王刘胜(母贾夫人)、10汉武帝刘彻(母王娡)、11广川惠王刘越(母王儿姁)、12胶东康王刘寄(母王儿姁)、13清河哀王刘乘(母王儿姁)、14常山宪王刘舜(母王儿姁)。
从以上十四子出生情况看,刘启在为太子末期,得王夫人而宠之,共生三女一子,在即位为汉景帝后,除了宠幸王娡的妹妹王儿姁,在为帝十七年,处理国政,继续文景之治。
景帝初年的七国之乱,历时三月即被平息,以西汉中央政权获得了绝对胜利,事八王皆死。
汉孝景帝四年戊子岁(公元前153年)夏四月廿三己巳日,立庶长子刘荣(年满十八岁)为太子,立皇十子刘彻(四岁)为胶东王,都即墨(今平度市东南)。
汉景帝的姐姐馆陶长公主刘嫖希望自己的女儿能成为皇后,见年满十八岁的刘荣封为太子,且尚未婚配,就想把女儿嫁给太子刘荣。却不料刘荣生母栗姬因厌恶馆陶长公主屡次给景帝进献美女而拒绝这桩婚事,刘嫖十分恼火。于是,馆陶公主看上了“梦日入怀”而生的胶东王刘彻,想把女儿嫁给时年四岁的刘彻,王夫人同意了这桩婚事。
二、粟母失德累儿死,母立皇后升太子
长公主刘嫖为栗姬拒婚而生气,就常常在弟弟汉景帝刘启面前讲栗姬的谗言:“栗姬和各位贵夫人及宠姬聚会,常常让侍从在他们背后吐口水诅咒,施用妖邪惑人的媚道之术。”景帝刘启听后,对栗姬生出厌恶之心,但是因为以往和栗姬感情深厚,仍旧存有善念。
后来,汉景帝刘启身体染病不适,且为帝后事心中烦闷不乐,为试太子母栗姬的品德是否能母仪天下,就把已封王的儿子们都托付给栗姬,对栗姬说:“我百岁之后,你要好好照顾他们。”栗姬听后很生气,不肯答应,并且出言不逊。汉景帝刘启对她的态度在心里十分不满,却还是忍耐下来,只差没有发作而已。
在此之后,刘嫖不时在景帝面前说栗姬的坏话外加称赞王夫人的儿子。汉景帝自己也认为刘彻德才兼备,而且又有从前他母亲梦日入怀的祥兆,但尚未下定决心废长立幼。
王夫人知道汉景帝恼怒栗姬,但要废掉太子,还需要时机合适。立太子两年后,汉景帝六年(公元前151年)秋九月,无子嗣且无宠的薄皇后被废黜。
四个月后,汉景帝七年辛卯岁(公元前150年)春正月,王娡通过关系暗中派人催促大行令奏请立栗姬为皇后。大行令上奏曰:“子以母贵,母以子贵。今太子母号宜为皇后。”汉景帝刘启大怒:“这是你应该说的话吗!”遂下令诛杀大行令,又废掉太子刘荣为临江王。
刘荣被废,景帝也不愿再见到栗姬。栗姬内心的愤恨更加难平,但她甚至连景帝刘启的面都见不到,最终栗姬郁郁而死。
景帝七年辛卯岁(公元前150年)夏四月十七乙巳日,景帝立王美人(王娡)为皇后。十二天后的廿九丁巳日,立七岁的刘彘为太子,之后改名为刘彻,以中尉卫绾、王臧为太子太傅、少傅,两人皆出于儒门。擢汲黯为太子洗马,郑当时为太子舍人,二人俱从黄老之学。
三、成年冠礼即帝位,尊儒设太学行新政
汉景帝后元三年庚子岁(公元前141年)冬,汉景帝刘启病甚,于是在正月十七甲寅日,为年满十六岁刘彻行冠礼(成年礼)。正月二十七甲子日,汉景帝刘启驾崩于长安未央宫,在位共十七年,享年四十八岁,谥号“孝景皇帝”。太子刘彻即皇帝位,是为汉武帝。尊祖母前皇太后窦氏为太皇太后,皇后王氏(母亲王娡)为皇太后。
三月,封皇太后同母弟田蚡为武安侯,田胜为周阳侯。尊皇太后母臧儿为平原君,臧儿初为槐里王仲妻,生皇太后王娡。后改嫁长陵田氏,生田蚡及田胜。
《汉书 食货志》云:“至武帝之初七十年间,国家无事,非遇水旱,则民人给家足。都鄙廪庾尽满,而府库余财;京师之钱累百巨万,贯朽而不可校;太仓之粟陈陈相囚,充溢露积于外,腐败不可食。”“众庶街巷有马,阡陌之间成群,乘历牝者(母马)摈而不得聚会。”说明经过文景之治后,再不是汉初的穷样,人民富足,国家的府库盈满,串钱的索已经朽坏,不能计算了,粮食只能露天,故腐败了,不可食用,经过改革马政,养马积极,以至郊野马儿成群。
汉武帝建元元年庚子岁(公元前140年),这一年汉武帝刘彻满17岁,任命一系列官吏,开始推行新政。
冬十月
始建年号:汉武帝刘彻开始以“建元”为年号。中国历史从此以年号纪元。帝王以年号纪元,创始于汉武帝。赵翼《廿二史札记》:“古无年号。至武帝始创为年号,朝野上下俱便于记载,实为万世不易之良法。”建元寓有创始之意,表明汉武帝就位初始即有锐意变革之壮志也。司马迁后来评论曰:“汉兴五世,隆在建元。外攘夷狄,内修法度——封禅、改正朔、易服色。”汉武帝自建元至元封,每六年一改元。太初至征和,每四年一改元。征和四年后,改为后元元年,而无年号,盖帝亦将终矣。
汉武帝之招贤:汉高祖十一年曾下“求贤诏”:“今天下贤者智能,岂特古之人乎?患在人之不交故也。今贤人已与我共平定矣,而不与我共安利之,可乎?贤士大夫有肯从吾游者,吾能尊显之!布告天下,使明知朕意。”汉武帝求贤意亦仿高祖也。《东方朔传》:“武帝初即位,征天下举方正贤良文学之士,待以不次方位。四方士多上书言得失。”冬十月,诏举贤良方正直言极谏之士,上亲策问以古今治道,对者百余人。汉武帝之招贤,意在复古选贤之政也。
汉武帝尊儒:丞相卫绾奏:“所举贤良,或治申、韩、苏、张之言,乱国政,请皆罢奏。”制曰“可”。下令除儒学外,贬黜诸家不用其为从。自此令始,学百家言者只能为杂家立说为用,不能作求仕之道也。此即汉武帝刘彻“独尚儒术”之意,然却非灭废百家或不许民间研习百家也,国家官方之主流学术与民间非正统学术之区别,亦由此为始。
是时,董仲舒年已近六十岁,河北广川人,生于高帝九年,历见高帝、文帝、景帝、武帝四朝之事,以治《春秋》公羊学,孝景帝时征为博士。《资治通鉴》记汉武帝于本年召见董仲舒亲自策问。“广川董仲舒对曰:‘臣谨按《春秋》以观天人之际,甚可畏也。国家将有失道之败,而灭乃先出灾害以谴告之。不知自省,又降怪异以惊恐之,尚不知变,而后伤败乃至。自非大无道之世,天欲尽扶持而全安之,事在勉强而已。‘道者,所由适于治之路也。仁义礼乐皆其(工)具也。’天子善其对。”初征以公孙弘为博士,董仲舒为江都相,严助为中大夫。至此汉武帝乃一改汉初之宗黄老轻儒政策。
皇帝的大婚典礼:汉景帝晚期,在汉景帝的姐姐馆陶长公主刘嫖的活动下,最终选择了时为胶东王的刘彻为女婿,此一政治联姻也为后来刘彻登太子位和继皇帝位铺平道路,至此承继父位满一年,遂举行皇帝大婚大典,场面壮观,尽显皇家之气派,实时册立陈阿娇为皇后。
二月, 发行三铢钱:汉武帝刘彻停铸半两钱,改铸三铢钱发行,上有“三铢”二字,故名。三铢钱重三铢,铢字金旁从王,背无轮廓。“铢”是古代一种重量单位,一两(秦和西汉时期的一两相当于的16.14克)的二十四分之一为一铢,因此所谓“三铢”实际上非常轻。钱径为23毫米,穿径为8毫米,厚1.5毫米,重2.5克,三铢钱“铢”字的“金”旁,上呈三角形,下是王字直笔到底为一横,与五铢钱的铢字笔划形体截然不同,背平无轮廓,成为三铢钱独有的一大特征。三铢钱流通时间很短,汉武帝建元五年(公元前136年)停铸。《史记.平准书》:“令县官销半两钱,更铸三铢钱,文如其重。”《汉书.食货志下》:“有司言三铢钱轻,轻钱易作奸诈,乃更请郡国铸五铢钱。”

夏四月,实行新政,诏立学校之官:汉武帝刘彻接受董仲舒“罢黜百家,独尊儒术”的建议,把儒家学说定为治国的指导思想,兴办太学,大力推行儒家教育。
五月,诏修山川之祀,开立乐府:下诏修雍山之祠,以崇祭祀。又征各国及民间乐曲入礼部。《汉书》卷二二:“乃立乐府,采诗夜诵,有赵代秦楚之讴。”之后以李延年为协律都尉,多举司马相如等造为诗赋,略论律吕,以合八音之调,作十九章之歌。赦吴楚七国之奴隶。
李延年,生年不详,中山人(今河北省定州市),前112年春天为汉武帝所用,汉武帝宠妃李夫人的哥哥。李家世代为倡,李延年与其妹李夫人皆出自倡门,能歌善舞,容貌喜人。
李延年年轻时因犯法而受到腐(宫)刑,负责饲养宫中的狗(狗监任职),汉武帝元鼎六年(公元前111年),因擅长音律被召见,汉武帝很赞赏,下交公卿讨论,说:“民间祭祀尚且有鼓舞音乐,现在郊祀却没有乐章,难道这样合适吗?”公卿们说:“古时祭祀天地都有乐章,这样才能以礼祭祀神灵。”又有人说:“泰帝使素女弹五十弦瑟,音调悲切,泰帝忍不住悲泣起来,所以破开她的瑟为二十五弦。”于是为讨伐南越的胜利而举行赛祭,祷告祭祀泰一、后土,开始用乐舞,又增招歌童,制作二十五弦的瑟及箜篌瑟是从此开始的。借此兴建祭天地祠庙、造设音乐之机,李延年总是秉承汉武帝之旨,谱曲并演唱这些诗,成为新变曲。
一日为汉武帝献《佳人曲》:“北方有佳人,绝世而独立,一顾倾人城,再顾倾人国。宁不知倾城与倾国,佳人难再得。”故李延年的妹妹由此得幸,生下了昌邑王刘髆,后来受封为李夫人,李延年爱幸一时,被封为乐府协律督尉,负责管理皇宫的乐器,“佩两千石印授,而与上(上即指皇帝)卧起”。后其妹李夫人早卒,逐渐爱驰,因其弟李季奸乱后宫所连坐,李延年也被灭族。征和三年,李广利投降匈奴后,李家又一次被族诛,尽灭。 |
以窦婴为丞相,田蚡为太尉,赵绾为御史大夫,王臧为郎中令,遂欲全面推行新制及儒家政治。以桑弘羊为侍中,入宫主司财计,时年仅十三岁。《食货志》:“弘羊,洛阳贾人之子。以善心计,年十三傅中。”
赵绾,西汉儒生,治《诗经》的学者,申培弟子,汉武帝初年受重用,官拜御史大夫,推行独尊儒术。后因和王臧上书汉武帝不要再向太皇太后窦漪房请示奏报,而遭罢官,后死于狱中。
王臧,西汉儒生,兰陵(治今山东省临沂市兰陵县西南)人。他是申公(申培)的弟子,汉武帝即位之初受到重用,官拜郎中令,推行独尊儒术,贬斥黄老,与赵绾建议立明堂、封禅等事。次年,因和赵绾上书汉武帝,建议不再向太皇太后窦漪房奏事,触怒窦太后,被遭到罢免,并被捕下狱,不久死于狱中。
桑弘羊(前155年—前80年),出身河南洛阳商人家庭,十三岁时以精于心算入侍宫中。历任侍中、大农丞、治粟都尉、大司农等职。自汉武帝元狩三年(前120年)起,在汉武帝大力支持下,先后推行算缗、告缗、盐铁官营、均输、平准、币制改革、酒榷等经济政策,同时组织六十万人屯田戍边,防御匈奴。这些措施都在不同程度上取得了成功,大幅度增加了政府的财政收入,为汉武帝继续推行文治武功事业奠定了雄厚的物质基础,但也带来一定的负面影响并引发批评。汉武帝后元二年(前87年),汉昭帝即位,桑弘羊迁任御史大夫,与霍光、金日磾等同为辅政大臣。汉昭帝始元六年(前81年),盐铁会议召开,因贤良文学指责盐铁官营和均输、平准等政策“与民争利”,桑弘羊与之展开辩论。会后,改酒类专卖为征税,其他政策仍沿袭不变。汉昭帝元凤元年(前80年)九月,桑弘羊因与霍光政见发生分歧,被卷入燕王刘旦和上官桀父子的谋反事件,牵连被杀。 |
六月,汉武帝奉窦太后命令,罢免丞相卫绾,告老归家。
卫绾(?-公元前131年),代郡大陵(今山西文水县)人。汉文帝时,以弄车之技当上郎官,迁中郎将,出为河间王太傅。汉景帝时期,从平七国之乱,升任中尉,加封为建陵侯,拜太子太傅、御史大夫。汉武帝继位,官至丞相。卫绾一生为官,位居显要,既无拾遗补阙之功,更谈不上兴利除弊之绩,只是默默无言,守道而已。汉武帝元光四年(公元前131年)卒,谥号建陵哀侯。 |
秋七月,诏罢苑马以赐贫民。
议设立明堂,以诸侯朝:为此征询百官及博士议。然皆不明古之明堂礼制,乃遣使征鲁申公。申公,宿儒,曾从学于荀子。通明堂、巡狩、改历、服色从古制。申公乃赵绾、王臧之师也。立明堂之制,欲以订诸侯朝觐之礼。盖因武帝刘彻登基年少,诸侯藩王或为叔,或为从兄、兄长,轻蔑其年少而不尊。建明堂朝觐之制,序上下尊卑之礼,有尊隆王权之作用。因之,要不要立明堂,此遂成为当时政治斗争之一大焦点。
是年,内史宁成因罪下狱。为髡[kūn古代一种把头发剃光的刑罚]钳刑徒,旋逃去,在乡租陂田数千顷,役使贫民数千家。数年,积资数千万。
宁成,南阳郡穰县人,做侍卫随从之官服事汉景帝刘启。他为人好胜,做人家的小官时,一定要欺陵他的长官;做了人家的长官,控制下属就象捆绑湿柴一样随便。他狡猾凶残,任性使威,逐渐升官,当了济南都尉,这时郅都是济南太守。在此之前的几个都尉都是步行走入太守府,通过下级官吏传达,然后进见太守,就象县令进见太守一样,他们畏惧郅都就是这个样子。等到宁成前来,却一直越过其他,走到郅都的上位。郅都一向听说过他的名声,于是很好地对待他,同他结成友好关系。
公元前144年,由于长安附近皇族中的好多人凶暴犯法,汉景帝召来宁成当了中尉,负责京城治安,相当于首都卫戍司令,实际权力还要更大些。宁成的治理办法仿效郅都,他的廉洁不如郅都,但是皇族豪强人人都恐惧不宁。
公元前140年,汉武帝即位,宁成改任为内史。外戚们多诽谤宁成的缺点,他被依法叛处剃发和以铁缚脖子的刑罚,故他自己认为朝廷不会再用他当官,于是就解脱刑具,私刻假的有关档,出了函谷关回到家中。他杨言说;“当官做不到二千石一级的高官,经商挣不到一千万贯钱,怎能同别人相比呢?”于是他借钱买了一千多顷可灌溉的土地,出租给贫苦的百姓,给他种地受奴役的有几千家。几年以后,遇上大赦。他已有了几千斤黄金的家产,专好抱打不平,掌握官吏们的短处,出门时有几十个骑马的人跟随其后,他驱使百姓的权威比郡守还大。
公元前125年,皇帝想起用得到赦免依然家居的宁成,御史大夫公孙弘劝谏:“我昔日在山东做小吏,宁成为济南都尉,治民就像用狼来放羊一样,不能让宁成来治民。”于是让宁成为关都尉,一年多后,关东郡国的官吏察看郡国中出入关口的人都扬言说:“宁肯看到幼崽哺乳的母虎,也不要遇到宁成发怒。”
公元前124年,义纵从河内调任南阳太守,听说宁成在南阳家中闲居,等到义纵到达南阳关口,宁成跟随身后,往来迎送,但是义纵盛气凌人,不以礼相待。到了郡府,义纵就审理宁氏家族的罪行,完全粉碎了有罪的宁氏家族。 |
四、新政受阻外出游猎,纳卫氏派张骞使西域
汉武帝建元二年壬寅岁(公元前139年)
汉武帝于本年开始大刀阔斧地推行一系列新政,计其大者有:
(1)诏令列侯就藩归国。
(2)除关传,禁行旧制,各国交通可自由出入。
(3)仿周礼立汉制。
(4)贬谪诸窦宗室“毋(无)节行”者,削除其贵族属籍。
《通鉴》记:“魏其、武安侯俱好儒术。令列侯就国,除关(除割据)。以礼为制,以兴太平。举谪诸窦宗室毋节行者,除其属籍。时诸外家为列侯,列侯多尚宗室,皆不愿就国。以故,毁新政日至窦太皇太后。
太皇太后窦氏好黄老之言,而魏其、武安、赵绾、王臧等务隆推儒术,贬道家言。是以窦太皇太后滋不悦。
冬十月
窦太皇太后阻新政:御史大夫赵绾上书,请“诸政事毋奏东宫”(东宫,即窦氏太皇太后所居地)。太皇太后闻之大怒,密访赵绾、王臧阴过以让上。遂下狱,皆自杀。继之而废王、赵辈关于立明堂等诸议。王臧乃汉武帝为太子时之师傅,帝竟不能保全之。王臧早年与赵绾同受《诗》学于鲁申公。申公亦得罪遭谴而免归故里。诸所兴皆废。以太皇太后命,免丞相窦婴、太尉田蚡,去官家居。太皇太后乃以石建为郎中令,石庆为内史。
太史公之职守:司马氏世为史官,善占星风水之术,故以督造陵寝,掌风水也。司马谈《论六家要旨》自述其学术由来云:“太史公学天官于唐都,受易于扬何,习道论于黄子。”司马谈先世是世家贵族出身,其意识形态亦偏向于道家。又,太史公亦掌天下财计,则相当于今之审计署长。财长事则丞相兼之。如淳引《汉仪注》:“天下计书,先上太史公,付上丞相。以吾丘寿王为太中大夫,主中秘。”
淮南王刘安来朝,献书于上:刘安为人好书,招致宾客方术之士数千人,作为“内书”廿一篇,“外书”甚众。初入朝,献所作。其书称“欲以观天地之象,通古今之论,权事而立制,度形而施宜。” 上以刘安属为诸父而材高,甚尊重之,每宴见谈语,昏暮然后罢。
淮南王刘安入朝,武安侯田蚡迎之霸上。谓刘安曰:“今上无太子。大王亲高皇帝孙,以仁义,天下莫不闻。即宫车一旦晏驾(欲废之),非大王当谁立者?”刘安大喜,厚遗武安侯金银财物,阴结宾客,付循百姓,谋为叛逆事。当时武帝刘彻方十八岁,当时窦太皇太后及朝野诸王皆有废立之势明矣。田蚡乃刘彻至亲,亦感帝位之不安,急欲投靠新主。刘安善黄老术,迎合窦太皇太后之心。故田蚡阿附于淮南王,欲求长自保也。由此可见当时淮南王刘安之位尊势大以及刘彻地位之危。
开始修建茂陵:茂陵于建元二年(前139年)至后元二年(前87年)间建成,历时五十三年。它是汉代帝王陵墓中规模最大、修造时间最长、陪葬品最丰富的一座,被称为“中国的金字塔”。位于陕西省咸阳市兴平市东北,此地原属汉时槐里县之茂乡,故称“茂陵”。陪葬墓有李夫人、卫青、霍去病、霍光、金日磾等人的墓葬。
春,二月初一丙戌朔日,日有蚀之。
田蚡以侯爵居家中,虽不任职,以王太后之故而受宠信,数言事而获批准。
三月初四己未日,太常许昌为相。罢太尉官,兵权乃由窦太后自主之。
纳卫子夫为夫人:刘彻的姐姐平阳公主见弟弟和陈皇后成亲一年多了,却始终无子,不免担心。她效仿当年的窦太主为汉景帝进献美女,也替汉武帝刘彻找了十多个美女,暂时养在自己府中。
继位一年的刘彻压力山大,因为大家都说他那方面有问题,所以迟迟生不出孩子。他的皇后阿娇美丽娇气,他很喜欢阿娇,但是阿娇又不能给他生下孩子,愁啊!
是年的上巳节(三月初二丁巳日),刘彻趁着去霸上祭祀先祖的机会,跑到姐姐的平阳侯府中寻求安慰。
她为刘彻准备了一场接风宴,在宴会之前,她吩咐那十几个女孩子一定要打扮得漂漂亮亮的,说不定今天就能被皇帝弟弟看上呢!十几个女孩子又是害羞又是兴奋,毕竟这天子可是一位十七八岁的少年郎,风姿俊逸,不少女子都羡慕他对陈皇后的深情专宠呢!
宴席开始,平阳公主示意皇帝弟弟,看,这都是我为你精心挑选的大家闺秀,个个都是赛天仙的模样,你瞅瞅你喜欢不?刘彻现在对这种事最是敏感,他知道姐姐肯定也知道自己生不出孩子,所以着急了。的确,要是他真的没有生育子嗣的能力,那这皇位也坐不久了。说白了,皇帝还是要能生,而且要很能生才行的!当皇帝怎么就这么难呢?
他看了一眼站在下面的小姑娘们,都是和他年纪一般大小,打扮得也挺好看,只不过他怎么也提不起兴趣,挥挥手让她们都下去了。平阳公主十分诧异,咋了,都不喜欢啊!那你说你喜欢啥样的,我给你找来总成了吧!
汉武帝面子上挂不住,眼看就要爆发了。平阳公主一看,识趣地没有继续说下去,而是宣布上菜上酒上歌舞。整个主厅一下子就热闹起来,丫鬟奴才进进出出,一群表演才艺的歌女、弹奏者也都进入大厅了。
汉武帝喝着小酒,想着心事,听着小曲,滋润!当皇帝真的很爽,一定要想个办法生个娃娃才行!这一看,正当中那个唱歌的歌女似乎挺合眼缘的,看起来清清爽爽的,歌声也好听,眼神也干净,好吧,就她了!平阳公主见皇帝弟弟虽然没有挑中自己选的女孩,而是看中了府中的歌女,也没在意,吩咐那个歌女留下来,待会儿伺候汉武帝。而被汉武帝选中的女子,就是卫子夫。
在尚衣的轩车中,卫子夫得到初幸,刘彻欢喜而出,赏赐平阳公主千两黄金。之后平阳公主奏请天子让卫子夫入宫。
卫子夫上车入宫前,公主抚其背曰:“行矣!强饭勉之(努力加餐,好自为之,喻为保重身体,您前途无量的)。即贵,愿无相忘!”入宫岁余,以陈皇后妒忌,卫子夫降为皇宫婢女,不复见幸。
直到汉武帝刘彻诏令要放一批宫女出宫的时候,卫子夫得以见到汉武帝刘彻,请求他放自己出宫,而汉武帝却说他做了一个梓树的梦,这是天意。于是再一次临幸了卫子夫,卫子夫也因此怀孕,生下了卫长公主。
自卫子夫怀孕以来,汉武帝一下子就变得无比宠爱她,他将卫子夫的亲戚们都加官进爵,连小姨子喜欢平阳侯府的管家,他都要管一管,还给这个管家官做。
召见其兄卫长君、弟卫青为侍中。子夫生三女,将盐邑封为卫长公主当汤沐邑。汉武帝元朔元年(公元前128年)生男刘据,后封为太子,遂立为皇后。以卫子夫同母弟卫青为“建章监(皇宫侍卫队长)”。旋迁太中大夫、典护军。对于卫子夫的宠,民间有歌“生男无喜,生女无怒,独不见卫子夫霸天下!”。
| 卫子夫十四岁进宫,廿六岁被封为皇后,这个位子一坐三十八年,即使李夫人得宠时汉武帝刘彻也没有动过废皇后的心思,即便后来她含冤自杀后,汉武帝也没有再立皇后。 |
陈皇后,长公主刘嫖之女,无子嗣,善妒忌。长公主刘嫖乃使人捕卫青,卫青时给事建章宫,未知何因。长公主刘嫖执办卫青,欲杀之。其友骑郎公孙敖与壮士往篡取之,以故得不死。
夏,四月廿四戊申日,有星如日夜出。徙郡国豪杰。
初置茂陵邑,徙郡国豪强于茂陵:徙各地之豪强充实茂陵邑,没其地方田产,田产充为公田,以赐封军功得爵位者。或免徭役成为自由民之条件。
张骞首次出使西域:公元前139年和公元前119年,西汉张骞(卒于公元前114年)两次出使西域,到了中亚和西亚许多国家,并听说有一个叫“条支”的国家,在西边更远的地方。

建元新政仅行一年而失败。当时诸窦氏外戚及诸刘氏宗室贵族暗中向窦太皇太后提出了更换皇帝的要求。汉武帝刘彻之所以得到保全,主要靠窦氏长公主刘嫖之回护。据《通鉴》记:“帝之为太子,公主有力焉。及即位,妃为皇后。窦太主恃功,求请无厌,上患之。皇后骄妒,擅宠而无子,与医钱凡九千万,欲以求子,然卒无之,后宠渐衰。
母王太后谓帝曰:“汝新即位,大臣未服。先为明堂,太皇太后已怒。今又忤长公主,必重得罪。妇人性易悦耳,宜深慎之。”刘彻乃赏赐长公主刘嫖、皇后陈氏以恩礼。以王太后之尊而必须面诫武帝刘彻,警示其不可忤窦氏而致“获重罪”。于此言可见当日以武帝刘彻在窦太皇太后之下,所处局面之危迫也。
至此,汉武帝建元新政皆废,此乃“壬寅”间一次政变也。事变后,汉武帝易服外出游猎,不复问国之大政。
汉武帝刘彻自七岁被立为太子,十六岁登基的时候是公元前141年,而“文景之治”的汉文帝刘恒和汉景帝刘启都是笃信黄老之术的人,和他们不一样,刘彻是崇尚儒家学说的,因此和赵绾、王臧等人一起草拟天子出巡、封禅和改换历法等计划,但是窦太皇太后推崇黄老,因此私下查赵绾、王臧的不法之事,使二人自杀,因此汉武帝刘彻的新政计划得不到实施。
公元前135年,汉武帝廿二岁,窦太皇太后去世,汉武帝刘彻掌权,开始大展身手。他的母亲王太后虽想效仿窦太皇太后,但是其实际权力并没有窦太皇太后那么大。汉武帝刘彻开始为儒学铺展道路,并通过儒学,巩固中央的权威。所以从登基开始算起汉武帝从公元前141年到公元前87年都是他的在位时间,因此汉武帝在位时长达五十五年。
采用的是以儒为主以法为辅的政策,以军事手段代替和亲政策,使当时汉朝版图,北部疆域从长城到了漠北,朝鲜半岛的北部也纳入了西汉版图,南边的疆域扩展到了越南的南部,西南夷地区也完全纳入汉朝的统治之下。 |
五、修上林诏举贤良,救东瓯持节用兵
汉武帝建元三年癸卯岁(公元前138年),刘彻十九岁
冬十月,汉武帝厚诸侯之礼:代王刘登、长沙王刘发、中山王刘胜、济北王刘明等来朝。武帝设酒宴款待他们。度间,刘胜闻乐声而泣。汉武帝问他为何如此悲伤。刘胜回答说:现在大臣们都在议论摧抑诸侯藩王,到处罗织藩侯的罪行,还常常通过笞服诸侯之臣,迫使证成其君之罪,使宗室斥退,骨肉冰释,我为此而感到悲伤。于是,汉武帝乃厚诸侯之礼,省有司所奏诸侯事,加亲亲之恩。
春,河水决堤,溢出淹没平原,人民大饥,人相食之。
汉武帝微行:汉武帝刘彻新政失败后,经常身穿庶民之服,带着左右善骑射者,外出游玩射猎。一次到终南山(今陕西西安东南)游猎,自称“平阳侯”,如跋扈子,车骑践踏农田,被农民辱骂,地方官闻讯,下令捕汉武帝一行,侍从出示乘舆物以此得免。之后汉武帝刘彻又再次率随从至柏谷(今河南灵宝西南),晚上投宿客店。店主怀疑他们是无赖之徙,召集少年准备殴打。女主人见汉武帝相貌异于常人,急忙拦阻,并设法将店主灌醉,又宰鸡、备食,款待汉武帝一行。汉武帝还朝后,派人召来客店女主人,赐予黄金千斤,又拜其丈夫为羽林郎。
东方朔谏修上林苑:汉武帝欲为修治上林苑,派官征购长安附近南山和临近的民田、河道,以为游猎之所。东方朔上书劝谏说:南山是座宝山,出产金、银、铜、铁、玉石和木材,工匠靠它供给材料,百姓靠它维持生计。南山附近的土地肥沃,每亩值一金,种有稻、梨、栗、桑、麻、竹、生姜、芋头等作物,河中还盛产鱼、虾,贫民全靠这些山林川泽维持一家生活。如果把南山和临近的土地圈起来。以国家是个损失,对农民是灾害。为了修上林苑,就得毁坏人家的坟墓,拆去百姓的房屋,这将给多少人带来灾难。再从历史上看,殷朝的君王建造九市宫,造成诸侯叛变;楚灵王建造章华台,楚人分离;秦朝建造阿房宫,天下大乱。所以,上林苑不可修。汉武帝认为东方朔说得有理,就拜他为太中大夫、给事中,并赏赐黄金百斤。与此同时,汉武帝又照样下令动工修治上林苑。使太中大夫吾丘寿王建上林苑,傍南山而西向,周袤三百里,设离宫七十所,苑中饲养百兽,供皇帝秋冬射猎。
赐徙茂陵者,户钱二十万,田二顷。(赐予“命田”)
七月,闽越攻东瓯,告急于汉:汉景帝时吴楚七国之乱平定后,吴王刘濞之子刘驹逃至闽越,被闽越王郢收留。刘驹为报东瓯杀父之仇,多次请求闽越王进攻东瓯。闽越王郢出兵包围东瓯都城,东瓯国王贞复战死,派使者到长安求救。时汉武帝刘彻年未二十,召集大臣商议。武安侯田蚡认为越人互相攻击,习以为常。又反复多变,无法治理。秦朝以此放弃了这些地方。现在也无须前去援救。中大夫严(庄)助表示反对。他说,秦朝放弃,汉朝却不能放弃。秦朝连咸阳都放弃了,何况东瓯。现在小国有难,向朝廷求救,如果不救,东瓯还有什么依靠,又怎么能对得起那里的老百姓。汉武帝于是就派庄助持节发会稽郡(治今江苏吴县)兵救之。会稽郡守欲拒,不为发兵。庄助乃斩郡司马,谕皇帝旨意,遂发兵,率兵由海道进发,闽越王闻讯,即刻罢兵回归。东瓯新君驺望害怕闽越再来进犯,请求汉廷允许他们内迁。汉武帝表示同意,于是东瓯王驺望率领国人四万多北上,并被汉武帝封为广武侯。安置在江淮流域的庐江郡(今安徽舒城一带)。
此是建元新政失败后,刘彻所作为之一件大事。所谓“不欲出虎符发兵”,托词也。当时虎符实未在汉武帝手中,太尉田蚡已废黜家居,太尉之职空缺。兵权在窦太皇太后手中矣。借此事,汉武帝乃取得征用天下兵之权,从而避开窦太皇太后之控制。
| 严助(?—前122年),本名庄助,会稽郡吴县(今江苏省苏州市)人,严忌的儿子,也有人说是严忌同族人的子弟。郡国荐举贤良,参加对策的有一百多人,汉武帝认为严助的对策最好,因此特意提拔严助为中大夫。建元三年,闽越兵围东瓯,东瓯向汉朝告急,太尉田蚡力主不救,严助和他辩论并取得上风,汉武帝最终出兵援救。其后任会稽太守,在太守任上,并未有出色政绩。最后因淮南王刘安谋反事败,受御史张汤指控,牵连而诛,竟被杀弃市。 |
九月三十丙子晦日,日食出现。
汉武帝重文学:汉武帝刘彻下诏选举天下文学才智之士,并予以破格重用。于是,四方士人多上书言得失,毛遂自荐者以千数。汉武帝从中选拔优秀者加以重用。庄助、朱买臣、吾丘寿王、司马相如、东方朔、枚皋、终军等,都在汉武帝身边侍众左右。司马相如特以辞赋得汉武帝赏识信用,所作《子虚》、《上林》等赋,丰赡富丽,卓越汉代。东方朔、枚皋议论好诙谐。东方朔经常直谏上疏,对朝政有所补益。
张骞初使西域:发布招募“使月氏勇士榜文”,郎官张骞应募出使西域。张骞此行主要使命是联络大月氏共击匈奴,并探查西域之地理人文情况。为打击匈奴作外交准备。
初置期门军,掌执卫送从:因执兵器护卫,期诸殿门故名。挑选六郡有家子组成,以卫青统帅之。此又一件大事也,更改军制,建立起一支忠于自己的新军。至此,表明刘彻已开始谋求恢复其对国家权力的全面控制。
卫青(?~前106年),字仲卿,卫子夫同母弟,生父郑季,是平阳侯曹寿手下的一名小吏。
卫青的母亲卫媪原与其夫生有一男三女:长子卫长君,长女卫君孺、次女卫少儿、三女卫子夫。后卫媪(平阳公主的女奴)与来平阳侯家中做事的县吏郑季私通,生了卫青。
因为生活艰苦,卫青被送到亲生父亲郑季的家里。但郑季却让卫青放羊,郑家的儿子也没把卫青看成兄弟,而是将其当成了奴仆一样虐待。卫青稍大一点后,不愿再受郑家的奴役,便回到母亲身边,做了平阳公主的骑奴,公主出行时,他骑马相随。
建元二年(前139年)春,卫青的三姐卫子夫被灞上扫墓做客平阳府的汉武帝看中,得到汉武帝刘彻宠幸,被选入宫。
建元三年(公元前138年),入宫后被冷落了一年多的卫子夫再次获幸有了身孕,引起了陈皇后的嫉妒。其母馆陶公主刘嫖派人捉了正在建章(后为建章宫)当差的卫青,意图杀害。同僚公孙敖听到消息后率人赶去救下卫青。汉武帝得知此事,大为愤怒,立刻任命卫青为建章监、侍中,封卫子夫为夫人,卫长君为侍中。数日间连续赏赐卫青,多达千金。卫君孺嫁给了太仆公孙贺,卫少儿嫁给了陈平的后人詹事陈掌。公孙敖也因此显贵。卫青后又被任命为太中大夫,俸禄千石,掌管朝政议论。
公元前138年到公元前129年近十年间,卫青作为建章监和侍中,跟随皇帝左右,和他一起听闻朝政,后又成为太中大夫,足见其才干深得武帝信任,为后来七征匈奴,甚至任大司马、大将军为内朝参决政事、秉掌枢机打下良好基础。
公元前129年,匈奴骑兵大举入侵,汉兵分四路出击。其余三路皆失利,只有卫青一路在龙城之战获大胜而归。汉武帝大喜,封他为关内侯。公元前127年,收复河套地区,封长平侯。公元前124年,匈奴分三路大举南下,爆发漠南之战。卫青利用右贤王傲慢轻敌、麻痹大意的弱点,乘夜奔袭,围追堵杀,又获大胜。捷报传到长安,汉武帝喜出望外,特派使者赶到边塞,拜卫青为大将军,统帅六师。公元前119年,漠北之战,卫青、霍去病重挫匈奴,迫使匈奴不敢南侵。
后来,平阳侯曹寿病死,平阳公主居孀,汉武帝下诏命卫青娶平阳公主为妻。汉武帝元封五年(前106年),卫青病故,尊上谥为长平烈侯,陪葬于茂陵。长子卫伉袭位为长平侯(公元前99年除爵),次子卫不疑为阴安侯,三子卫登为发干侯。 |
六、南越掘起臣汉廷,陈皇后持宠而骄
汉武帝建元四年甲辰岁(公元前137年),刘彻二十岁
第一代南越王赵佗薨逝:由于他薨逝时已达百岁高龄,其儿子都已经死去,他的王位交由孙子赵眜继承,成为第二代的南越王。
赵佗(约公元前240年-公元前137年),即南越武帝,恒山郡真定县(今河北省石家庄市正定县)人,秦朝南海龙川令,南越国创建者。原为秦朝将领,与任嚣南下攻打百越。秦末大乱时,汉高祖元年(前206年),赵佗割据岭南,建南越国,至汉武帝建元四年(前137年)卒,在位七十年。
秦始皇统一六国之后,开始着手前进岭南百越之地。秦始皇帝二十八年(公元前219年),秦始皇派屠睢为主将、赵佗为副将率领五十万大军平定岭南。秦人南伐之初即占领番禺一带的广东地区并留军驻守,另外三十万秦军西赴广西地区与当地的越人作战,虽然击毙西瓯部落首领“译吁宋”,然而持续三年的征战却失败,连主将屠睢也在战争中被杀。随即秦王朝在番禺(今广州)设南海郡治,以任嚣为郡尉统管一郡的政治、军事、监察,下辖番禺、龙川、博罗、四会四个县。
龙川地理位置和军事价值都极其重要,故委赵佗任龙川县令。赵佗在龙川筑城辟地以为治所。赵佗既致力防范越人反抗,又极力安抚当地民众。他劝导士兵在当地养儿育女,促进中原人与岭南人同化;又上书皇帝要求遣送中原居民迁居南越以传播中原文化。
秦始皇死后,秦二世继位,由于他的暴政激起了秦二世元年(前209年)的陈胜吴广起义,反抗秦二世的残暴统治,四方诸侯、豪杰互相争夺,中原陷入战乱。
秦二世二年(前208年),南海郡尉任嚣病重,他临死前把时任龙川县令的赵佗召来,向他阐述了自己依靠南海郡傍山靠海、有险可据的有利地形来建立国家,以抵抗中原各起义军队的侵犯的谋划;并当即向赵佗颁布任命文书,让赵佗代行南海郡尉的职务,嘱咐他“秦政无道,中原扰乱,番禺,负山险,阻南海,东西数千里,颇有中国人相辅,此亦一州之主也,可以立国。”赵佗洞悉广州防御要领,为了防止北方战乱南延,加强对岭南的控制,严封五岭的四关——横浦关、诓浦关、阳山关、湟溪关;断绝4条新道——江西入广东南雄一路,湖南入广东连州一路,湖南入广西贺县一路和湖南入广西静江一路;构筑了捍卫番禺的三道防线:乐昌一仁化一南雄防线,英德一清远防线,石门要塞防线。北兵要逾五岭攻南越,不破这三道防线,是到不了番禺的。
不久,任嚣病亡,赵佗向南岭各关口的军队传达了据险防守的指令,曰:“盗兵且至,急绝道聚兵自守。”以防止中原的起义军队进犯,并借机杀了秦朝安置在南海郡的官吏们,换上自己的亲信。
汉高祖元年(前206年),赵佗起兵兼并桂林郡和象郡,在当地士民的拥戴下,建立了以番禺为王都,占地千里的南越国,自称“南越武王”,从而为存在95年的南越国奠下基石。南越国的疆土,与秦设三郡辖区相当,北、东、西三面分别与长沙、闽越、夜郎三国交界,东及南面濒临南海,“东西万余里”的广大地域。北至南岭(今广东北部、广西北部和江西南部一带),西至夜郎(今广西,云南的大部),南至南海(今越南的中部和北部),东至闽越(今福建南部)。都城在番禺,即今广州市。
经过多年征战,刘邦建立了西汉政权,并平定了中原包括项羽在内的其余军事势力。汉高祖五年(公元前202年)初,汉高祖刘邦立吴芮为长沙王,以长沙、豫章二郡及将赵佗据有的南海、桂林、象郡三郡封给长沙王吴芮,不承认南海、桂林、象郡三郡是赵佗所有。
汉高祖十一年(前196年),汉高祖刘邦派遣大夫陆贾出使南越,劝赵佗接受汉王朝的封王归化中央政权,在陆贾劝说下,赵佗接受了汉高祖赐给的南越王印绶,臣服汉朝,使南越国成为汉朝的一个藩属国,并向朝廷称臣奉贡。此后,南越国和汉朝互派使者,互相通市,刘邦成功的通过和平的方式,使得赵佗归顺,没有成为汉朝南边的敌对势力。
从此,中原地区的铁器等生产资源及技术源源不断引入南越国,启动了社会经济的进步。他重视传入中原汉文化和先进生产技术,并融合越地社会,使岭南生产发展,人民安居乐业。从任嚣、赵佗开始,岭南有了人类文明的标志——城堡和文字,发展冶铁业,社会经济发展进入了新的历史时期。
汉高祖十二年(前195年),汉高祖薨后,吕后临朝,开始和赵佗交恶。
吕后七年(前181年),吕后发布了和南越交界的地区禁止向南越国出售铁器和其他物品的禁令。赵佗与吕后当政的汉朝中央政权关系一度紧张,汉朝与南越国的矛盾激化。吕后随即派遣大将隆虑侯和周灶前去攻打赵佗,但由于中原的士兵不适应南越一带炎热和潮湿的气候,纷纷得病,连南岭都没有越过。赵佗觉得吕后可能会通过长沙国来吞并他,于是赵佗宣布脱离汉朝,自称“南越武帝”,出兵攻打长沙国,并在打败长沙国的边境数县后撤回。
吕后八年(前180年),吕后崩,汉朝命周灶罢兵归。而赵佗凭借着抗击汉朝的成功而扬威于岭南一带,乘机对东边的闽越国用经济手段施加影响,而对西边的西瓯、雒越等部落(即瓯雒国故地)加强控制。南越武王赵佗因此而自称“南越武帝”。赵佗也开始以皇帝的身份发号施令,与汉朝对立起来。
汉文帝元年(前179年),汉文帝刘恒即位后,派人重修了赵佗先人的墓地,设置守墓人每年按时祭祀,并给赵佗的堂兄弟们赏赐了官职和财物。接着汉文帝在丞相陈平的推荐下,任命汉高祖时曾多次出使南越的陆贾为太中大夫,令其再次出使南越说服赵佗归汉。陆贾到了南越后,向赵佗晓以利害关系,赵佗再次被说服,决定去除帝号归复汉朝,其与中央政权的关系又修好始昔,维护了岭南的社会稳定。一直到汉景帝时代,赵佗都向汉朝称臣,每年在春秋两季派人到长安朝见汉朝皇帝,象诸侯王一样接受汉朝皇帝的命令。但是在南越国内,赵佗仍然继续用着皇帝的名号。
汉武帝建元四年(前137年)南越王赵佗薨逝,享年约一百余岁,葬于番禺(今广州)。赵佗死后,其后代续任了四代南越王至公元前111年,南越国被汉朝所灭。 |
六月,大旱,有风赤如血。
陈皇后持宠而骄:陈氏与四岁的刘彻为胶东王时订下婚约,刘彻即皇帝位后的建元元年(前140年)举行大婚典礼并立为皇后,陈氏依母亲馆陶长公主刘嫖的支持,持宠生骄,为后世留下了“金屋藏娇”典故,元光五年(前130年),以“惑于巫祝”罪名废黜,退居长门宫,留下“长门买赋”典故。

孝武陈皇后,名不详,汉武帝刘彻的第一任皇后。为西汉开国功臣堂邑侯陈婴之后裔,堂邑夷侯陈午与大长公主刘嫖之女。
楚汉战争,陈婴先随项羽,后降刘邦,在汉高祖六年(前201年)封堂邑侯。汉文帝三年(前177年),陈婴之孙陈午袭堂邑(夷)侯,随后娶窦皇后之女馆陶长公主刘嫖(文帝刘恒之长姐)为妻,生二男一女:长子陈季须(陈须),次子陈蟜,女即孝武陈皇后。
汉景帝四年(前153年),刘启立长子刘荣为太子。长公主刘嫖想将自己的女儿嫁予太子为妃。太子刘荣的母亲栗姬善妒,因刘嫖常为天子献美人之故,栗姬日益愤怒并且怨恨长公主刘嫖。待到长公主刘嫖欲与栗姬结儿女之亲时,栗姬也因此而拒绝了长公主刘嫖。遭到拒绝的长公主刘嫖又将目光投向了四岁即封王的汉景帝爱子——王夫人所生的胶东王刘彻,王夫人答应了长公主提出的婚约。
因长公主刘嫖在汉景帝刘启身边游说,加上王夫人各种心计,还有栗姬不愿善待诸皇子的原因,令气愤的汉景帝刘启废太子刘荣为临江王,同年,立王夫人为皇后,七岁的儿子胶东王刘彻为太子。
汉景帝后元三年庚子岁(公元前141年)正月二十七甲子日,景帝刘启驾崩于长安未央宫,十六岁的太子刘彻即皇帝位,是为汉武帝。
居丧满一年,于次年的建元元年(前140年)十七岁的刘彻与陈氏举行大婚典礼,正式娶陈氏,并立为皇后。
因为在立汉武帝为储君这件事上陈皇后的母亲窦太主(汉武帝即位后尊长公主为大长公主,亦称窦太主)刘嫖有功劳,陈皇后故此骄横尊贵。窦太主刘嫖亦自恃有功于汉武帝,无止境的向汉武帝索取财物,汉武帝刘彻心中厌恶窦太主刘嫖。而陈皇后又生性骄横善妒,虽独享宠爱却始终没能生孩子,花了九千万钱治疗不孕之症亦终究没能治愈。汉武帝对陈皇后的宠爱也慢慢衰退了。
建元二年(前139年),汉武帝的姐姐平阳公主献歌女卫子夫以充后宫。陈皇后听说卫子夫得到天子临幸之后,非常气愤,数次寻死觅活,汉武帝也愈加对皇后不满。
建元三年(前138年),卫子夫因被武帝刘彻宠幸而怀有身孕,而此时陈皇后却因为没生孩子而妒忌卫子夫。陈后的母亲大长公主刘嫖听说后心疼自己的女儿,亦妒忌卫子夫,于是策划抓捕卫子夫当时并未知名的弟弟卫青,欲将其杀害,后卫青得其友公孙敖相救免于一死。
随着卫夫人的尊宠一天胜过一天,并为汉武帝生下三个公主,而陈皇后十余年里却一直未能生育,其外祖母窦太皇太后又在建元六年(前135年)去世。
汉武帝元光五年(前130年),陈皇后竟施以妇人媚道,此事被发觉后,汉武帝要求负责执法纠察的部门穷究此案。当时的御史大夫张欧有一位下属侍御史名叫张汤,他深入案情,追查出楚服等人为陈皇后施巫蛊之邪术,祝告鬼神,祸害他人,属大逆无道之罪。最终处巫者楚服斩首于市,与此案有牵连者且被诛杀者三百余人。秋七月乙巳日,汉武帝刘彻命有司赐陈皇后一道诏书:“皇后不守礼法,祈祷鬼神,降祸于他人,无法承受天命。应当交回皇后的玺绶,离开皇后之位,退居长门宫。”至此,居皇后之位十一年的陈皇后,以“惑于巫祝”罪名被废黜,退居长门宫。
陈皇后的母亲窦太主感到羞惭恐惧,向汉武帝叩头请罪。汉武帝说:“皇后的行为不符合大义,不得不把她废黜。你应该相信道义而放宽心怀,不要轻信闲言而产生疑虑和恐惧。皇后虽然被废了,仍会按照法度受到优待,居住在长门宫与居住在上宫并无区别。”
元光六年(前129年),陈后的父亲堂邑侯陈午薨逝,元鼎元年(前116年),大长公主刘嫖亦薨。又过了几年,陈皇后也在长门宫崩逝。逝后葬在霸陵郎官亭东面。 |
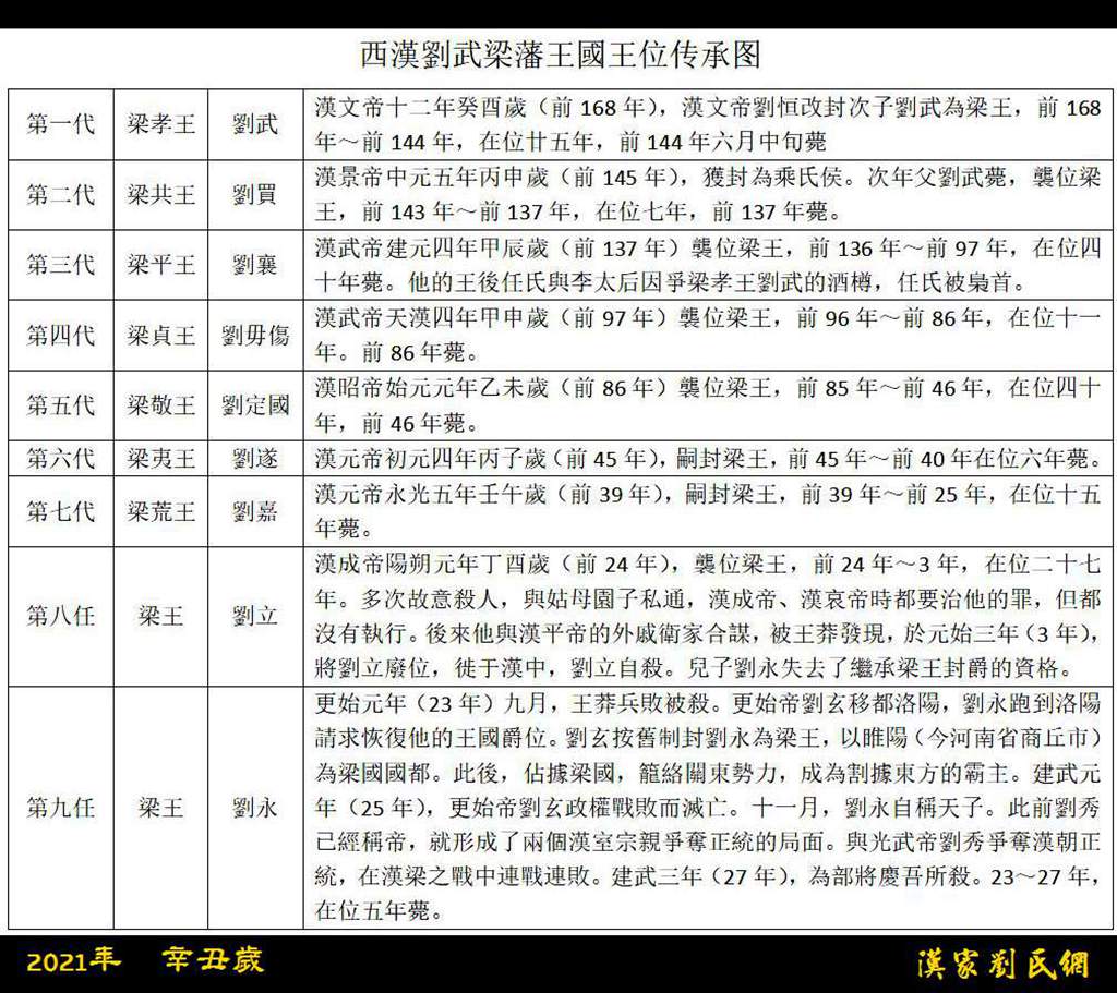
七、广川藩国荒唐事,梁王争罍失八城
汉武帝建元五年乙巳岁(公元前136年),刘彻二十一岁,汉初诸侯国有铜者皆可自铸钱,富民亦可私铸。币制混乱,轻重不一。至此罢旧三铢钱,行新铸半两钱,欲统一币制。
初置“五经博士”。表明武帝又决意再度推行重儒政策也。
五月,民间发生严重蝗灾。
秋八月, 第一代广川惠王刘越(景帝刘启第十一子)薨逝,刘越是个平庸的人,一生无所作为,共在位十三年,谥为广川惠王。
刘越,汉景帝刘启第十一子,母王皃姁,为皇后王娡妹。同母弟胶东康王刘寄、清河哀王刘乘、常山献王刘舜。
景帝中元二年(公元前148年)夏四月,刘启立皇十一子刘越为广川王(河北省衡水市景县广川镇),共在位十三年,至武帝建元五年(公元前136年)薨逝,谥曰“广川惠王”。共生七子:刘齐(袭位)、刘嘉、刘明、刘晏、刘婴、刘则、刘喜。
第二代广川王刘齐继承王位后,因乱伦事,犯大不敬之罪,还没等到朝廷制裁就先一步仙游,在位44年,公元前91年病死,谥为“广川缪王”。由于刘齐所做之事民怨极大,薨后被汉武帝革去王爵,广川王国也被废除。没过多久汉武帝顾及宗族之情,不忍绝了刘越的祭祀香火,又封刘齐的儿子刘去为第三代广川王,恢复广川王国(河北省衡水市景县广川镇)。
第三代广川王刘去曾受《易》、《论语》,好文辞方技博奕倡优。刘去“幼而狠戾,长肆贪虐”,好聚集市井少年无赖挖掘古墓,《西京杂记》记载他“好聚无赖少年游猎,游弋无度,国内冢藏,一皆发掘。爰猛说,大父为广川王中尉,每谏王不听,病免归家,说王所发掘冢墓,不可胜数,其奇异者百数。”他曾盗掘晋幽公古墓,发现里面有一百多具活殉女尸。有一次挖掘春秋时期晋国名将栾书的坟墓,发现坟墓内有一只白狐。《太平广记》记载,一次在掘开且渠墓时,刘去被吓得半死,棺内的死人竟然栩栩如生,急忙退出,重新封好。
刘去原先宠爱姬妾王昭平、王地余,分别许诺扶正,但此后刘去患病,另一姬妾阳城昭信侍疾恭谨,被刘去立为正妻。王昭平、王地余忿怒欲杀阳城昭信,事发,皆被刘去虐杀。阳城昭信又谗言说新得宠的姬妾陶望卿与官吏们通奸,刘去对陶望卿加以炮烙之刑,望卿投井而死。昭信叫人把陶望卿的尸体“椓杙其阴中(将木橛塞入陶望卿的阴道),割其鼻唇,断其舌”,再将尸体肢解,当众用毒药烹煮糜烂至尽。阳城昭信为保持得宠,继续谗惑刘去杀害了后宫十余位姬妾,手段凶残,燔烧烹煮、生割剥人,逆节绝理至极。一位叫荣爱的美姬被绑在柱子上,刘去用烧红的尖刀剜掉她的两只眼珠,再割去大腿肉,最后用溶化的铅灌入她的口中。刘去的老师数次进谏,刘去又杀死了老师父子。
本始三年(前71年)相和内史将罪行告奏朝廷,次年(前70年)刘去被削去王爵,放逐到上庸,于途中自杀。阳城昭信斩首弃市,广川封国撤除。宣帝地节四年(前66年),复立刘去兄刘文为广川王,是为广川戴王。 |
幼年司马迁:《太史公自序》:“耕牧河山之阳,年十岁,则诵古文。”按:司马迁十岁左右,即在故乡过着半耕半读的生活。
宫廷流血事件— “梁王争罍[léi]”:
“罍”是一种大型贵族祭祀礼器、酒器,流行于商代晚期至春秋中晚期的宫廷之中。其中的“金罍”,指的就是后世所说的青铜罍。青铜罍为宫廷王族相传的宝物,一直是历代皇室贵族藏家争相追逐的藏品。
汉文帝刘恒的次子梁孝王刘武是汉代很有名气的收藏大家,他曾收藏了一尊青铜罍,视若至宝。梁孝王刘武认为青铜罍价值千金,因此训诫子孙,一定要好好保存青铜罍宝物,不要送给外人。“善保罍樽,无得以与人。”
梁孝王刘武死后,长子刘买继位,是为梁恭王。刘买在位七年病逝,长子刘襄嗣位第三代梁王,史称梁平王。
梁平王刘襄在位时期,王后任氏听说王宫藏有青铜罍宝物,想据为己有,刘襄的祖母李太后(刘武妻)拒绝她说:“先王有命,无得以罍樽与人。”
王后任氏非常任性,死活要把青铜罍弄到手,大概使用了一哭二闹三上吊的必杀绝技,搞得梁平王刘襄大脑一片空白,不顾祖训和孝道,开府取出罍樽,赐给了王后。
刘襄的祖母听说之后,勃然大怒,听说朝廷的使者来到了梁国,李太后就打算亲口向使者述说这件事。梁平王刘襄和任王后听说祖母要来,就把青铜罍藏起来,然后紧闭大门。李太后与孙子孙媳争夺大门,结果弄伤了手指,也没能见到朝廷的使者。
李太后因为和食官长、郎中尹霸等人私通,梁平王刘襄和任王后借此威胁祖母,透出口风,欲令太后放弃争罍。李太后自知理亏,就不再提及此事。因为这个事,任王后和李太后结了梁子。李太后生病的时候,任王后也不去探视。太后病逝,她也没去参加葬礼。
元朔年间(公元前128年—前123年),有人向朝廷举报了梁国王宫的争罍丑闻。汉武帝派官员前往梁国调查,调查得知确有其事。汉武帝闻知十分恼火,公开表示:“李太后有淫行,而梁王襄无良师傅,故陷不义。”汉武帝将梁国十八座城池削掉八城,任王后被枭首示众......这样梁国仅剩十城,势力已大为削弱。


八、窦氏崩武帝兵南越,唐蒙入使夜郎国
汉武帝建元六年丙午岁(公元前135年),刘彻二十二岁。
五月,彗星见,太皇太后窦氏病危。
五月廿六丁亥日, 窦太皇太后驾崩,享年七十有一岁,与汉文帝刘恒合葬霸陵。遗诏将自己东宫所有的金钱财富都赐予自己唯一还在人世的女儿---大长公主刘嫖。
| 孝文窦皇后(前205年—前135年),名漪房,清河郡观津县(今河北省武邑县)人。汉惠帝时期,十四岁的窦漪房以家人子身份入汉宫,在选妃过后被吕太后赐予代王刘恒。汉文帝刘恒即位后窦姬被立为窦皇后。汉景帝刘启即位后尊其母窦皇后为窦皇太后。建元元年辛丑岁(前140年),汉武帝刘彻即位,尊其祖母窦皇太后为窦太皇太后。窦皇后与汉文帝刘恒育有一女二男:长女馆陶长公主刘嫖,长子汉景帝刘启、次子梁孝王刘武。 |
淮南王刘安以为“兵当大起”,私“治军械,积金粟”,欲乘天下有乱则起兵。
六月初三癸巳日,罢免许昌的丞相职位,复以田蚡为丞相:窦太皇太后崩逝,丞相许昌、御史大夫庄青翟因未办好丧事,罢免之,再以武安侯田蚡为丞相。蚡骄侈,治宅甲诸第,田园极膏腴;市买郡县物,相属于道;多受四方赂遗;其家金玉、妇女、狗马、声乐、玩好,不可胜数。每入奏事,坐语移日,所言皆听。荐人或起家至二千石,权移主上。汉武帝乃曰:“君除吏已尽未?吾亦欲除吏。”尝请考工地益宅,上怒曰:“君何不遂取武库!乃稍逊。”
八月,武帝用兵南越:闽越王郢击南越边邑,南越王守天子约,不敢擅兴兵,使书告武帝,武帝派大行王恢等将兵出豫章,大司农韩安国出会稽,击之。闽越人杀其王郢,汉兵还。淮南王上书反对武帝用兵平越。
淮南王安上书谏曰:
“陛下临天下,布德施惠,天下摄然,人安其生,自以没身不见兵革。今闻有司举兵将以诛越,臣安窃为陛下重之。
越,方外之地,剪发文身之民也,不可以冠带之国法度理也。自三代之盛,胡、越不与受正朔,非强勿强服,威弗能制也,以为不居之地,不牧之民,不足以烦中国也。自汉初定已来七十二年,越人相攻击者不可胜数,然天子未尝举兵而入其地也。臣闻越非有城郭邑里也,处溪谷之间,篁竹之中,习于水斗,便于用舟,地深昧而多水险,中国之人不知其势阻而入其地,虽百不当其一。得其地,不可郡县也;攻之,不可暴取也。以地图察其山川要塞,相去不过寸数,而间独数百千里,险阻、林丛弗能尽着;视之若易,行之甚难。天下赖宗庙之灵,方内大宁,戴白之老不见兵革,民得夫妇相守,父子相保,陛下之德也。越人名为籓臣,贡酎之奉不输大内,一卒之用不给上事;自相攻击,而陛下发兵救之,是反以中国而劳蛮夷也。且越人愚戆轻薄,负约反覆,其不用天子之法度,非一日之积也。壹不奉诏,举兵诛之,臣恐后兵革无时得息也。
间者,数年岁比不登,民待卖爵、赘子以接衣食。赖陛下德泽振救之,得毋转死沟壑。四年不登,五年复蝗,民生未复。今发兵行数千里,资衣粮,入越地,舆轿而隃领,拕舟而入水,行数百千里,夹以深林丛竹,水道上下击石,林中多蝮蛇、猛兽,夏月暑时,欧泄霍乱之病相随属也;曾未施兵接刃,死伤者必众矣。前时南海王反,陛下先臣使将军间忌将兵击之,以其军降,处之上淦。后复反,会天暑多雨,楼船卒水居击棹,未战而疾死者过半;亲老涕泣,孤子啼号,破家散业,迎尸千里之外,裹骸骨而归。悲哀之气,数年不息,长老至今以为记,曾未入其地而祸已至此矣。陛下德配天地,明象日月,恩至禽兽,泽及草木,一人有饥寒,不终其天年而死者,为之忄妻怆于心。今方内无狗吠之警,而使陛下甲卒死亡,暴露中原,沾渍山谷,边境之民为之早闭晏开,朝不及夕,臣安窃为陛下重之。
不习南方地形者,多以越为人众兵强,能难边城。淮南全国之时,多为边吏,臣窃闻之,与中国异。限以高山,人迹绝,车道不通,天地所以隔外内也。其入中国,必下领水,领水之山峭峻,漂石破舟,不可以大船载食粮下也。越人欲为变,必先田余干界中,积食粮,乃入,伐材治船。边城守候诚谨,越人有入伐材者,辄收捕,焚其积聚,虽百越,奈边城何!且越人绵力薄材,不能陆战,又无车骑、弓弩之用,然而不可入者,以保地险,而中国之人不耐其水土也。臣闻越甲卒不下数十万,所以入之,五倍乃足,挽车奉饷者不在其中。南方暑湿,近夏瘅热,暴露水居,蝮蛇蠚生,疾疢多作,兵未血刃而病死者什二三,虽举越国而虏之,不足以偿所亡。
臣闻道路言:闽越王弟甲弑而杀之,甲以诛死,其民未有所属。陛下若欲来,内处之中国,使重臣临存,施德垂赏以招致之,此必携幼扶老以归圣德。若陛下无所用之,则继其绝世,存其亡国,建其王侯,以为畜越,此必委质为籓臣,世共贡职。陛下以方寸之印,丈二之组,填抚方外,不劳一卒,不顿一戟,而威德并行。今以兵入其地,此必震恐,以有司为欲屠灭之也,必雉兔逃,入山林险阻。背而去之,则复相群聚;留而守之,历岁经年,则士卒罢倦,食粮乏绝,民苦兵事,盗贼必起。臣闻长老言:秦之时,尝使尉屠睢击越,又使监禄凿渠通道,越人逃入深山林丛,不可得攻;留军屯守空地,旷日引久,士卒劳倦;越出击之,秦兵大破,乃发缊戍以备之。当此之时,外内骚动,皆不聊生,亡逃相从,群为盗贼,于是山东之难始兴。兵者凶事,一方有急,四面皆耸。臣恐变故之生,奸邪之作,由此始也。
臣闻天子之兵有征而无战,言莫敢校也。如使越人蒙徼幸以逆执事之颜行,厮舆之卒有一不备而归者,虽得越王之首,臣犹窃为大汉羞之。陛下以四海为境,生民之属,皆为臣妾。垂德惠以覆露之,使安生乐业,则泽被万世,传之子孙,施之无穷。天下之安,犹泰山而四维之也,夷狄之地,何足以为一日之闲,而烦汗马之劳乎!《诗》云:‘王犹允塞,徐方既来。’言王道甚大而远方怀之也。臣安窃恐将吏之以十万之师为一使之任也。”
唐蒙入使夜郎国:随后夜郎国的政治中心多次转移,最后迁出可乐(今贵州毕节市赫章县可乐彝族苗族乡)。
《史记 七十列传 西南夷列传》记载:大行王恢率兵去攻打东越途中,东越杀死东越王郢回报,王恢乘兵威派番阳令唐蒙到南越。南越人拿蜀郡出产的杞酱给唐蒙吃,唐蒙询问这物品从何处得来,南越人说:“取道西北牂柯江而来,牂柯江宽度有几里,顺流可以到达番禺城下。”唐蒙回到长安,询问蜀郡商人,商人说:“只有蜀郡出产枸酱,当地人多半拿着它偷偷到夜郎去卖。夜郎紧依牂柯江,江面宽数百步,完全可以行船。南越想用财物来控制夜郎,即使南越的势力可以直达西边的同师(今云南西部澜沧江与怒江之间),也没能使夜郎臣服役使。”唐蒙就上书皇上说:“南越王有自己的宫殿和出行之旗,辖地东西万余里,名义上是外臣,实际上是一州之主。如今从长沙和豫章郡前去,水路多半被阻绝,难以前行。我私下听说夜郎所拥有的精兵有十多万,乘船沿牂柯江而下,乘其没注意而加以攻击,这是制服南越的一条奇计。如果真能用汉朝的强大,巴蜀的富饶,打通前往夜郎的道路,在那里设置官吏,是很容易的。”
汉武帝同意唐蒙的主张,就任命他为郎中将,率领一千大军,以及负责粮食、辎重的人员一万多人,从巴符关进入夜郎,于是会见了夜郎侯多同。唐蒙给了他很多赏赐,又用汉王朝的武威和恩德开导他,约定给他们设置官吏,让他的儿子当相当于县令的官长。夜郎旁边小城镇的人们都贪图汉朝的丝绸布帛,心中认为汉朝到夜郎的道路险阻,终究不能占有自己,就暂且接受了唐蒙的盟约。唐蒙回到京城向皇上报告,皇上就把夜郎改设为犍为郡。这以后就调遣巴、蜀两郡的兵士修筑道路,从僰直修到牂柯江。
遣司马相如入蜀告谕宣民:蜀郡人司马相如也向皇帝说西夷的邛、筰可以设郡,皇帝就派司马相如用郎中将的身份前去西夷,明白地告诉他们,朝廷将按南夷的方式对待他们,给他们设置一个都尉、十几个县,归属于蜀郡。
任韩安国为御史大夫。
同意和亲匈奴:匈奴(军臣单于)前来请求和亲结好,汉武帝让群臣讨论。太行令王恢,是燕地人,熟悉匈奴情况,他提议说:“汉与匈奴和亲,大概不过几年,他们就又背弃盟约;不如不同意和亲的要求,发兵攻打匈奴。”(“汉与匈奴和亲,率不过数岁,即复倍约;不如勿许,兴兵击之。”)御史大夫韩安国说:“匈奴经常迁徙;如同鸟飞一样,很难制服他们,自上古以来,都不把他们看做人类,现在如果汉军远征千里之外与匈奴争强斗胜,就会人马疲惫;敌人以逸待劳,这是很危险的。不如与匈奴和亲。”(“匈奴迁徙鸟举,难得而制,自上古不属为人。今汉行数千里与之争利,则人马罢乏;虏以全制其敝,此危道也。不如和亲。”)群臣参加议论的,大多附和韩安国的意见。因此,汉武帝刘彻乃同意汉匈和亲。
九、罢黜百家尊儒术,诱击匈奴计泄终
汉武帝元光元年丁未岁(公元前134年),刘彻二十三岁。这一年,中国汉朝和古希腊天文学家都记录了第一颗新星。也是在这一年,汉武帝刘彻与董仲舒进入三次策问,董仲舒一一对答,于是汉武帝刘彻采取董仲舒的建议,将儒家推崇到极高地位。
汉武帝刘彻外调飞将军李广和大将程不识到边郡,为袭击匈奴做准备。
飞将军李广,陇西成纪人,先祖是秦朝名将李信,老家在槐里,后迁徙到成纪,李家世代传习射箭。
汉文帝十四年(公元前166年),匈奴大举入侵萧关,李广以良家子弟的身份从军抗击匈奴,因为精通骑马射箭,斩杀匈奴首级很多,被任为汉中郎,之后数从汉文帝刘恒狩猎,格杀猛兽,为皇帝赞许。
汉景帝刘启即位后,李广任陇西都尉,又改任骑郎将。吴楚七国之乱时,李广任骁骑都尉,跟随太尉周亚夫反击吴楚叛军。在昌邑城下,夺取叛军军旗,立了大功,以此名声显扬。但因梁王刘武授给他将军印,还师后,朝廷没有给予封赏。李广调为上谷太守,天天与匈奴交战。典属国公孙昆邪哭着对汉景帝说:“李广的才气,天下无双,他自负,屡次与敌虏肉搏,恐怕会失去他。”于是朝廷调李广为上郡太守。后来历任陇西、北地、雁门、代郡、云中太守,都因奋力作战而出名。
一次匈奴入侵上郡时,有三位匈奴骑兵遇到几十名汉军骑兵,交战中三匈奴兵很快将几十名汉骑兵射杀将尽,报告李广后,很快赶到,并亲自射击那三人,结果射死二人,活捉一人,这就显示了汉景帝时期骑兵的不成熟,有待训练加强,才能与匈奴争锋。
汉景帝后元三年(公元前141年),汉景帝刘启驾崩,汉武帝刘彻即位。左右近臣都认为李广是名将,于是李广由上郡太守调任未央宫禁卫军长官,程不识也来任长乐宫禁卫军长官。
汉武帝元光二年(公元前133年),汉武帝听从王恢之言,在马邑伏重兵意图围歼匈奴,李广当时是骁骑将军,属护军将军,但后来匈奴单于察觉到了汉朝的意图就退走了,因此诸路汉军无功而返。
四年后,李广以卫尉作为将军,从雁门出击匈奴。匈奴兵势众多,击败了李广军,活捉了李广。匈奴单于一直都知道李广的贤明,下令要活捉李广。匈奴的骑兵活捉了李广,把他放置在两匹马的中间的网上,李广躺在网上。走了十多里,李广假装死去,偷偷看到旁边有一个匈奴骑兵骑着是匹好马,李广突然跳上匈奴骑兵的马,驱策着马向南跑了数十里,与所属部下会合,回到塞内。数百名匈奴骑兵追击李广,李广用夺来的匈奴骑兵的弓箭射杀追兵,终于逃脱了。李广回到汉朝,朝廷将李广交给官吏处置。官吏认为李广损失重大,又被敌人活捉,应当斩首,后来李广赎为庶人。
过了几年,李广和退隐住在蓝田县的前颖阴侯的孙子灌强常到南山中打猎。曾经在一天夜里,李广带着一名骑兵外出,跟别人在田间饮酒。回来到了霸陵亭,霸陵尉喝醉了,呵斥阻止李广。李广的从骑说:“这是前任李将军。”霸陵尉说:“现任将军尚且不能夜间通过,何况是前任的呢!”就让李广住宿在霸陵亭下。不多久,匈奴入侵辽西,杀太守,打败韩将军。韩将军转移到右北平,死了。于是皇帝任命李广为右北平太守。李广请求霸陵尉与他一起赴任,霸陵尉来到后李广就杀了他,然后上书自行谢罪。李广在右北平郡,匈奴都称呼他为“飞将军”,躲着李广,数年不敢入侵。
郎中令石建去世了,于是皇上征召李广接替石建作郎中令。元朔六年,李广又调任为将军,跟随大将军卫青的军队从定襄郡出击匈奴。各将领多有杀敌俘敌达到标准因功封侯的,而李广的部队没有功劳。
三年后,李广以郎中令的身份率领四千骑兵从右北平出发,博望侯张骞率领一万骑兵和李广同行,分两路走。走了大约几百里,匈奴左贤王带领四万骑兵包围李广,李广的士兵都很恐惧,李广就派他的儿子李敢快马冲击敌人。李敢独自带了几十名骑兵飞奔而去,直穿匈奴骑兵的包围圈,抄出敌军的左右两翼而回,报告李广说:“匈奴人容易对付。”士兵才安定下来。李广布成圆形阵势,面向着四外,匈奴猛攻他们,箭下如雨。汉兵死亡的超过一半,汉军的箭也快用完了。李广便命令士兵把弓拉开,不要放箭,李广亲自用大黄弩弓射敌人的副将,射死了几个,匈奴人渐渐松懈。恰巧天色黑了下来,军官士兵都面无人色,可是李广的神气同平常一样,更加精神振奋地指挥军队。军中士兵很佩服他的勇气。
第二天,继续奋力战斗,张骞的军队也到了,匈奴军队才解围而去。汉军疲乏了,不能去追击。这时李广几乎全军覆没,只好收兵回去。按汉朝的法律,张骞耽误了预定的日期,当处死刑,出钱赎罪,降为平民。李广的军功和罪责相当,没有封赏。
李广曾和星象家王朔私下闲谈说:“自汉朝攻匈奴以来,我没一次不参加,可各部队校尉以下军官,才能还不如中等人,然因攻打匈奴有军功几十人被封侯。我不比别人差,但没有一点功劳用来得到封地,这是什么原因,难道是我的骨相不该封侯吗?还是本命如此呢?”王朔说:“将军回想一下,曾有过悔恨的事吗?”李广说:“我任陇西太守时,羌人反叛,我诱骗他们投降有八百多人,我用欺诈手段一天把他们杀光了。直到今天我最大的悔恨只有这件事。”王朔说:“能使人受祸的事,没有比杀死已投降的人更大的了,这也就是将军不能封侯的原因。”
李广历任七个郡的太守,前后四十多年,得到赏赐立即分给部下,饮食与士兵一起。家里没有多余财物,一生不谈购买产业的事。李广身材高大,长臂,具有善射箭的天赋,就是子孙和其他人向他学习射箭,也都赶不上他。李广寡言,不与人多说话,和别人在一起住,就在地上画作战阵图,射箭比射的面宽窄,输了罚酒喝。专门以射箭作游戏。带兵行军,遇到断粮缺水时,见了水,士兵不全喝到水,他不近水边,士兵不全吃上饭,他不尝一口饭。对待士兵宽厚不苛,士兵因此喜欢替他办事效力。他射箭,看见敌人,不到几十步之内,估计射不中就不射,一射就要应弦倒地。因此,他带兵作战,多次被敌人围困,连射猛兽,也几次被伤害过。
公元前119年(元狩四年),汉武帝发动漠北之战,由卫青、霍去病各率五万骑兵由定襄、代郡出击跨大漠远征匈奴本部,李广几次请求随行,汉武帝起初以他年老没有答应,后来经不起李广请求,同意他出任前将军。
汉军出塞后,卫青捉到匈奴兵,知道了单于驻地,就自带精兵追逐单于,而命令李广和右将军队伍合并,从东路出击。东路迂回绕远,而且缺乏水草,势必不能并队行进。
李广就请求说:“我的职务是前将军,大将军却命令我从东路出兵,况且我从少年时就与匈奴作战,至今才得到与匈奴对阵的一次机会,我愿做前锋,先与单于决战。”卫青曾暗中受到汉武帝警告,认为李广年老,命运不好,不让他与单于对阵,恐不能实现俘获单于的愿望。
当时公孙敖刚刚丢掉了侯爵任中将军,随卫青出征,卫青也想让公孙敖跟自己一起与单于对敌,故意把李广调开。李广也知道内情,所以坚决要求卫青改调令,卫青不答应,命令长史写文书发到李广的幕府,对他说:“赶快到右将军部队中去,照文书上写的办。”
李广不向卫青告辞就启程了,心中非常恼怒地前往军部,领兵与赵食其合兵后从东路出发。军队没有向导,有时迷路,结果落在卫青之后,卫青与单于交战,单于逃跑,卫青没能活捉单于只好收兵。卫青南行渡过沙漠,才遇到李广与赵食其的军队。李广谒见大将军后回自己军中。
卫青派长史送给李广干粮和酒,顺便向李广、赵食其询问迷路情况,卫青要给汉武帝上书报告军情。李广没有回答。卫青派长史急令李广幕府人员前去受审对质。李广说:“校尉们无罪,是我迷失道路,我现亲自到大将军幕府去受审对质。”到大将军幕府,李广对他的部下说:“我从少年起与匈奴作战七十多次,如今有幸随大将军出征同单于军队交战,可是大将军又调我的部队走迂回绕远的路,偏偏迷路,难道不是天意吗?况且我已六十多岁,毕竟不能再受那些刀笔吏的污辱。”于是就拔刀自刎了。李广军中将士都为之痛哭。百姓听到这个消息,不论认识李广否,不论老少都为之落泪。 |
| 程不识是汉武帝时的名将,别称“不败将军”。担任山西太守,长乐卫尉。与李广齐名。其主要成就为镇守边疆,抗击匈奴,治军有方,军纪严明,生平未尝败绩。 |
五月,武帝刘彻下诏贤良之对策问,对答者达数百人之多,董仲舒应对了三次的策问,得到刘彻的赏识。于是汉武帝刘彻采纳了董仲舒“罢黜百家,独尊儒术”的主张。从此,《诗》《书》《礼》《易》《春秋》这五部经书,成了官方规定的必读书籍。到了宋代,朱熹又补充倡导了《论语》、《孟子》、《中庸》、《大学》四部书。从此,“四书五经”成了所有的中国知识分子,从牙牙学语到白发苍苍,从修身养性到跻身仕途,一生都离不开的经典著作。
相关知识链接:什么是四书五经
四书五经,是指“四书”与“五经”的合称,是历代儒家学子研学的核心书经,在中国的传统文化的诸多文学作品当中,四书五经占据着相当重要的位置。
四书之名始于宋朝,五经之名始于汉武帝。
四书名单:《大学》、《中庸》、《论语》、《孟子》四部作品。
五经名单:《诗经》、《尚书》、《礼记》、《周易》、《春秋》五部作品。 |
董仲舒(公元前179年-前104年),广川(河北省景县西南部,景县、故城、枣强三县交界处)人。汉景帝时任博士,讲授《公羊春秋》。汉武帝元光元年(前134),汉武帝下诏征求治国方略,董仲舒在著名的《举贤良对策》中把儒家思想与当时的社会需要相结合,并吸收了其他学派的理论,创建了一个以儒学为核心的新的思想体系,深得汉武帝的赞赏,系统地提出了“天人感应”、“大一统”学说和“诸不在六艺之科、孔子之术者,皆绝其道,勿使并进”、“罢黜百家,独尊儒术”的主张被汉武帝所采纳,使儒学成为中国社会正统思想,影响长达二千多年。其学以儒家宗法思想为中心,杂以阴阳五行说,把神权、君权、父权、夫权贯穿在一起,形成帝制神学体系。
他提出了天人感应、三纲五常等重要儒家理论。其后,董仲舒任江都易王刘非国相10年;元朔四年(前125),任胶西王刘端国相,四年后辞职回家,著书写作。这以后,朝廷每有大事商议,皇帝即会下令使者和廷尉前去董家问他的建议,表明董仲舒仍受汉武帝尊重。
董仲舒一生历经三朝,度过了西汉王朝的极盛时期,公元前104年病故,享年约75岁。薨后得汉武帝眷顾,被赐葬于长安下马陵。 |
汉武帝元光二年戊申岁(公元前133年),汉武帝刘彻二十四岁,是年诱兵匈奴,但计泄。
冬十月,皇帝出行,驾幸雍地,亲自祭祀社神,在五畤原(今陕西凤翔县南)祭祀天帝。
方士李少君献炼丹长寿之术。遣方士入海求神仙。方士之兴,是对天命论之反制也。方士可祈禳灾异,延长人寿,故人主(皇帝)信之。
| 道士李少君是山东人,常自称七十岁,隐瞒自己的年龄、籍贯、平生经历,因懂得祭祀灶神求福、种谷得金、长生不老的方术而得到汉武帝的尊重。能驱鬼神,擅用药物,能让人返老还童。大家听到他的本领就把自己的财物给他,所以自己的金钱、衣服、事物总是用不完。人们奇怪他为什么不耕种而丰衣足食。 |
任公孙弘为左内史。
| 公孙弘(前200年—前121年),名弘,字季,一字次卿,齐地菑川人(今山东寿光南纪台乡人)。其少时为吏,牧豕海上,四十而学,谨养后母。汉武帝时期,先后二次被国人推荐,征为博士。十年之中,从待诏金马门擢升为三公之首,封平津侯。先后被任为左内史(左冯翊)、御史大夫、丞相之职。汉武帝元狩二年(前121年),公孙弘于相位逝世,谥献侯。公孙弘是西汉建立以来第一位以丞相封侯者,为西汉后来“以丞相褒侯”开创先例。其在职期间,广招贤士,关注民生,并为儒学的推广做出了不可替代的贡献。 |
擢拔主父偃为大夫,“岁中四迁”(指一年中升迁了四次)。
| 主父偃,汉武帝时大臣。临淄(今山东临淄)人。出身贫寒﹐早年学长短纵横之术,后学《易》、《春秋》和百家之言。在齐地受到儒生的排挤,于是北游燕、赵、中山等诸侯王国,但都未受到礼遇。武帝元光元年(前134)﹐主父偃抵长安。后直接上书汉武帝刘彻,当天就被召见,与徐乐﹑严安同时拜为郎中。不久又迁为谒者﹑中郎﹑中大夫,一年中升迁四次﹐得到武帝的破格任用。并向汉武帝提出了“大一统”的政治主张。 |
春,诏问公卿曰:“朕饰子女以配单于,金币文绣赂之甚厚。单于待命加慢,侵盗不已。边境被害,朕甚悯之。今欲举兵攻之,何如?”大行王恢议宜击。汉匈数十年之战遂以此为序幕展开矣。
夏六月,从大行王恢之议,令五将军(御史大夫韩安国为护军将军,卫尉李广为骁骑将军,太仆公孙贺为轻车将军,大行王恢为将屯将军,太中大夫李息为材官将军)伏兵三十万于马邑,谋诱击匈奴大单于,计泄未果。
《史记 卷一百一十 匈奴列传第五十》曰:
【原文】汉使马邑下人聂翁壹奸兰出物与匈奴交,详为卖马邑城以诱单于。单于信之,而贪马邑财物,乃以十万骑入武州塞。汉伏兵三十余万马邑旁,御史大夫韩安国为护军,护四将军以伏单于。单于既入汉塞,未至马邑百余里,见畜布野而无人牧者,怪之,乃攻亭。是时雁门尉史行徼,见寇,葆此亭,知汉兵谋,单于得,欲杀之,尉史乃告单于汉兵所居。单于大惊曰:“吾固疑之。”乃引兵还。出曰:“吾得尉史,天也,天使若言。”以尉史为“天王”。汉兵约单于入马邑而纵,单于不至,以故汉兵无所得。汉将军王恢部出代击胡辎重,闻单于还,兵多,不敢出。汉以恢本造兵谋而不进,斩恢。自是之后,匈奴绝和亲,攻当路塞,往往入盗于汉边,不可胜数。然匈奴贪,尚乐关市,嗜汉财物,汉亦尚关市不绝以中之。
【泽文】汉朝派马邑城的聂翁壹故意违犯禁令,运出货物同匈奴交易,佯称出卖马邑城以引诱单于。单于相信此事,又贪恋马邑城的财物,就用十万骑兵侵入武州边塞。这时,汉朝在马邑城附近埋伏下三十余万大军,御史大夫韩安国担任护军将军,护卫着四位将军准备伏击单于。单于已经进入汉朝边塞,离马邑城尚有一百余里,看到牲畜遍野却无放牧之人,感到奇怪,就去攻打汉朝的侦察哨所。这时,雁门郡的尉史正在巡察,看到敌军,就保护侦察哨所,他知道汉朝的打算。单于捉到了尉史,想杀死他,尉史便向单于报告了汉朝军队埋伏的地点。单于大惊说:“我本来就对此事有疑心。”于是单于就率兵而回。走出边境时说道:“我得到尉史,是天意,天让你向我报告。”就封尉史做“天王”。汉朝军队曾约定,单于进入马邑城后,再放纵兵士攻杀。如今单于未到马邑,所以汉朝军队一无所获。汉朝将军王恢的军队走出代郡攻击匈奴的辎重,听说单于大军已回,兵卒多,因而不敢出击。汉朝认为王恢本是这次伏击战的出谋画策的人,却不敢进攻,因而杀了王恢。从此以后,匈奴断绝和亲关系,攻击直通要道的边塞,常常侵入汉朝边境抢掠,次数多得无法计算。但匈奴贪婪,还是喜欢与汉朝互通关市,非常喜欢汉朝的财物,汉朝也仍然与匈奴保持着关市贸易关系,投合他们的心意。 |
《资治通鉴》记载:
雁门马邑豪聂壹,因大行王恢言:“匈奴初和亲,亲信边,可诱以利致之,伏兵袭击,必破之道也。”上召问公卿。王恢曰:“臣闻全代之时,北有强胡之敌,内连中国之兵,然尚得养老、长幼,种树以时,仓廪常实,匈奴不轻侵也。今以陛下之威,海内为一,然匈奴侵盗不已者,无他,以不恐之故耳。臣窃以为击之便。”韩安国曰:“臣闻高皇帝尝围于平城,七日不食;及解围反位,而无忿怒之心。夫圣人以天下为度者也,不以己私怒伤天下之功,故遣刘敬结和亲,至今为五世利。臣窃以为勿击便。”恢曰:“不然。高帝身被坚执锐,行几十年,所以不报平城之怨者,非力不能,所以休天下之心也。今边境数惊,士卒伤死,中国槥车相望,此仁人之所隐也。故曰击之便。”安国曰:“不然。臣闻用兵者以饱待饥,正治以待其乱,定舍以待其劳;故接兵覆众,伐国堕城,常坐而役敌国,此圣人之兵也。今将卷甲轻举,深入长驱,难以为功;从行则迫胁,衡行则中绝,疾则粮乏,徐则后利,不至千里,人马乏食。《兵法》曰:‘遗人,获也’,臣故曰勿击便。”恢曰:“不然。臣今言击之者,固非发而深入也。将顺因单于之欲,诱而致之边,吾选枭骑、壮士阴伏而处以为之备,审遮险阻以为其戒。吾势已定,或营其左,或营其右,或当其前,或绝其后,单于可禽,百全必取。”上从恢议。
夏,六月,以御史大夫韩安国为护军将军,卫尉李广为骁骑将军,太仆公孙贺为轻车将军,大行王恢为将屯将军,太中大夫李息为材官将军,将车骑、材官三十余万匿马邑旁谷中,约单于入马邑纵兵。阴使聂壹为间,亡入匈奴,谓单于曰:“吾能斩马邑令、丞,以城降,财物可尽得。”单于爱信,以为然而许之。聂壹乃诈斩死罪囚,县其头马邑城下,示单于使者为信,曰:“马邑长吏已死,可急来!”于是单于穿塞,将十万骑入武州塞。未至马邑百余里,见畜布野而无人牧者,怪之。乃攻亭,得雁门尉史,欲杀之,尉史乃告单于汉兵所居。单于大惊曰:“吾固疑之。”乃引兵还,出曰:“吾得尉史,天也!”以尉史为天王。塞下传言单于已去,汉兵追至塞,度弗及,乃皆罢兵。王恢主别从代出击胡辎重,闻单于还,兵多,亦不敢出。
上怒恢。恢曰:“始,约为入马邑城,兵与单于接,而臣击其辎重,可得利。今单于不至而还,臣以三万人众不敌,只取辱。固知还而斩,然完陛下士三万人。”于是下恢廷尉。廷尉当“恢逗桡,当斩。”恢行千金丞相蚡,蚡不敢言上,而言于太后曰:“王恢首为马邑事,今不成而诛恢,是为匈奴报仇也。”上朝太后,太后以蚡言告上。上曰:“首为马邑事者恢,故发天下兵数十万,从其言为此。且纵单于不可得,恢所部击其辎重,犹颇可得以慰士大夫心。今不诛恢,无以谢天下。”于是恢闻,乃自杀。自是之后,匈奴绝和亲,攻当路塞,往往入盗于汉边,不可胜数;然尚贪乐关市,嗜汉财物;汉亦关市不绝,以中其意。 |
秋,下诏全民大哺五日。
十、外戚交恶处无为,河决瓠子塞宣房
汉武帝元光三年己酉岁(公元前132年),汉武帝刘彻二十五岁
外戚势力的交恶(窦婴与田蚡的争斗):
武帝即位初,窦婴为丞相,田蚡为太尉,二人矛盾还不突出。窦太后死后,窦婴失势,田蚡任丞相,骄横显贵,因此形成两派,失势的窦氏家族派和得势的田氏家族派,双方都是外戚势力。外戚势力的内斗过程,在此不得不一说窦婴之交好颍川灌夫。
灌夫,字仲孺,颍川郡颍阴人,本姓张,因父亲张孟曾为颍阴侯灌婴家臣,受到灌婴的宠信,便推荐他,官至二千石级,所以用灌氏家的姓叫灌孟。
吴楚七国之乱之时,灌夫率领一千人跟随年老的父亲灌孟从军,灌孟郁郁不得志战死,灌夫未返乡葬父,继续出击吴楚军,以勇猛闻名。
颍阴侯把灌夫的情况向汉景帝汇报了,汉景帝就任命灌夫担任中郎将(以立下军功被封)。过了几个月,因为犯法而丢了官。后来到长安安了家,长安城中的许多显贵没有不称赞他的。汉景帝时,灌夫官至代国国相。
汉景帝后三年(前141年),汉景帝驾崩,太子刘彻即位,是为汉武帝。汉武帝认为淮阳是天下的交通枢纽,必须驻扎强大的兵力加以防守,因此调任灌夫担任淮阳太守。
建元元年(前140年),又把灌夫内调入京,担任太仆。
建元二年(前139年),灌夫与长乐卫尉窦甫喝酒,灌夫喝醉了,酒后殴打了窦甫。窦甫,是窦太后的兄弟。皇上恐怕窦太后杀灌夫,调派他担任了燕国国相。几年以后,又因犯法丢官,于是以百姓身份闲居在长安家中。
灌夫尚游侠,家中积累的资产有几千万,每天的食客少则几十,多则近百。为了在田园中修筑堤塘,灌溉农田,他的宗族和宾客扩张权势,垄断利益,在颍川一带横行霸道。颍川的儿童于是作歌唱道:“颍水清清,灌氏安宁;颍水浑浊,灌氏灭族。”
灌夫闲居在家虽然富有,但失去了权势,达官贵人及一般宾客逐渐减少。等到魏其侯窦婴失去权势,也想依靠灌夫去报复那些平日仰慕自己,失势后又抛弃了自己的人。灌夫也想依靠窦婴去结交列侯和皇族以抬高自己的名声。两人互相援引借重,他们的交往就如同父子之间那样密切。彼此情投意合,没有嫌忌,只恨相知太晚了。
一次,灌夫在服丧期内去拜访田蚡,田蚡随口说:“我想和你一起去拜访魏其侯,恰值你现在服丧不便前往。”灌夫说:“您竟肯屈驾光临魏其侯,我灌夫怎敢因为服丧而推辞呢!请允许我告诉魏其侯设置帷帐,备办酒席,您明天早点光临。”田蚡答应了。灌夫详细地告诉了窦婴,就像他对田蚡所说的那样。窦婴和他的夫人特地多买了肉和酒,连夜打扫房子,布置帷帐,准备酒宴,一直忙到天亮。天刚亮,就让府中管事的人在宅前伺侯。等到中午,不见田蚡到来。窦婴对灌夫说:“丞相难道忘记了这件事?”灌夫很不高兴,说:“我灌夫不嫌丧服在身而应他之约,他应该来。”于是便驾车,亲自前往迎接田蚡。田蚡之前只不过开玩笑似地答应了灌夫,实在没有打算来赴宴的意思。等到灌夫来到门前,田蚡还在睡觉。于是灌夫进门去见他,说:“将军昨天幸蒙答应拜访魏其侯,魏其侯夫妇备办了酒食,从早晨到现在,没敢吃一点东西。”田蚡装作惊讶地道歉说:“我昨天喝醉了,忘记了跟你说的话。”便驾车前往,但又走得很慢,灌夫更加生气。等到喝酒喝醉了,灌夫舞蹈了一番,舞毕邀请田蚡,田蚡竟不起身,灌夫在酒宴上用话讽刺他。窦婴便扶灌夫离去,向田蚡表示了歉意。田蚡一直喝到天黑,尽欢才离去。
田蚡曾经派籍福去索取魏其侯在城南的田地。窦婴大为怨恨地说:“我虽然被废弃不用,将军虽然显贵,怎么可以仗势硬夺我的田地呢!”不答应。灌夫听说后,也生气,大骂籍福。籍福不愿两人有隔阂,就自己编造了好话向田蚡道歉说:“魏其侯年事已高,就快死了,还不能忍耐吗,姑且等待着吧!”不久,田蚡听说窦婴和灌夫实际是愤怒而不肯让给田地,也很生气地说:“魏其侯的儿子曾经杀人,我救了他的命。我服事魏其侯没有不听从他的,为什么他竟舍不得这几顷田地?再说灌夫为什么要干预呢?我不敢再要这块田地了!”田蚡从此十分怨恨灌夫、窦婴。
元光四年(前131年)的春天,田蚡向汉武帝说灌夫家住颍川,十分横行,百姓都受其苦。请求汉武帝查办。汉武帝说:“这是丞相的职责,何必请示。”于是准许查办。然灌夫也抓住了田蚡的秘事,用非法手段谋取利益,接受了淮南王的金钱并说了些不该说的话。宾客们从中调解,双方才停止互相攻击,彼此和解。
同年夏天,田蚡迎娶燕王的女儿做夫人,王太后下了诏令,叫列侯和皇族都去祝贺。窦婴拜访灌夫,打算同他一起去。灌夫推辞说:“我多次因为酒醉失礼而得罪了丞相,丞相近来又和我有嫌隙。”窦婴说:“事情已经和解了。”硬拉他一道去。酒喝到差不多时,田蚡起身敬酒祝寿,在坐的宾客都离开席位,表示不敢当。过了一会儿,窦婴起身为大家敬酒祝寿,只有那些窦婴的老朋友离开了席位,其余半数的人照常坐在那里,只是稍微欠了欠上身。灌夫不高兴。他起身依次敬酒,敬到武安侯田蚡时,武安侯田蚡照常坐在那里,只稍欠了一下上身说:“不能喝满杯。”灌夫火了,便苦笑着说:“您是个贵人,这杯就托付给你了!”田蚡不肯答应。
敬酒敬到临汝侯灌贤(西汉开国大将灌婴之孙),灌贤正在跟程不识附耳说话,又不离开席位。灌夫没有地方发泄怒气,便骂灌贤说:“平时诋毁程不识不值一钱,今天长辈给你敬酒祝寿,你却学女孩子一样在那儿同程不识咬耳说话!”田蚡对灌夫说:“程不识将军和李广将军都是东西两官的卫尉,现在当众侮辱程将军,仲孺难道不给你所尊敬的李将军留有余地吗?”灌夫说:“今天杀我的头,穿我的胸,我都不在乎,还顾什么程将军、李将军!”座客们便起身上厕所,渐渐离去。窦婴也离去,挥手示意让灌夫出去。田蚡于是发火道:“这是我宠惯灌夫的过错。”便命令卫士扣留灌夫。灌夫想出去又出不去。籍福起身替灌夫道了歉,并按着灌夫的脖子让他道歉。灌夫越发火了,不肯道歉。武安侯田蚡便指挥卫士们捆绑灌夫放置在客房中,叫来长史说:“今天请宗室宾客来参加宴会,是有太后诏令的。”弹劾灌夫,说他在宴席上辱骂宾客,侮辱诏令,犯了不敬之罪,把他囚禁在特别监狱里。于是追查他以前的事情,派遣差吏分头追捕所有灌氏的分支亲属,都判决为杀头示众的罪名。窦婴感到非常惭愧。出钱让宾客向田蚡求情,也不能使灌夫获释。田蚡的属吏都是他的耳目,所有灌氏的人都逃跑、躲藏起来了。灌夫被拘禁,于是无法告发田蚡的秘事。
窦婴挺身而出营救灌夫。他的夫人劝他说:“灌将军得罪了丞相,和太后家的人作对,怎么能营救得了呢?”魏其侯说:“侯爵是我挣来的,现在由我把它丢掉,没有什么可遗憾的。再说我总不能让灌仲孺自己去死,而我独自活着。”于是就瞒着家人,私自出来上书给汉武帝刘彻。汉武帝马上把他召进宫去,窦婴就把灌夫因为喝醉了而失言的情况详细地说了一遍,认为不足以判处死刑。汉武帝认为他说得对,赏赐窦婴一同进餐,说道:“有什么争议到朝堂去公开辩论。”
窦婴到朝堂之上,极力夸赞灌夫的长处,说他酗酒获罪,而田蚡却拿别的罪来诬陷灌夫。田蚡接着又竭力诋毁灌夫骄横放纵,犯了大逆不道的罪。(窦婴:“灌夫父死事,身荷戟驰入不测之吴军,身被数十创,名冠三军,此天下壮士,非有大恶,争杯酒,不足引他过以诛也。”田蚡:“灌夫通奸猾,侵细民,家累巨万,横恣颍川,凌轹宗室,侵犯骨肉。”)窦婴思忖没有别的办法对付,便攻击田蚡的短处。田蚡说:“天下幸而太平无事,我才得以做皇上的心腹,爱好音乐、狗马和田宅。我所喜欢的不过是歌伎艺人、巧匠这一些人,不像魏其侯和灌夫那样,招集天下的豪杰壮士,不分白天黑夜地商量讨论,腹诽心谤深怀对朝廷的不满,不是抬头观天象,就是低头在地上画,窥测于东、西两宫之间,希望天下发生变故,好让他们立功成事。我倒不明白魏其侯他们到底要做些什么?”
于是汉武帝向在朝的大臣问道:“他们两人的话谁的对呢?”御史大夫韩安国说:“魏其侯说灌夫的父亲为国而死,灌夫手持戈戟冲入到强大的吴军中,身受创伤几十处,名声在全军数第一,这是天下的勇士,如果不是有特别大的罪恶,只是因为喝了酒而引起口舌之争,是不值得援引其他的罪状来判处死刑的。魏其侯的话是对的。丞相又说灌夫同大奸巨猾结交,欺压平民百姓,积累家产数万万,横行颍川,凌辱侵犯皇族,这是所谓‘树枝比树干大,小腿比大腿粗’,其后果不是折断,就是分裂。丞相的话也不错。希望英明的主上自己裁决这件事吧。”主爵都尉汲黯认为窦婴对。内史郑当时也认为窦婴对,但后来又不敢坚持自己的意见去回答汉武帝。其余的人都不敢回答。汉武帝怒斥郑当时说:“你平日多次说到魏其侯、武安侯的长处和短处,今天当廷辩论,畏首畏尾地像驾在车辕下的马驹,我将一并杀掉你们这些人。”于是起身罢朝,进入宫内侍俸王太后进餐。
王太后也已经派人在朝廷上探听消息,他们把廷辩的情况详细地报告了王太后。王太后发火了,不吃饭,说:“现在我还活着,别人竟敢都作践我的弟弟,假若我死了以后,都会像宰割鱼肉那样宰割他了。再说皇帝怎么能像石头人一样自己不做主张呢!现在幸亏皇帝还在,这班大臣就随声附和,假设皇帝死了以后,这些人还有可以信赖吗?”
汉武帝道歉说:“都是皇室的外家,所以在朝廷上辩论他们的事。不然的话,只要一个狱吏就可以解决了。”于是召郎中令(郎中令,主禁军也。)石建,分别议双方廷辩事。
田蚡退朝出,等候韩安国于宫门,召其同车,怒责曰:“窦婴已是老秃翁,何为惧之,首鼠两端?” 韩安国曰:“今人毁君,君亦毁人,如贾竖妇女争骂,何其无大体也?”田蚡谢曰:“争时慌急,不计所言。” 韩安国任御史大夫,乃田蚡之力也。又韩安国曾为梁王相,为梁王事联络长公主,以有能力曾为窦太后及窦氏长公主所倚重。故其临事,两面讨好。
汉武帝派御史按照文簿记载的灌夫的罪行进行追查,与窦婴所说的有很多不相符的地方,犯了欺君之罪行。被弹劾,拘禁在名叫都司空的特别监狱里。窦婴再求见皇帝,皇帝不见。然在景帝临终时,曾有遗诏赐窦婴,曰:“事有不便,以便宜论上。”窦婴乃使子侄通过陈皇后上书言之,皇帝再召见。
武帝乃命调阅尚书大行(秘书处档案),不见此遗诏原件。惟有诏书藏于窦家,家丞封存,报上。大行乃弹劾窦婴伪造先帝诏书,罪当杀头弃市。
元光五年辛亥岁(公元前130年)冬天,灌夫和他的家属全部被处决了。同年十二月晦日,又以“伪造圣旨罪”判窦婴死罪,被斩首弃市于渭城(咸阳)。
此案表明王(田)氏新外戚势力的兴起,旧窦氏势力已大削弱。而汉武帝正处于矛盾之中心。汉武帝以“无为(不介入)之道处之,此乃武帝以外戚制外戚之策也,甚高明。”
| 史家司马迁评曰:“魏其、武安皆以外戚重。灌夫用一时决筴而名显。魏其之举以吴、楚。武安之贵在日、月之际。然魏其不知时变,灌夫无术而不逊,两人相翼,乃成祸乱。武安负贵而好权,杯酒责望,陷彼两贤。呜呼哀哉!迁怒及人,命亦不延。众庶不载,竟被恶言。呜呼哀哉!祸所从来矣。” |
| 东汉班固评曰:“窦婴、田蚡皆以外戚重,灌夫用一时决策,而各名显,并位卿相,大业定矣。然婴不知时变,夫亡术而不逊,田蚡贵而骄溢。凶德参会,待时而发,藉福区区其间,恶能救斯败哉!” |
| 清末被誉为 “一代史家,千秋神笔” 的蔡东藩评曰:“窦婴既免相职,正可退居林下,安享天年,乃犹溷迹都中,流连不去,果胡为者!且灌夫好酒使性,引与为友,益少损多,无端而亲田蚡,无端而忤田蚡,又无端而仇田蚡,卒至招尤取辱,同归于尽,天下之刚愎自用者,皆可作灌夫观!天下之游移无主者,亦何不可作窦婴观也?田蚡不足责,窦婴、灌夫,其亦自贻伊戚乎!” |

河决瓠子(武帝时期治理黄河事件):
汉武帝元光三年(公元前132年)春,黄河洪水泛滥,入顿丘东南流。夏五月,复在瓠子口决堤,向东南流入巨野泽,淹没十六郡,将淮河、泗水连成一片。于是天子命汲黯、郑当时调发人夫、罪徒堵塞决口,往往堵塞以后又被冲坏。那时朝中的丞相是武安侯田蚡(fén),他的奉邑是鄃(shū,舒)县,以鄃县租税为食。而鄃县在黄河以北,黄河决口水向南流,鄃县没有水灾,收成很好。所以田蚡对皇帝说:“江河决口都是上天的事,不易用人力强加堵塞,即便将决口堵塞了,也未必符合天意。”此外望云气和以术数占卜的人也都这样说。因此天子很长时间没有提堵塞决口的事。
汉武帝至元封二年(公元前109年),即为黄河决瓠子口后二十多年,每年土地都因水涝没有好收成,梁楚地区更为严重。天子既已封禅,并巡祭了天下名山大川,适逢上天要晒干泰山封土而少雨,于是命汲仁、郭昌调发兵卒数万人堵塞瓠子决口,阻止水涝。天子从万里沙祠祷神灵之后,回来的路上亲临黄河决口处,沉白马、玉璧于河中祭奠河神,命群臣及随从官员自将军衔以下,都背负柴薪,填塞决口。当时东郡百姓以草为炊,柴薪很少,因而命砍伐淇园的竹子作为塞决口的楗。
筑成瓠子金提,汉武帝亲临,作《瓠子歌》二首。自秦朝统一后,皇帝亲临现场治理黄河,这是第一次。天子既然亲临决河处,悼念塞河不能成功,作歌道:
“瓠子河决啊有何办法,浩浩汗汗啊民居已尽为河。尽为河啊地方不安,河工无休止啊吾山已经凿平。吾山已平啊钜野泽外流,水族喧嚷啊迫天齐日。河道废弛啊水离常流,蛟龙驰骋啊正远游。水归旧道啊神福滂沛,若不封禅啊怎知此事!为我告河伯啊因何不仁,泛滥不止啊愁煞人。河浸啮(niè,聂)桑啊淮、泗水满,久不归故道啊唯愿水流稍缓。”
| 【原文】瓠子决兮将奈何?皓皓旰旰兮闾殚为河!殚为河兮地不得宁,功无已时兮吾山平。吾山平兮钜野溢,鱼沸郁兮柏冬日。延道弛兮离常流,蛟龙骋兮方远游。归旧川兮神哉沛,不封禅兮安知外!为我谓河伯兮何不仁,泛滥不止兮愁吾人?啮桑浮兮淮、泗满,久不反兮水维缓。 |
另一首是:“河水汤汤(shāng,商)啊流急,北渡回曲啊疏浚难。拔取茭草为埽塞黄河决口啊沉美玉于河,河伯充许停息水患啊奈薪柴不足。薪柴不足啊治河之人获罪,人民的烧柴尚且不足啊如何御水!伐淇园之竹啊为楗如石治水灾,用在宣房宫堵塞瓠子决啊万福朝来矣。”
| 【原文】河汤汤兮激潺湲[chán yuán],北渡污兮浚流难。搴[qiān]长茭兮沈美玉,河伯许兮薪不属。薪不属兮卫人罪,烧萧条兮噫乎何以御水!颓林竹兮楗石菑,宣房塞兮万福来。 |
于是塞住了瓠子决河,在决口处筑了一座宫殿,取名为宣房宫。并修二条渠引河水北行,恢复了禹时的样子,梁、楚地区重又得到安宁,没有水灾了。

十一、窦婴灌夫案终结,废皇后居长门宫
汉武帝元光四年庚戌岁(公元前131年),汉武帝刘彻二十六岁
春,丞相言灌夫家在颖川,横甚,民苦之,请案。上曰:此丞相事,何请?灌夫乃持丞相阴事,为奸利,受淮南王金,与阴谋语。宾客居间调节,暂和解。
夏,田蚡娶燕敬王刘泽[汉高祖刘邦之远房堂兄弟]子燕康王刘嘉之女为夫人。王太后诏,命列侯、宗室皆往贺。窦婴邀灌夫俱往。灌夫骂座。田、窦家族矛盾激化。由此可知,灌夫本为颖川豪强,窦婴则为失势之贵族,其与田蚡之争,实乃旧外戚与豪强结合与新外戚之争也,见上一年事件。
刘泽的详细世系为:72(-3)刘清→73(-2)刘发(仁纪公)→74(-1)刘端→75(1)燕敬王刘泽→76(2)燕康王刘嘉→77(3)燕王刘定国,坐禽兽行,败坏人伦,违天理,处死,畏罪自杀,封国被废除,改为郡。
主父偃盗书陷害董仲舒:最早建议武帝除掉刘安和田蚡的是董仲舒。事起于本年辽东高庙和长陵高园先后发生两起火灾。(一说在建元六年。)董仲舒著文论之。论文收入到《汉书 五行志》:“天灾若语陛下:‘当今之世,虽敝而重难,非以太平至公,不能治也。(视亲戚贵属在诸侯远不正最甚者,忍而诛之,)如吾燔辽东高庙乃可;(视近臣在国中处旁仄及贵而不正者,忍而诛之,)如吾燔高园殿乃可'云尔。在外而不正者,虽贵如高庙,犹灾而燔之,况诸侯乎!在内而不正者,虽贵如高园殿,犹燔灾之,况大臣乎!此天意也。”所言“在外而不正者”指刘安,“在内不正者”指田蚡。
草稿未上,主父偃私见,嫉之,窃其书而上奏。武帝不以为然,召示诸儒,仲舒弟子吕步舒不知其师书,以为大愚。于是下仲舒吏,当死。诏赦之。元朔六年(前123),淮南、衡山王谋反事觉,武帝乃“思仲舒前言,使仲舒弟子吕步舒持斧钺治淮南狱,以《春秋》谊颛断于外,不请。既还奏事,上皆是之” 。(《汉书 五行志》)田蚡已死,不及诛,武帝忿忿说:“使武安侯在者,族矣!”
五月,以平棘侯薛泽为丞相,然御史大夫韩安国仍行丞相事。及堕车,蹇[jiǎn跛足],故皇帝因病免韩安国官职。
九月,中尉张欧为御史大夫,韩安国病愈复起为卫尉。
汉武帝元光五年辛亥岁(公元前130年),汉武帝刘彻二十七岁
冬季,十月,河间王刘德(汉景帝刘启之第二子,汉武帝之二哥)来京朝见,进献用于郊庙朝会的正乐,回答了有关三雍宫的典章制度及皇帝拟定的三十多个问题。他的回答,都是依据并阐明了儒学思想,抓住了问题的关键,文字简捷,观点明确。汉武帝下令让掌管宫廷音乐的太乐官经常练习河间王所献的雅乐,作为年节典礼中的项目,但平常很少演奏。
是年冬天,灌夫和他的家属全部被处决了,十二月晦日,又以“伪造圣旨罪”判窦婴死罪,被斩首弃市于渭城(咸阳)。
春季,正月,河间王刘德薨逝,中尉常丽向朝廷报告了他的死讯,并说:“河间王立身端正,行为谨饬,温良仁义,恭敬俭朴,敬上爱下,聪明智慧,洞察隐微,恩惠及于鳏夫寡妇。”大行令奏报汉武帝:“《谥法》说:‘聪明睿智称之为献。’议定河间王刘德的谥号为河间献王。”
班固赞曰:过去鲁哀公曾说过这样的话:“我在深宫中出生,在妇人抚育下长大,从不知道什么是忧愁,从未体验过什么是恐惧。”这话说得多么真实啊。这样的人做君主,即便他不想使国家陷入危亡的绝境,也不可能啊!所以古人把安享太平看成为毒酒,把没有仁德而身居富贵之位称之为不幸。汉朝建国,直到孝平帝,诸侯王数以百计,大多骄横荒淫丧失道德。为什么这样呢?沉溺在放纵恣肆的环境中,他们所处的地位导致他们如此。即使是常人都要深受习俗的影响,何况鲁哀公之类的人呢!“学识渊博,出类拔萃”,河间献王刘德可说近似这样的人。
河间献王刘德,景帝与栗姬之子,为景帝次子也。汉景帝二年(公元前155年)四月,刘德以皇子身份受封河间王,为王二十六载,始终没有被卷入政治漩涡,而是将其毕生精力投入了对中国文化古籍的收集与整理,对古文化宝贵遗产的保存和延续做出了巨大贡献。现今留传后世的影响很大的《毛诗》和《左传》,应是刘德之功绩。晚年受到汉武帝猜疑,忧悒成疾。元光五年(公元前130年)正月,病逝于河间,谥号为献。
河间王国传递:
第一代河间王:刘德,汉景帝前元元年(前155年)封河间王,元光五年(前130年)正月去世,谥号河间献王。
第二代河间王:刘不害,刘德之子,元光六年(前129年)袭爵,元朔三年(前126年)去世,谥号河间共王。
第三代河间王:刘基,刘不害子,元朔四年(前125年)袭爵,元鼎三年(前114年)去世,谥号河间刚王。
第四代河间王:刘授,刘基子,元鼎四年(前113年)袭爵,天汉三年(前98年)去世,谥号河间顷王。
第五代河间王:刘庆,刘授子,天汉四年(前97年)袭爵,五凤三年(前55年)去世,谥号河间孝王。
第六代河间王:刘元,刘庆子,五凤四年(前54年)袭爵,建昭元年(前38年)除爵。
第七代河间王:刘良,刘庆子,建始元年(前32年)袭爵,建平元年(前6年)去世,谥号河间惠王。
第八代河间王:刘尚,刘良子,建平二年(前5年)袭爵,初始元年(8年)除爵,新朝建立,西汉灭亡。
河间献王刘德共生十二子:1刘不害(河间共王)、2刘明(兹侯)、3刘殷(房光侯)、4刘匄(距阳宪侯)、5刘退(蒌节侯)、6刘豫(阿武戴侯)、7刘免(参户节侯)、8刘禁(州郷节侯)、9刘礼(平城侯)、10刘顺(广侯)、11刘让(盖胥侯)、12刘摇(千钟侯,汉书为重侯刘担)。 |
正月十八壬子日,封河间献王刘德次子刘明为兹侯,在位五年,元朔三年(前126年)坐谋反杀人,弃市,国除。
田蚡惊惧而卒:春天,田蚡病倒,嘴里老是叫喊,讲的都是服罪谢过的话。让能看见鬼的巫师来诊视他的病,巫师看见窦婴和灌夫两个人的鬼魂共同监守着田蚡,称要杀死他,不久田蚡就因惊惧而死。其子田恬继承了爵位。立四年后的元朔三年(前126年),田恬因穿短衣进入宫中,犯了“不敬”之罪,封爵被废除。
武帝下诏,发动士卒达万人去治雁门关的险阻。
夏天,陈皇后因母亲的关系,持宠而娇,且没有子嗣,故为武帝刘彻冷落。陈皇后命令女巫楚服在宫中设立神祠,教陈皇后祠祭厌胜,挟妇人媚道,即系行巫蛊之术(汉书原文:祠祭祝诅)。事发后汉武帝刘彻大怒,使御史张汤穷治之,以“大逆无道”的罪名将楚服枭首于市,诛杀牵连者三百余人。
秋天,七月十四乙巳日,汉武帝下废后诏书,收皇后玺绶,并将陈皇后逐出长安,幽居于荒僻的长门宫(窦太主敬献的长门园是也)中。窦太主惭惧,稽颡谢上。上曰:“皇后所为不轨于大义,不得不废。主当通道以自慰,勿受妄言以生嫌惧。后虽废,供奉如法,长门无异上宫也。”
汉武帝宠幸姑妈馆陶公主的情人、面首(男宠)董偃,得上尊称“主人翁”:
此逾礼越制之事详细见于《汉书 东方朔传》中的记载:当初,汉武帝的姑母馆陶公主号称窦太主,堂邑侯陈午娶她为妻。陈午死后,太主寡居,五十多岁了,却亲近、宠幸一个年轻人董偃。起先董偃和母亲以卖珠为生,董偃那时十三岁,经常随母亲出入窦太主家。窦太主的侍从都夸董偃俊秀漂亮,窦太主召见董偃母子,对董偃母亲说:“我替你抚养这孩子吧。”因而将他留在府中,教他写字、算术、相马、驾车、射箭等技巧,还让他读了些传记类的书。董偃到十八岁时行了冠礼,太主出门他驾车,太主回府他在身边侍奉。董偃性情温柔慈爱他人。因为窦太主宠爱他的缘故,很多王公都接待他,名扬长安城,号称董君。窦太主趁机推荐他,让他散财结交士人,命令掌管府中金帛的中府官说:“董君支出的财物,一天中黄金满一百斤,钱满一百万,帛够一千匹,才禀告我。”
安陵人爰叔是袁盎大哥的儿子,与董偃友好,他对董偃说:“您暗地里侍奉公主,随时都有可能被皇上处罚,您打算就这样若无其事地过下去吗?”
董偃惶恐地说:“其实我心里也很害怕,但一直想不出好的办法来。”
爰叔说:“皇帝去顾成庙(文帝庙)祭祀,路远没有住宿的地方,荻草竹林丛生难以尽除,籍田于礼又不可废,实无可建行宫之处,您何不告诉窦太主让她把长门园献出来,这正是皇上需要的啊。要是这样做了,皇上知道了此计出自于您,那么您就可以安枕无忧,以后也就不用再担心了。要是您没有这样做,皇上就会提出请求,那时对您又会怎样看待呢?”
于是董偃叩头拜谢说:“一定照您说的去做。”
董偃接着去见窦太主,把这件事告诉了她,窦太主马上奏报皇上,决定把长门园献出来。皇上非常高兴,把窦太主的长门园改名为长门宫,董偃也安然无恙。窦太主也很高兴,让董偃送一百斤黄金给爰叔祝寿。
爰叔因此替董偃筹划求见皇上的办法,让窦太主假称有病不能朝见皇帝。武帝亲自到窦太主府探视病情,问窦太主有什么要求。
窦太主辞谢说:“臣妾幸运地蒙受陛下的厚恩、先帝的遣德,能参加奉朝大典,行君臣之礼,列为公主,赏赐封邑以收入租赋,恩德天高地厚,死也无法弥补内心的愧疚。假如有一天我猝然不能尽侍奉皇上的职事,贱躯先填沟壑,私下感到遣憾的是,不能了却我报答陛下的心愿,希望陛下有时也能忘掉朝政,调养精神,从中掖庭回宫时,多走几步路光临我的府第,使我能献酒给陛下祝寿,在您身边使您快乐。如果能这样,就是死了,还有什么遗恨呢!”
皇上说:“太主愁什么?希望你早日康复。我担心随同的群臣、侍从太多,让你太破费了。”武帝说完返回宫中。
不久,窦太主病体痊愈,上朝谒见皇帝,皇上拿一千万钱置办酒宴与窦太主畅饮。过了几天,武帝驾临窦太主府第,太主亲自安排宴席,为武帝引道登阶入座。还没坐定,武帝就说:“希望见见主人翁。” 窦太主就急忙下殿,除下簪子耳环,光着脚叩头请罪说:“臣妾没有脸面见人,辜负了陛下,犯下死罪。陛下不加罪于我,妾叩头请罪。”
武帝免去窦太主的罪,窦太主戴上簪子穿好鞋站起身,到东厢房领董偃出来,俯伏于地。窦太主这才介绍说:“馆陶公主胞人臣董偃冒死拜见皇上。”董偃趁机叩头请罪,皇上让他起来。令赐予衣帽让他上殿。董偃起身,去换衣服就坐。窦太主亲自给武帝献食敬酒。董偃虽受尊重但无称号,就称为“主人翁”,君臣开怀畅饮,欢乐异常。从此董偃更加显贵宠幸,天下没有不知道他的。各郡国的赛狗、跑马、踢球、弄剑之徒,纷纷聚集到董偃周围。董偃经常随从武帝到北宫游戏,去上林苑平乐观驰逐射猎,观看斗鸡、踢球、赛狗、跑马等比赛,皇上非常喜欢这些游乐。
于是皇上在宣室设酒宴招待窦太主,并派谒者引董偃进宫。这时,东方朔正持戟在殿阶下守卫,他放下戟上前对武帝说:“董偃犯有三条该砍头的罪,怎么能让他进宫呢?”皇上说:“是什么罪?”
东方朔说:“董偃作为皇上的臣民,私下侍奉公主,这是第一桩罪。败坏男女之间的风化,扰乱婚姻大礼,破坏朝廷制度,这是第二桩罪。陛下年富力强,正当专心研学《六经》,留心处理国家政事,追随唐、虞盛世,敬仰夏、商、周三代贤君。董偃不遵从经义劝勉学习,反而崇尚靡丽,追求奢侈,极尽狗马声色之乐,行走邪恶淫辟之路,此人是国家的大贼,迷惑帝王的鬼蜮。董偃是淫邪的祸首,这是他的第三桩罪。从前有宋国的恭姬遇上火灾,因恪守礼制等待保姆而被烧死,受到诸侯敬畏,怎么办呢?陛下?”
武帝沉默不答,许久才说:“我已经设下酒宴,以后改正。”东方朔说:“不可以。宣室是先帝的正殿,不是议定法度的政事不能入内。因为淫乱会逐渐演变为篡逆大祸,所以春秋时竖貂行为淫乱而勾结易牙作乱,庆父死了鲁国才得以保全,诛杀管叔、蔡叔西周王室方享安宁。”武帝说:“好吧。”下诏停止在宣室设席,酒宴改设在北宫,引董偃从东司马门进宫。为此东司马门改名东交门。皇上赏赐东方朔黄金三十斤。董偃的宠爱从此日衰,活到三十岁就死了。
过了几年,窦太主也死了,与董偃合葬在霸陵。此后,公主贵人多逾礼越制,就是从董偃开始的。董偃是沾了馆陶公主的光,才能以庶人身份陪葬霸陵。
上以张汤为太中大夫,与赵禹共定诸律令,务在深文(务求繁密严苛)。拘守职之吏(严格控制在职官吏),作见知法(制定了《见知法》见他人有过,如不举报,也要追究),吏传相监司(互相监督)。用法益刻(越来越严苛)自此始。
七月乙巳日(十四日)封子弟邑有:
长沙定王刘发的次子刘苍被封为安成侯,属豫章,十三年薨,謚为安成思侯。元鼎元年,节侯自当嗣。侯寿光嗣,五凤二年,坐与姊乱,下狱病死。
长沙定王刘发的第三子刘成被封为宜春侯,在位十七年,元鼎五年,坐酎金免。
长沙定王刘发的第四子刘党被封为句容侯,在位二年薨,謚为句容哀侯,亡后。
长沙定王刘发的第五子刘福被封为容陵侯,在位十七年,元鼎五年,坐酎金免。
八月,螟(虫灾)。
又一次下“征贤良文学儒士”之对策问:征召明世务,精通圣贤治国之道的人才,沿途官府供应食宿,协助而行。
菑川国便推举年己七十岁的公孙弘应诏,他一再推辞,不肯前去应诏。他说:“我出使匈奴,因没有才干被罢归,请大家另举贤者。”但最后,他还是应选。
公孙弘(前200年—前121年),复姓公孙,名弘,字季,齐地菑川人(今山东寿光南纪台乡人),其少时为吏,牧豕海上,四十而学,谨养后母。汉武帝时期,先后二次被国人推荐,征为博士。十年之中,从待诏金马门擢升为三公之首,封平津侯。先后被任为左内史(左冯翊)、御史大夫、丞相之职。汉武帝元狩二年(前121年),公孙弘于相位逝世,谥平津献侯。
公孙弘是西汉建立以来第一位以丞相封侯者,为西汉后来“以丞相褒侯”开创先例。其在职期间,广招贤士,关注民生,并为儒学的推广做出了不可替代的贡献。曾着有《公孙弘》十篇,现已失佚。
1、初征博士使匈奴,复命不合称病回
汉高祖七年(公元前200年),公孙弘出生于菑川国薛县,年轻时曾在家乡薛县做狱吏,后因触犯法律而被免职。失去职务的公孙弘没有了经济来源,于是到海上去牧猪。
汉文帝前元元年(前179年),廿二岁的公孙弘因通晓《诗》、《书》而闻名郡国,并与同龄的贾谊被征为博士,一年之中升迁为太中大夫之职。虽然汉文帝喜好刑名学家之言,然而在贾谊一系列的建议下,文帝亦开始慢慢的尝试任用一些儒学之士,并且初设一经博士。
汉文帝后元五年(前159年)以后,四十余岁的公孙弘拾起书卷,于不惑之年开始学习《春秋》杂说,并最终选择《公羊传》研习。汉景帝时,专门研究《公羊》的博士胡毋生因年迈回到家乡齐地教书,公孙弘曾多次向他请教学问。
汉武帝建元元年(前140)冬十月,武帝下诏要求朝堂及郡国二千石以上官员举荐“贤良方正”、“直言极谏”之士。在这次举荐之中,时年六十岁的公孙弘以“贤良”之名被菑川国推介给长安朝堂。公孙弘来到长安后,遇到同被举荐,且以研究《诗》而闻名的辕固,辕固当时已经九十余岁。公孙弘出于对长者的敬重而不敢直视辕固,辕固因此对公孙弘说:“公孙先生,您务必要按照儒家思想来事君,不要歪曲自己的学术来投世人之所好!”后来,武帝派遣公孙弘出使匈奴,因复命之言不合武帝的心意,武帝认为公孙弘没有才能。公孙弘因此称病,被免官后依旧回到家乡。
2、习儒名扬菑川国,复征博士策对第一
公孙弘赋闲在家的数年内,武帝推行的一系列新政因威胁到贵族的利益而宣告失败。其后,武帝又多次下诏要求郡国举荐贤良文学之士。
在元光五年(前130年)八月的举贤诏下发之后,菑川国再一次推荐公孙弘赴京,公孙弘推辞说:“我曾经西入函谷关应天子之命,因为无才能而被罢官回家。希望大家推选别人吧!”因为公孙弘学习《公羊》在郡国已小有名声,又曾恭谦谨慎的孝顺后母,在后母去世后更为之守孝三年。故而菑川国国人一意推举公孙弘,公孙弘只好再次入京。
公孙弘来到长安后,在太常官所待命。武帝向众贤良发下制书策问天人之道。公孙弘在对策中强调天子须身正,为百姓树立信义。并提出“凭才干任官职,不听无用的意见,不制造无用的器物,不夺民时妨碍民力,有德者进无德者退,有功者上无功者下,犯罪者受到相应惩罚,贤良者得到相应奖赏”这八条治理百姓的根本方法。又以“和”解释上古治世,言“仁”、“义”、“礼”、“智”为治国之道不可废弛。最后以应“顺应天道”才是天文、地理、人事的法则作为对策结尾。
【菑川人公孙弘对策文】:“臣闻上古尧、舜之时,不贵爵赏而民劝善(不重视官爵行赏而百姓向善),不重刑罚而民不犯(不严刑峻法而百姓并不违反),躬率以正(领导者亲身表率以正道)则遇民信(对待百姓讲信用)也;末世贵爵厚赏而民不劝,深刑重罚而奸不止,其上不正,遇民不信也(末代统治方法相反,而效果很差,是因为其身不正,不讲信用)。夫厚赏重刑,未足以劝善而禁非,必信而已矣(可见赏罚不是关键)。是故因能任官,则分职治(因才而用治国);去无用之言,则事情得(摒弃虚言做实事);不作无用之器,则赋敛省(不做无用的器物,节省民力);不夺民时,不妨民力,则百姓富(不扰民耕,不征民力,则人民富强);有德者进,无德者退,则朝廷尊(尊贵,威严);有功者上,无功者下,则群臣逡[qūn](知道进退);罚当罪,则奸邪止(被制止);赏当贤,则臣下劝(勤勉)。凡此八者,治之本也。故民者,业之(有事可做)则不争,理得(合理解决问题)则不怨,有礼则不暴,爱之则亲上(亲附皇帝),此有天下之急(紧要)者也。礼义者,民之所服也;而赏罚顺之,则民不犯禁矣。臣闻之:气同则从,声比则应(同声相应,同气相求)。今人主和德于上,百姓和合于下,故心和则气和,气和则形和,形和则声和,声和则天地之和应矣。故阴阳和,风雨时(风调雨顺),甘露降,五谷登(丰收),六畜蕃(繁殖),嘉禾兴,硃草(瑞草)生,山不童(秃),泽不涸(河水不枯竭),此和之至也。”
太常遍阅一百余位贤良的对策之后,认为公孙弘的对策平平,无甚新意,便在向武帝上奏众贤良对策成绩时将公孙弘列为下等。疏文呈上,武帝看过之后却将公孙弘之文提升为第一,并诏公孙弘入见。武帝见公孙弘虽年迈却一表人才,便再一次拜公孙弘为博士。令其在金马门待诏。
3、策比先贤武帝诧,逢迎帝意擢左内史
待诏金马门后,公孙弘自动向武帝上疏,言当朝因“吏邪”而至“民薄”,又使“邪吏”行“政弊”、用“倦令”治“薄民”,以致百姓不得教化,故而天子虽在先圣的位置却不如先圣时期的治世。并盛赞周公旦辅佐成王治化之功,而周公时期的治世也是当今天子的志向所在。
武帝看后作册书问公孙弘:“先生您称颂周公之治,您觉得自己的才能比之周公谁更为优秀呢?”
公孙弘回答说:“我见识浅薄,才能岂敢与周公相比!虽然如此,我还是明白行治世之道是可以达到先圣时期的大治的。虎豹马牛,都是禽兽中不容易制服的,然而待到它们被驯服,却可以对人唯命是从。我听说匠人烘曲直木不过需要数日时间,销熔金石亦只有数月,而人对于利害好恶的认知,又岂是禽兽木石所能比的?教化经年才有变化,我私下认为还是有点慢了。”武帝听后为公孙弘的话感到诧异。
自建元六年(前135年)唐蒙、司马相如通西南夷以来,凿山开道一千余里,发巴、蜀、广三地戍卒数万人转运粮饷,二年后,花费巨万通往西南夷的道路没有修成,而往来间死亡的戍卒却为数不少。而西南夷又数次举兵反汉,巴蜀之地困苦,武帝为此深感忧患。不久,公孙弘便被派遣至西南夷视察。公孙弘回朝后,极力阐述统管西南夷族没有实际好处,而武帝刘彻的意向却与其不同。于是公孙弘在每次朝会时,陈述事情的来龙去脉后,最后让皇帝自己决断,也就不肯面折廷争。
于是武帝觉得公孙弘为人谨慎厚道,善于辩论,熟悉文书法令和具体的官府公务,并用儒家的思想加以修饰,皇上大为赏识,用事一年即升迁至左内史,治理京畿。
4、替张欧任御史台,叫停西南夷工程
元朔二年(前127年)六月,卫青北击匈奴收复河南之地,主父偃上书建议在河南筑朔方、五原二郡,武帝便令公卿议论是否置此二郡。左内史公孙弘反对说:“秦时曾经发三十万人在北河筑城,但最终没能建成并放弃了。”武帝并未赞同公孙弘的说法。公孙弘为人雄伟奇异,见多识广。经常称人主唯恐心胸不宽广,人臣唯恐不节俭。
在做了几年左内史后,元朔三年(前126年),原御史大夫张欧因年老多病而被免责,武帝任用公孙弘为御史大夫接替张欧之位。
筑朔方郡的工程浩浩荡荡的进行着,劳役之累波及至崤山以东,又因苍海郡及通往西南夷道路的修建令燕齐之地、巴蜀之民疲惫不堪,御史大夫公孙弘多次向武帝谏言,称这些政策都是以疲敝中国为代价而去经营没有用的地方,希望武帝能够停止这些事情。基于公孙弘数年如一日的反对声,武帝便命中大夫朱买臣等人以设置朔方郡的利处来诘难公孙弘。朱买臣提了十个问题,公孙弘一个也答不上来。于是公孙弘道歉说:“我是山东边鄙之地的浅薄人,不知道筑朔方郡有这些好处,希望陛下停止修通往西南夷的道路和修建苍海郡的事情,集中力量经营朔方郡。”武帝这才答应。元朔三年(前126年)春,兴建不到二年的苍海郡及用事九年的西南夷工程被叫停。
在公孙弘任御史大夫期间,武帝想起于建元元年(前140年)下狱被免官的内史宁成,欲诏其复为郡守。公孙弘反对说:“我在家乡做小吏时,宁成为济南都尉,他处理政事犹如狼牧羊一般。宁成不可以做郡守管理百姓。”武帝听从公孙弘之言。
元朔二年(前127年),齐厉王刘次昌畏罪自杀。第二年,齐相主父偃被赵王刘彭祖告以受贿、谋害齐王之罪下狱,受金事件也已坐实。武帝本不想诛杀主父偃,然而公孙弘说:“齐王自杀没有后代,封国被废,主父偃是罪魁,陛下如果不杀主父偃,无法向天下人交待啊!”于是武帝诛杀主父偃。
元朔三年(前126年),被迫逃亡已久的游侠郭解被捕,述说他是因在未知门人擅自为己杀人(同乡儒生说郭解作奸犯科公然违法不能称贤之故,门人杀之并割去舌头)牵累,且罪行发生在大赦之前,无法将其判罪。
御史大夫公孙弘说:“郭解以一介白衣行侠弄权,因小事杀人,郭解虽然自己不知道,但这个罪过比他自己杀人还严重。应当判处他大逆无道之罪。”于是,郭解就这样在对门人杀人毫不知情的情况下因公孙弘的一句话而被枉杀。
5、拜相封侯始于此,六年丞相薨于任
公孙弘平素节俭,汲黯上奏武帝称公孙弘居三公要职,俸禄多却盖粗布被子是欺诈世人沽名钓誉。公孙弘坦诚承认,在赞誉汲黯一番后又分别列举出管仲越礼及晏婴勤俭做齐国丞相的例子。武帝听了之后认为公孙弘谦让有礼,愈加厚待他。
元朔五年(前124年),丞相薛泽被免职。武帝欲任用公孙弘为丞相。然而,按照汉朝先前的制度,丞相之职一直选用列侯担任,唯独公孙弘没有侯爵,于是武帝下诏封平津乡650户给丞相公孙弘为平津侯。后世以丞相封侯的实例即始于公孙弘。
公孙弘出任丞相期间适逢武帝兴建功业,屡举贤良。公孙弘亦受此益而数年之间以平民至丞相,于是在丞相府邸建起宾客之馆,广纳天下贤才参与国事的商议。并躬行节俭,欲为天下人的榜样。每餐只吃一种荤菜和粗米饭,所有的俸禄全部用来奉养朋友及宾客,家里没有余资。士人亦因此认为公孙弘贤良。
由于汲黯经常在武帝面前诋毁公孙弘,公孙弘因此而痛恨汲黯。在做了丞相之后,公孙弘向武帝进言右内史地界贵人宗室众多难以治理,不是素来有声望的大臣不能胜任,并建议任用汲黯右内史。武帝从公孙弘之言,元朔五年(前124年),任主爵都尉十一载的汲黯迁为右内史。
当刘端的胶西国相位空缺之时,公孙弘因董仲舒将其视作阿谀奉承之人而记恨董仲舒,而胶西王刘端凶残蛮横,害死过数位朝廷派去的国相,公孙弘故向武帝推介说只有董仲舒这样的大儒才能够胜任胶西王相之位。
在武帝大规模反击匈奴时,河南人卜式上书言希望捐献自己一半的家产以助边事,并且别无所求。武帝诏来公孙弘将此事说与他听,公孙弘认为这不是人之常情,并说不守法度的人不可以作为天下人的楷模,如若不然会扰乱法纪,希望陛下不要同意他。武帝亦听从公孙弘之言,果然没有给予卜式答复。
元朔六年(前123年),淮南王刘安的孙子刘建遣好友庄芷告发淮南王太子刘迁及王后迫害其父刘不害,并说知晓淮南王全部的秘事。公孙弘的好友审卿因自己的祖父审食其被淮南厉王刘长所杀,故极力向公孙弘构陷刘长之子刘安的罪状。于是公孙弘怀疑淮南王有叛逆的阴谋,决定深入追查此案。
当朝廷正在紧急深究淮南王及衡山王谋反案党羽之时,公孙弘却病重无法处理政事。公孙弘自知无功而侯,认为诸侯谋反是自己为相不称职的原故,并担心自己一旦病死将无法尽责,因此上书请辞丞相之职。武帝却赐予公孙弘牛酒布帛,令公孙弘专心养病,并未同意辞职。
过了几个月,公孙弘身体康复,于是便回朝处理政务。武帝召集公卿、列侯及诸侯王共43人与公孙弘共商谋反案,众人皆认为此案性质恶劣,大逆无道,应当诛杀。于是公孙弘与廷尉张汤等把众人的议论上奏武帝。武帝派遣宗正刘弃持符节去审判淮南王。其后,淮南国被废为九江郡。
公孙弘曾经进言建议百姓不准携带弓弩,称十个贼人张开弓弩,一百个官吏不敢上前。盗贼不能及时被捕获,逃脱的就会多对贼人来说弓弩弊少而利多,这就是贼猖獗的原因。如果禁止百姓携带弓弩,那么盗贼只能与民众短兵相接,短兵相接则人多者胜。以众多的官吏捕少数的盗贼,则势在必得。盗贼不能从中获得好处便不会再犯法,这是止刑罚之道。武帝将此议下由众臣议论。光禄大夫吾丘寿王以古人制作兵器的目的,周室衰微而相贼害,秦废王道而乱亡为例,言圣王用教化百姓来代替防暴。又云大射之礼,良民自卫皆须弓弩。书奏上后,武帝以吾丘寿王之论反问公孙弘,公孙弘屈服。
元狩二年(前121年)春三月戊寅,做了六年丞相的公孙弘薨于任上,谥号平津献侯。他的儿子山阳太守公孙度嗣平津侯爵。壬辰日,御史大夫乐安侯李蔡接任丞相之职。 |
后九月壬戌日(初八)封子弟邑有:
楚安王刘道之次子刘成(1楚元王刘交→2楚文王刘礼→3楚安王刘道)为杏山侯,在位十七年,元鼎五年,坐酎金免。
楚安王刘道之第三子刘不害为浮丘侯,立十一年薨,謚为浮丘节侯。元狩五年,浮丘侯刘霸嗣位,在位六年,元鼎五年,坐酎金免。
十二、御匈奴卫青首胜,喜得长子立皇后
汉武帝元光六年壬子岁(公元前129年),汉武帝刘彻二十八岁
冬天,初算商车(对商人车辆征税):汉武帝向充分享受了休养生息政策的商贾们,开征中国最早的“车船税”。凡不是官吏、三老(掌管教化的乡官)、戍边骑士者,有轺车(马车)一辆纳税120钱,商用车一辆纳税240钱,船五丈以上,一条纳税120钱。
漕关东穿渭为渠:大司农郑当时言:“穿渭为渠,下至河(以渭河下行四百余里连通黄河),漕关东粟径(直接)易,又可以溉渠下民田万余顷。”春天,下诏征发士卒数万人修渠,按照当时策,三岁可通,人以为便。武帝国力强盛,运抵长安积谷万石,腐不能食,只能用车运往渭河倾倒。
卫青龙城之战:匈奴铁骑数万南下入侵汉上谷郡(今河北怀来),杀略吏民。汉武帝派四路铁骑兵同时迎击:车骑将军卫青出上谷,骑将军公孙敖从代郡(治代县,今山西大同、河北蔚县一带),轻车将军公孙贺从云中(今内蒙古托克托东北),骁骑将军李广从雁门出兵。四路将领各率一万骑兵,攻击匈奴在边关榷市的军队。
这是汉武帝任命卫青为车骑将军的首次出击,卫青果敢冷静,深入险境,直捣匈奴祭天圣地龙城,并在龙城之战中,首虏七百人,取得胜利。另外三路,两路(公孙敖为胡所败,亡七千骑;李广亦为胡所败)失败,一路(公孙贺无所得)无功而还。
卫青的胜利凯旋,汉武帝刘彻封卫青为关内侯。龙城之战,是自汉初以来对战匈奴的首次胜利,为以后汉朝的进一步反击打下了良好的人心基础。这次出击虽然胜少负多,但毕竟一改单纯被动防御的战略,是汉武帝战略改变的信号。卫青虽只斩首七百,但攻击龙城,其震撼应该是巨大的。这次出击还收获了一个更大的成果,就是人才卫青的脱颖而出。卫青原是武帝姐姐平阳公主的骑奴,然而其善骑射,能力出众,对士大夫官员以礼待之,与下面的士卒常施恩惠,上下齐心,接受他的领导,故有将帅之才能,是个贵而不骄的人。
匈奴活捉了李广后,让两马拖着个网兜,把李广装里面,骑行十余里,李广找到网的空隙突然腾空而起,抢了一匹胡马,夺其弓矢,快马加鞭南归。李广回到汉朝,朝廷将李广、公孙敖交给官吏处置。官吏认为李广、公孙敖损失重大,应当斩首,后来赎之为庶人。
夏天,遇大旱,土地尽裂,蝗虫为害。
六月,皇上驾幸雍地,祭祀天地神明。
秋天,匈奴军队又数次侵盗边关,以渔阳(今北京密云)尤甚。以卫尉韩安国为材官将军,驻屯渔阳防御。
汉武帝元朔元年癸丑岁(公元前128年),汉武帝刘彻二十九岁
冬天,十一月,诏曰:“朕深(殷切)诏(昭告)执事(官吏),兴廉(推举廉士)举孝(选拔孝义官吏),庶几成风(希望能蔚然成风),绍休圣绪(发扬圣人的事业)。夫十室之邑,必有忠信;三人并行,厥(必定)有我师。今或至阖(整个)郡而不荐一人,是化不下究(为教化没有很好的贯彻),而积行之君子壅于上闻也(而累积善行的君子被堵塞,不能让我知道)。且进贤受上赏,蔽贤蒙显戮(进贤者受赏,堵塞言路斩首),古之道也。其议二千石不举者罪(二千石官员不履行这职责议罪)。”有关单位上奏曰:“不举孝,不奉诏,当以不敬论;不察廉,不胜任也,当免。”皇上许可此奏。武帝深知人才之重要,所以求贤若渴,故有此诏也。
十二月,江都王刘非(景帝刘启第五子,汉武帝刘彻的哥哥,第一代江都王)薨逝,享年四十二载,谥为江都易王,在江都王位二十七年,其子刘建袭位江都王。
刘彻喜得长子:汉武帝刘彻即位之后的十余年里一直无子嗣,至元朔元年春天,宠幸的夫人卫子夫在生下三位公主之后,为时年廿九岁的汉武帝刘彻诞下第一位皇子刘据,汉武帝异常欣喜。当时朝堂中有两位善于写辞赋文章的官员分别是枚皋及东方朔,欢喜中的汉武帝便命令枚皋及东方朔作《皇太子生赋》及《立皇子禖祝》之赋;同时,为感谢上苍赐予他的第一位皇子,仲春二月,汉武帝修建了婚育之神高禖(句芒)神之祠以祭拜之。举朝臣子亦为这位迟来十余年的大汉皇长子的诞世而高兴。
立卫子夫为皇后:因皇后之位已空缺一年有余,中大夫主父偃上书武帝,请立刘据生母卫子夫为皇后。季春三月十三甲子日,汉武帝册立卫子夫为皇后,赦天下。刘据亦由庶长子身份变更为嫡长子。
秋天,匈奴二万铁骑入侵汉境,斩杀辽西太守,劫略去二千余人,围困住韩安国建立的营垒;又从渔阳、雁门入侵,各杀略千余人。韩安国驻地只好东徙避之,改屯北平;坚持数月后韩安国病死。天子乃复召李广(庶人身份),拜为右北平太守。匈奴称李文为“飞将军”,故避之远去,数岁不敢入右北平。
卫青再击匈奴:车骑将军卫青率领将士三万骑从雁门出击匈奴,将军李息则出代;卫青斩首及虏数千人。
东夷薉君南闾(人名)等共二十八万人请降,设为苍海郡。苍海郡是汉武帝在东北亚设置的一个边郡,两年乃罢。该郡的辖区应包括东濊、沃沮(东沃沮和北沃沮)所在领域,即今我国延边地区、牡丹江地区东部、朝鲜江原道和威镜道以及俄国滨海地区。
是岁,鲁恭王刘余、长沙定王刘发皆薨落。
鲁王刘余为景帝刘启与程姬所出,为景帝第四子也,汉景帝二年(公元前155),立为淮阳王。七国之乱平定后的公元前154年,徙封为鲁王。好治宫事苑囿狗马,晚年爱好音乐,不喜辞辩。为人口吃。初治宫室,坏孔子旧宅以广其宫,于旧宅壁中得古文经传。元朔元年(前128)去世,在鲁王位二十七年,谥号为鲁恭(共)王,其子刘光嗣位。
鲁王位的传递:1鲁恭王刘余(景帝第四子)→2 鲁安王刘光(刘余之长子)→3鲁孝王刘庆忌(刘光之子)→4鲁顷王刘封(又名刘劲,刘庆忌之子)→5鲁文王刘晙(刘封之子)→6鲁王刘闵(刘晙之侄)。
生七子:
长子 刘光,鲁安王。
次子 刘将,广戚节侯。
三子 刘恬,宁阳节侯。
四子 刘政,瑕丘节侯。
五子 刘顺,公丘夷侯。
六子 刘骄,郁桹侯。(东汉荆州牧刘表为九世孙)
七子 刘敬,西昌侯。 |
长沙定王刘发,为景帝刘启与唐姬所出,为景帝第六子也,刘发之母唐姬,原为程姬之待女,景帝召幸程姬时,程姬有所辟(月事)不能进,故装饰侍女唐儿入待,上醉不知,以为程姬而幸之,遂有身孕。生子曰发。汉景帝二年(公元前155)以皇六子的身份受封为长沙王。以其母地位低微,无宠,故为王卑湿贫国。后元二年(公元前142年),诸王来朝,有诏更前称寿歌舞。定王但张袖小举手,左右笑其拙,上怪问之,对曰:‘臣国小地狭,不足回旋。’帝增加以武陵郡、零陵郡、桂阳郡为长沙国属地。
刘发为人至孝,因长沙国离应该千里,时常思念母亲。因此他每年都要挑选出上好的大米,命专人专骑送往长安孝敬母亲,再运回长安的泥土,在长沙筑台。年复一年,从长安运回的泥土筑成了一座高台“望母台”,又称定王台。每当夕阳西下之时,刘发便登台北望,遥寄对母亲的思念之情。定王台在现在的湖南省长沙市浏正街南侧的小巷深处,是历朝文人到长沙后必去揽胜的地方。两千多年来,它一直被文人墨客所颂扬,诗文歌赋,吟唱不绝,为湖湘文化增添一份浓彩。
汉武帝元朔元年癸丑岁(公元前128年)薨,在长沙王位共二十八年,谥为长沙定王,儿子刘庸继嗣袭位。下传五世为东汉光武帝刘秀与更始帝刘玄。
长沙王国传递:
第一代:刘发,汉景帝六子,前155年-前128年在位,谥长沙定王。
第二代:刘庸,刘发子,元朔元年(前128年)袭爵,太初四年(前101年)去世,谥长沙戴王。
第三代:刘鲋鮈,刘庸子,天汉元年(前100年)袭爵,始元三年(前84年)去世,谥长沙顷王。
第四代:刘建德,刘鲋鮈子,始元四年(前83年)袭爵,甘露四年(前50年)去世,谥长沙剌王。
第五代:刘旦,刘建德子,黄龙元年(前49年)袭爵,初元元年(前48年)去世,谥长沙炀王。
第六代:刘宗,刘建德子,初元四年(前45年)袭爵,永光元年(前43年)去世,谥长沙孝王。
第七代:刘鲁人,刘宗子,永光二年(前42年)袭爵,居摄元年(6年)去世,谥长沙缪王。
第八代:刘舜,刘鲁人子,居摄二年(7年)袭爵,初始元年(8年)除爵,新朝建立,西汉灭亡。
刘发的子女众多,见于史载的儿子就有16个:
长子:刘庸,被立为王太子,为长沙戴王(→子顷王鲋鮈→子刺王建德→子炀王旦,无子)。
次子:刘苍,为安成思侯,居今江西安福县。
三子:刘成,为宜春侯,居今江西宜春县。
四子:刘党,为句容哀侯,居今江苏句容县。
五子:刘福,为容陵侯,居今湖南攸县。
六子:刘童,为路陵侯,居今河南南阳市。
七子:刘则,为攸舆侯,居今河南南阳市。
八子:刘忻,为茶陵节侯,居今湖南茶陵县,治所在茶陵火田。
九子:刘拾,为建成侯,居今江西省高安县。
十子:刘丹,为安众康侯,居今河北怀来县。(东汉大司马刘隆,曹魏侍中刘廙为其后裔)
十一子:刘喜,为叶平侯,居今叶县。
十二子:刘义,为夫夷敬侯,居今邵阳县。
十三子:刘买,为舂陵节侯,居今湖南宁远县。后回迁南阳建舂陵侯国,传下更始帝刘玄、汉光武帝刘秀。
十四子:刘定,为都梁敬侯,居今湖南武冈县。
十五子:刘狩燕,为洮阳敬侯,居今广西全州县。
十六子:刘贤,为众陵节侯。 |
临菑人主父偃、严安,无终人徐乐,皆上书言事。
开始,主父偃游历齐国、燕国、赵国,皆莫能得到厚遇,各国诸生竟相与排挤不能容;故家境贫困,借贷无门的境况下西行入关,上书于武帝刘彻的阙下,早上启奏,晚上即被召入。所启奏书共言九事,其八事为律令,另一事谏伐匈奴也,其辞曰:
“《司马法》曰:‘国虽大,好战必亡;天下虽平,忘战必危。’夫怒者逆德也,兵者凶器也,争者末节也。夫务战胜,穷武事者,未有不悔者也。
昔秦皇帝并吞战国,务胜不休,欲攻匈奴。李斯谏曰:‘不可。夫匈奴,无城郭之居,委积之守,迁徙鸟举,难得而制也。轻兵深入,粮食必绝;踵粮以行,重不及事。得其地,不足以为利也;得其民,不可调而守也;胜必杀之,非民父母也;靡敝中国,快心匈奴,非长策也。’秦皇帝不听,遂使蒙恬将兵攻胡,辟地千里,以河为境。地固沮泽、咸卤,不生五谷。然后发天下丁男以守北河,暴兵露师十有余年,死者不可胜数,终不能逾河而北,是岂人众不足,兵革不备哉?其势不可也。又使天下蜚刍、啮挽粟,起于东陲、琅邪负海之郡,转输北河,率三十钟而致一石。男子疾耕,不足于粮饷,女子纺绩,不足于帷幕,百姓靡敝,孤寡老弱不能相养,道路死者相望,盖天下始畔秦也。
及至高皇帝,定天下,略地于边,闻匈奴聚于代谷之外而欲击之。御史成进谏曰:‘不可。夫匈奴之性,兽聚而鸟散,从之如搏影。今以陛下盛德攻匈奴,臣窃危之。’高帝不听,遂北至于代谷,果有平城之围。高皇帝盖悔之甚,乃使刘敬往结和亲之约,然后天下忘干戈之事。
夫匈奴难得而制,非一世也;行盗侵驱,所以为业也,天性固然。上及虞、夏、殷、周,固弗程督,禽兽畜之,不属为人。夫上不观虞、夏、殷、周之流,而下循近世之失,此臣之所大忧,百姓之所疾苦也。”
|
严安上书曰:
“今天下人民,用财侈靡,车马、衣裘、宫室,皆竞修饰,调五声使有节族,杂五色使有文章,重五味方丈于前,以观欲天下。彼民之情,见美则愿之,是教民以侈也;侈而无节,则不可赡,民离本而徼末矣。末不可徒得,故缙绅者不惮为诈,带剑者夸杀人以矫夺,而世不知愧,是以犯法者众。臣愿为民制度以防其淫,使贫富不相燿以和其心;心志定,则盗贼消,刑罚少,阴阳和,万物蕃也。昔秦王意广心逸,欲威海外,使蒙恬将兵以北攻胡,又使尉屠睢将楼船之士以攻越。当是时,秦祸北构于胡,南挂于越,宿兵于无用之地,进而不得退。行十余年,丁男被甲,丁女转输,苦不聊生;自经于道树,死者相望。及秦皇帝崩,天下大畔,灭世绝祀,穷兵之祸也。故周失之弱,秦失之强,不变之患也。今徇西夷,朝夜郎,降羌、僰,略薉州,建城邑,深入匈奴,燔其龙城,议者美之。此人臣之利,非天下之长策也。” |
徐乐上书曰:
“臣闻天下之患,在于土崩,不在瓦解,古今一也
何谓土崩?秦之末世是也。陈涉无千乘之尊、疆土之地,身非王公、大人、名族之后,乡曲之誉,非有孔、曾、墨子之贤,陶硃、猗顿之富也;然起穷巷,奋棘矜,偏袒大呼,天下从风。此其故何也?由民困而主不恤,下怨而上不知,俗已乱而政不修。此三者,陈涉之所以为资也,此之谓土崩。故曰天下之患在乎土崩。
何谓瓦解?吴、楚、齐、赵之兵是也。七国谋为大逆,号皆称万乘之君,带甲数十万,威足以严其境内,财足以劝其士民;然不能西攘尺寸之地,而身为禽于中原者,此其故何也?非权轻于匹夫而兵弱于陈涉也。当是之时,先帝之德未衰而安土乐俗之民众,故诸侯无竟外之助,此之谓瓦解。故曰天下之患不在瓦解。
此二体者,安危之明要,贤主之一留意而深察也。
间者,关东五谷数不登,年岁未复,民多穷困,重之以边境之事,推数循理而观之,民宜有不安其处者矣。不安,故易动;易动者,土崩之势也。故贤主独观万化之原,明于安危之机,修之庙堂之上而销未形之患也,其要期使天下无土崩之势而已矣。” |
奏书上呈武帝,武帝召见了他们三人,对他们说:“诸位原来都在哪里,我们为什么相见得这样晚!”武帝都把他们任命为郎中。主父偃更受武帝信任宠幸,一年之内共升了四次官,担任了中大夫;大臣们都害怕主父偃,贿赂赠送他的财物总计有千金。有人对主父偃说:“您太蛮横了!”主父偃说:“我如果活着享受不到列五鼎进餐的贵人生活,死时就受五鼎烹的酷刑好了!”
《资治通鉴》卷第十八:书奏,天子召见三人,谓曰:“公等皆安在,何相见之晚也!”皆拜为郎中。主父偃尤亲幸,一岁中凡四迁,为中大夫;大臣畏其口,赂遗累千金。或谓偃曰:“太横矣!”偃曰:“吾生不五鼎食,死即五鼎烹耳!”?
十三、推恩藩侯国始分,齐王国除主父身死
汉武帝元朔二年甲寅岁(公元前127年),汉武帝刘彻三十岁
冬季,武帝刘彻赐于淮南王刘安几杖,毋用朝拜也。
颁行“推恩令”:中大夫主父偃上书曰:“古者诸侯不过百里,强弱之形易制。今诸侯或连城数十,地方千里,缓则骄奢,易为淫乱,急则阻其强而合从以逆京师。以法割削之,则逆节萌起,前日晁错是也。今诸侯子弟或十数,而适嗣代立,余虽骨肉,无尺地之封,则仁孝之道不宣。愿陛下令诸侯得推恩分子弟,以地侯之,彼人人喜得所愿。上以德施,实分其国,不削而稍弱矣。”皇上采纳此议。
春,正月,诏曰:“诸侯王或欲推私恩分子弟邑者,令各条上,朕且临定其号名。”汉武帝下的推恩法令,规定嫡长子可以承嗣王国名号,但只可继承封地的一半,余下的另一半封地分给其他子弟为侯,武帝亲自定其侯号。于是籓国始分,而子嗣全都为侯矣。
汉武帝收复河南地:春天,匈奴左贤王部进犯上谷、渔阳,杀掳掠略千余人及牲畜而去。武帝派遣卫青、李息出云中以西至陇西,击败匈奴胡人楼烦王、白羊王,于河南地,得胡首虏数千,牛羊百余万,赶走白羊王、楼烦王,遂收复河南地(辖境今巴彦淖尔盟乌加河以南、鄂尔多斯高原),将原有九原郡改为五原郡,使长安免除了匈奴的直接威胁。诏封卫青为长平侯,卫青校尉苏建、张次公皆有功,封苏建为平陵侯,张次公为岸头侯。
主父偃言:“河南地肥饶,外阻河,蒙恬城之以逐匈奴,内省转输戍漕,广中国,灭胡之本也。”上下公卿对此议,皆言不便。
武帝终究还是采用了主父偃的计谋,设置了朔方郡,派遣苏建征调十多万民夫修筑朔方城,又修缮原秦朝时期蒙恬所建造的要塞,利用黄河天险作屏障。水陆运输的路程十分遥远,自崤山以东的地区,人民都蒙受运输的劳苦,耗资高达数十百亿,钱府粮库被支付一空。汉朝还放弃了上谷郡所辖的斗辟县与匈奴交错的僻远县份造阳县,把这片土地给了匈奴
三月三十乙亥晦日,有日食。
夏天,行募民实边政策:募集民众徙朔方达十万口,既解决了边境的充实问题,比如军队、军粮等,也可以解决人口增长造成的土地兼并问题,是晁错相关建议的具体化。但实施中,肯定会出现一系列问题,如果想落实的好,细致深入的工作必须做好才行。
五月甲戌日
城阳共王刘喜之次子刘稀封为雷侯,武帝元鼎五年(公元前112年)坐酎金免。
城阳共王刘喜之第三子刘吉封为东莞侯,地属琅邪郡,遗址在沂水县高桥乡徐家荣仁村。东莞侯刘吉因痼病不任朝,免。
城阳共王刘喜之第四子刘壮封为辟土侯,前124年薨,谥辟士节侯,子刘明袭位,武帝元鼎五年(公元前112年)坐酎金免。
次行募民徙陵:主父偃向孝武帝进言道:“茂陵刚刚规划建设,可以将天下闻名的豪强人物、兼并他人的富家大户、鼓励大众动乱的人都迁到茂陵居住;这样对内充实了京师,对外消除了奸邪势力,这就是所谓的不用诛杀就消除了祸害。(茂陵初立,天下豪杰,并兼之家,乱众之民,皆可徙茂陵;内实京师,外销奸猾,此所谓不诛而害除。)”汉武帝听从了他的意见,迁徙各郡国的豪强人物和财产超过三百万钱以上的富户到茂陵邑居住。
河南轵县人郭解是关东地区的著名侠士,也在被迁徙之列。卫青将军替郭解说情道:“郭解家中贫困,不合迁徙的标准。(郭解家贫,不中徙。)”汉武帝对答道:“郭解是平民,他有能力让将军替他说情,这证明他家不穷。(解,布衣,权至使将军为言,此其家不贫。)”终究还是迁徙了郭解全家。郭解平生因与人有过节而杀了许多人,武帝听说了,就下令司法官吏把郭解逮捕,立案审查,审查的结果说明,郭解所犯的罪都在颁布赦令之前。轵县有位儒生陪审案的使者坐,座中客人赞扬郭解,儒生就说:“郭解专门以奸邪触犯国法,怎么能说他贤能!(解专以奸犯公法,何谓贤!)”郭解的门客听了这话,就杀死了这个儒生,并割去他的舌头。审案官吏用这件事来责问郭解,郭解确实不知道是谁杀的人,杀人凶手到最后也没有查清是谁。官吏向武帝奏报郭解无罪,公孙弘评论道:“郭解只是一个平民百姓,他做行侠弄权的事情,看谁不顺眼就随意杀掉;轵县儒生的被杀,郭解虽然不知情,但这个罪比郭解亲手杀人还要大,应按大逆无道的罪名判决论罪。(解,布衣,为任侠行权,以睚眦杀人;解虽弗知,此罪甚于解杀之,当大逆无道。)”于是朝廷下令就把郭解灭族。
燕王国除:燕王刘定国(汉高祖刘邦之远房堂兄弟刘泽之孙)与他父亲康王的姬妾通奸,又夺走他弟弟的妻子做姬妾。他杀了肥如县的县令郢人,郢人的兄弟上书朝廷告发了他的恶行,主父偃从中朝把这份弹劾文书转给外朝大臣。公卿议罪,请求武帝诛杀刘定国,武帝批准了。刘定国自杀,封国被废除。
齐藩王国除主父身死:汉武帝元光三年己酉岁(公元前132年),第五代齐王刘寿薨,刘次昌嗣位,其传递世系为:75汉高祖刘邦→76齐悼惠王刘肥→77齐孝王刘将闾→78齐懿王刘寿→79齐厉王刘次昌。
第六代齐王刘次昌的母亲纪太后,把她弟弟纪氏的女儿嫁给齐王刘次昌为王后,刘次昌不喜欢纪氏的王后。纪太后想让纪氏家族世世受宠,就让她的长女纪翁主进入齐王宫,整顿齐王后宫的秩序,不准宫女接近齐王,想让刘次昌爱上纪氏的王后,刘次昌却趁机和他的亲姐姐纪翁主通奸。
齐国有个宦官徐甲,入朝侍奉汉皇太后(王娡,汉武帝母亲)。皇太后有爱女是修成君(王太后与前夫金氏所生),修成君不是出于刘氏,太后怜爱她。修成君有个女儿名叫娥,太后想把她嫁给诸侯,宦官徐甲就请求出使齐国,必定说服齐王刘次昌上书求娥。皇太后很高兴,就派徐甲前往齐国。当时齐国人主父偃知道徐甲出使齐国是为了娶王后的事,也趁机对徐甲说:“如果事情成功了,希望说一说我的女儿,愿在齐王后宫服侍。”
徐甲到齐国之后,先把此事暗中传出。纪太后听到后大怒,说:“齐王已有王后,后宫嫔妃具全。况且徐甲原是齐国的贫民,穷困已极才去做宦官,入朝侍奉汉宫,没得到什么便宜,又想来扰乱我们齐王之家!至于主父偃算什么人?竟然也想让女儿进入后宫!”
徐甲非常尴尬,回朝禀报皇太后说:“齐王已经愿意娶娥为后,但是有一种后患,恐怕像燕王一样。”燕王刘定国就是由于和他的女儿姐妹们通奸,刚刚论罪处死,封国灭亡,所以徐甲故意用燕王的事触动太后。太后说:“不准再说嫁孙女到齐国的事了。”主父偃从此也与齐国有了仇怨。
此时的主父偃刚刚受到天子的宠信,专断政事,趁机对天子说:“齐国的临淄有十万户,贸易租税每天达千金,人口多而且富足,超过了长安,这种地方如果不是天子的亲兄弟或爱子不应在此为王。如今齐王和皇室亲属的关系日益疏远了。”
接着又不慌不忙地说:“吕太后的时候齐国就想反叛,吴楚七国之乱的时候孝王几乎参与叛乱。现在又听说齐王和他的姐姐有乱伦的事。”
汉武帝元朔二年甲寅岁(公元前127年,齐厉王五年),天子就任命主父偃为齐国丞相,查办这件事的真相。主父偃来到齐国之后,就加紧审问齐王后宫的宦官中帮助齐王到达他姐姐纪翁主住所的人,命令他们在供词和旁证中都牵涉到齐王。齐王刘次昌害怕因大罪被官吏拘捕诛杀,就饮毒药自杀了,子嗣断绝无后。
主父偃年轻时曾游历齐和燕、赵三国之地,等到他身居高位,接连毁灭了燕、齐两国,赵王刘彭祖(汉景帝第七子,好言辨)害怕自己成为主父偃的下一个迫害的目标,就上书给武帝,告发主父偃接受诸侯贿赂的金钱,由于这个原因诸侯王的子弟大多得以封侯。等到武帝得知齐王自杀的消息,勃然大怒,认为是主父偃劫持齐王迫使他自杀,就把主父偃召回,逮捕下狱。
主父偃承认他接受诸侯金钱贿赂,但实在没有强迫齐王自杀。武帝想不杀主父偃,公孙弘说:“齐王自杀,没有后代继承,封国被废除改设为郡,领地归属朝廷。这件灭人之国的恶事,主父偃是罪魁。陛下如果不杀主父偃,就没有办法向天下人谢罪道歉。”于是,武帝就把主父偃全家灭族。
第六代齐王刘次昌,武帝元光四年(前131年)至武帝元朔二年(前127年),在位五年薨,没有后代,国除封地归入汉朝廷,谥齐厉王。
这样,齐国自刘肥于公元前201年受封建国,共经历四代六任齐王,至公元前127年无后亡国。
任命御史大夫之事:御史大夫张欧被罢免,汉武帝想任命蓼侯孔臧继任御史大夫。孔臧辞谢说:“我家中世代以传习经学为业,请任命我担任太常,典掌我家世传的职业,与堂弟、侍中孔安国一道总结、归纳古人训诫,使儒学永传后世。”汉武帝就任命孔臧为太常,对他的礼仪赏赐如同三公一样。
十四、张骞使西域归,皇太后崩葬阳陵
汉武帝元朔三年乙卯岁(公元前126年),汉武帝刘彻三十一岁
冬季,匈奴军臣单于死,他的弟弟左谷蠡王伊稚斜自立为单于,进攻并打败了军臣单于的太子于单,于单逃到汉朝来归降。
汉武帝刘彻任命公孙弘担任御史大夫。这时,朝廷正开通西南夷,在东方设置苍海郡,在北方修筑朔方郡的郡城。公孙弘多次进谏,认为以中原地区疲惫不堪为代价,去供奉那些无用之地,得不偿失,请求废止这些举动。武帝让朱买臣等人就设置朔方郡的便利,对公孙弘进行反驳,提了十个问题,公孙弘连一个也回答不了。公孙弘就表示请罪说:“我是崤山以东的乡鄙之人,不知道设置朔方郡有这么多的好处,请求废止对西南夷、苍海地区的经营而集中力量经营朔方郡。”武帝同意了他的请求。春季,罢废了苍海郡的建置。
公孙弘用麻布做被子,一顿饭不摆设两种肉菜。 汲黯说:“公孙弘高居三公之位,朝廷给他的俸禄很多;但是他用粗布做被子,这是骗人的把戏。”武帝就此询问公孙弘,公孙弘谢罪说:“确有其事。说到九卿当中与我关系好的,没有人超过汲黯了,可是今天他在朝廷之上质问我,确实切中我的问题。说到以三公的显赫富贵,而制作布被,与小官吏没有区别,这确实是矫饰做作,想借此沽名钓誉,正象汲黯所说的那样。况且,如果没有汲黯的忠直,陛下怎么能听到这些话!”武帝认为公孙弘谦让,越发尊重他。
春天,国泰民安,汉武帝很满意,于是大赦天下。
夏,四月,丙子,封匈奴太子于单为涉安侯,数月而卒。
张骞使西域归:起初,匈奴归降朝廷的人说:“月氏原来居住在敦煌和祁连山之间,是一个强国,匈奴冒顿单于攻破了它。老上单于杀了月氏国王,把他的头骨做成了饮酒的器皿。其余的月氏部众逃走到远方,怨恨匈奴,但没有人与他们联合去进攻匈奴。”武帝就招募能出使月氏国的人。汉中人张骞以郎官的身份应募,从陇西郡出发,直接进入匈奴的腹地;匈奴单于捉住了张骞,把他拘留了十多年。张骞得到机会逃脱,向着月氏国所在的西方走去,过了数十日,到达大宛国。大宛国早就听说中国富有,想通使结好,却不能实现,见到张骞,十分高兴,替他安排了向导和翻译,抵达康居国,再转送到大月氏国。大月氏原来的太子做了国王,进攻大夏国之后,分割了大夏国的土地而安居下来,当地土地肥沃富饶,很少有外敌入侵,已没有丝毫向匈奴复仇的打算了。张骞滞留了一年多,终究不知道月氏人打的什么主意,就启程返回;张骞沿着南山走,想通过羌人的居住地返归,又被匈奴人捉住了,拘留了一年多。正逢伊雅斜驱逐于单,匈奴国内混乱,张骞就和堂邑氏的奴隶甘父逃脱归来。武帝任命张骞为太中大夫,甘父为奉使君。张骞当初出发时有一百多人,出使西域共十三年,只有他们二人得以生还,返回了长安。张骞出使西域归来,向汉武帝上书:“楼兰,师邑有城郭,临盐泽”。它成为闻名中外的丝绸之路南支的咽喉门户。
匈奴的几万骑兵越过边界,攻杀代郡太守恭,还掳掠了一千多人。
六月,汉武帝刘彻封中山靖王刘胜的第五子刘贞为陆城侯,封地在涿。
皇太后驾崩:六月初二庚午日,皇太后王娡崩,与汉景帝刘启合葬阳陵。王娡为汉景帝刘启皇后,汉武帝生母。槐里(今陕西西平东南)人。父王仲,母臧儿,外祖父臧荼。公元前150年被立为皇后。

“汉阳陵”为汉景帝刘启与王皇后的陵墓,始建于景帝四年戊子岁(公元前153年),至今年王皇后崩,入葬阳陵而基本告竣工,历时约27年,现今被列为全国重点文物保护单位。

秋季,朝廷罢废了在西夷地区的建置,只设了南夷、夜郎两县和一个都尉,后来又逐渐令犍为郡自行保全并完善地方建置,以便朝廷集中力量修筑朔方郡的郡城。
匈奴再次入侵雁门郡,杀害和掳掠一千多人。
这一年,中大夫张汤出任廷尉。张汤为人十分狡诈, 玩弄巧智驾御他人。当时,武帝正倾心儒学,张汤就假装敬慕儒家大师的的样子,尊重董仲舒、公孙弘等人;他任用千乘人宽担任奏谳掾,用古代的法令和经义判决疑难案件。张汤审判案件的手法是:倘若是皇上想加罪处治的人,就把他交给那些执法严苛的监、史审判;如果是皇上想要从宽解脱的人,就把他交给执法轻平的监、史审判;武帝刘彻对他很满意。张汤对于老朋友的子弟,照顾得特别周到;他去诸公重臣家中问候请安,不避严厉寒酷暑。所以,张汤虽然执法来苛、心怀妒忌,断狱不公平,却博得了好名声。汲黯多次在武帝而前质问、责备张汤说:“您身为正卿,上不能褒扬先帝的功业,下不能抑制天下百姓的邪心,使国家安定、百姓富裕,临狱空虚,为什么却只知把高皇帝所定的律令胡乱变更!而且您将会因此而断子绝孙了。”汲黯经常与张汤争辩,张汤的言论在紧扣律令条文,大小节上苛求,汲黯伉直严峻,坚守高沿的原则,却不能驳倒张汤,愤极发怒,大骂张汤说:“天下人都说刀笔吏不能做公卿,果然如此!如果一切都按张汤的主张去做,将使天下人陷入重足而立、侧目而视的恐惧之中了!”
大月氏人不再满足于对巴克特里亚的宗主权,他们越过阿姆河,实实在在地占领了阿富汗。乌孙人联合匈奴人发动对月支的突然袭击,把月支人赶到千里之外的阿姆河边的大夏定居。原月支驻牧的伊犁河流域遂又被乌孙占领。
史学家司马迁南登庐山,观看禹疏通的九江,并将庐山之名载入了他的《史记》。
汉武帝元朔四年丙辰岁(公元前125年),汉武帝刘彻三十二岁
冬季,武帝前往甘泉。
三月初一乙丑日,武帝刘彻封诸侯王子为侯如下:
刘拾(长沙王刘发第九子)封为建成侯,封地建成。
刘婴(城阳共王刘喜第五子)封为利乡侯,地属东海郡,遗址在今江苏赣榆县内。元狩三年(公元前123年)因罪免。
刘钉(城阳共王刘喜第六子)封为有利侯,地属东海郡,遗址在今江苏赣榆县内。元狩元年(前122年),坐遗淮南王书称臣,弃市。国除。
刘庆(城阳共王刘喜第七子)封为东平侯。元狩三年(公元前119年)坐与姊妹通奸,下狱病死,国除。
刘记(城阳共王刘喜第八子)封为运平侯。地属东海郡,遗址不详。在位13年。元鼎五年(公元前112年)坐酎金免。
刘齿(城阳共王刘喜第九子)封为山州侯,地属不明。元鼎五年(公元前112年)坐酎金免。
刘福(城阳共王刘喜第十子)封为海常侯。元鼎五年(公元前112年)坐酎金免。
刘宪(城阳共王刘喜第十一子)封为驺丘侯,地属不明。在位42年薨,谥曰驺丘敬侯。→驺丘原侯刘报德→驺丘侯刘毋害,太始二年(公元前95年),坐使人杀兄,弃市。传三世国除。
刘贞(城阳共王刘喜第十二子)封为南城侯,地属东海郡,遗址在今平邑县南、魏庄乡南武城村。在位42年,前83年薨,谥南城节侯→南城戴侯刘猛(前83年-前61年)→南城元侯刘尊(前61年-前58年)→南城麓侯刘充国(前58年-?)→南城顷侯刘遂,共传五世。
刘裘(城阳共王刘喜第十三子)封为广陵侯,公元前118年薨,谥广陵常侯→广陵侯刘成(前118年-前112年),元鼎五年(公元前112年),坐酎金免。
刘皋(城阳共王刘喜第十四子)封为杜原侯,今河北清河县与山东利津县交界处有杜侯邑为汉代城邑,当为其遗址。元鼎五年(公元112年),坐酎金免。
夏季,匈奴各用三万骑兵分别入侵代郡、定襄郡和上谷郡,杀害和掳掠了数千人。
十五、卫青击匈奴为大将军,霍去病初试牛刀击
汉武帝元朔五年丁巳岁(公元前124年),汉武帝刘彻三十三岁
冬,十一月辛酉日(初一),汉武帝刘彻封七哥赵敬肃王刘彭祖第十五子刘终古为柏畅侯,属中山郡。薨后謚为柏畅戴侯,子刘朱嗣位,始元三年(前83年)薨,亡后。
封七哥赵敬肃王刘彭祖第十六子刘延年为歊安侯,立十二年,元鼎五年坐酎金免。
十一月乙丑日(初五),丞相薛泽被免职,武帝欲任用公孙弘为丞相。然而,按照汉朝先前的制度,丞相之职一直选用列侯担任,唯独公孙弘没有侯爵,于是武帝下诏封平津乡六百五十户给丞相公孙弘为平津侯。后世以丞相封侯的实例即始于公孙弘。
春季,大旱。
卫青再击匈奴拜为大将军:匈奴右贤王数侵扰朔方。天子令车骑将军卫青将三万骑出高阙,卫尉苏建为游击将军,左内史李沮为高弩将军,太仆公孙贺为骑将军,代相李蔡为轻车将军,皆领属车骑将军,俱出朔方;大行李息、岸头侯张次公为将军,俱出右北平;凡十余万人,击匈奴。右贤王以为汉兵远,不能至,饮酒,醉。卫青等兵出塞六七百里,夜至,围右贤王。右贤王惊,夜逃,独与壮骑数百驰,溃围北去。得右贤裨王十余人,众男女万五千余人,畜数十百万,于是引兵而还。至塞,天子使使者持大将军印,即军中拜卫青为大将军,各路将领皆归卫青统领。
三月癸酉日(十五)封中山靖王刘胜第十二子刘将夜为乘丘侯,立十一年薨,謚为乘丘节侯。元鼎四年,乘丘戴侯刘德嗣,之后由乘丘侯刘外人嗣位,元康四年,坐为子时与后母乱,免。
封中山靖王刘胜第十三子刘破胡为高丘侯,在位八年,元鼎五年薨,亡后。
封中山靖王刘胜第十四子刘盖为柳宿侯,立四年薨,謚为柳宿夷侯。元狩三年,柳宿侯刘苏嗣,元鼎五年坐酎金免爵。
封中山靖王刘胜第十五子刘让为戎丘侯,立十二年,元鼎五年坐酎金免爵。
封中山靖王刘胜第十六子刘脩为樊舆侯,立三十六年薨,謚樊舆节侯。后元元年,樊舆炀侯刘过伦嗣。樊舆思侯刘异众嗣。樊舆顷侯刘土生嗣。樊舆侯刘自予嗣,王莽篡位绝。
封中山靖王刘胜第十七子刘万岁为曲成侯,立十二年,元鼎五年坐酎金免爵。
封中山靖王刘胜第十八子刘传富为安郭侯,五百二十户,薨,謚为安郭于侯。安郭厘侯刘偃嗣。安郭侯刘崇嗣,元康元年,坐首匿死罪免爵。
封中山靖王刘胜第十九子刘应为安险侯,立十二年,元鼎五年坐酎金免爵。
封中山靖王刘胜第二十子刘恢为安道侯,立十二年,元鼎五年坐酎金免爵。
封长沙定王刘发第十二子刘义为夫夷侯,立十二年薨,谥为夫夷敬侯。元鼎五年,夫夷节侯刘禹嗣,立五十八年薨。五凤三年,夫夷顷侯刘奉宗嗣。夫夷厘侯刘庆嗣。夫夷怀侯刘福嗣。夫夷侯刘商嗣,王莽篡位,绝爵。
夏季
益封卫青父子及众将:四月乙未日,又增封卫青八千七百户,封卫青的三子卫伉、卫不疑、卫登皆为列侯。卫青固谢曰:“臣幸得待罪行间,赖陛下神灵,军大捷,皆诸校尉力战之功也。陛下幸已益封臣青;臣青子在襁褓中,未有勤劳,上列地封为三侯,非臣待罪行间所以劝士力战之意也。”天子曰:“我非忘诸校尉功也。”乃封护军都尉公孙敖为合骑侯,都尉韩说为龙頟侯,公孙贺为南窌侯,李察为乐安侯,校尉李朔为涉轵侯,赵不虞为随成侯,公孙戎奴为从平侯,李沮、李息及校尉豆如意皆赐爵关内侯。
卫青礼敬汲黯:于是卫青得到武帝刘彻的尊宠,超过了任何一位朝廷大臣,三公、九卿及以下官员都对卫青卑身奉承,唯独汲黯用平等的礼节对待卫青。有人劝汲黯说:“自天子欲群臣下大将军,大将军尊重,君不可以不拜。”汲黯说:“以大将军身份而有长揖不拜的平辈客人,大将军反而不尊贵了吗!”卫青得知,越发觉得汲黯贤明,多次向汲黯请教国家和朝廷的疑难大事,对待他比平日更为尊重。卫青虽然地位尊贵,但有时入宫,汉武帝就坐在床边接见他;丞相公孙弘空闲时谒见,汉武帝有时不戴帽子;至于汲黯谒见时,汉武帝没戴上帽子就不接见。有一次,汉武帝正坐在陈列兵器的帐中,汲黯前来奏事,汉武帝当时没戴帽子,远远望见汲黯,急忙躲入后帐,派人传话,批准汲黯所奏之事。汲黯受到的尊重和礼敬就是这样的。
教民以礼乐以专长选吏:夏六月,汉武帝颁布诏书说:“据说,对百姓应以礼引导,用乐教化。现在礼已败坏,乐已丧失,朕非常忧虑。命令负责礼教的官员劝导百姓学习,振兴礼教,为天下树立榜样!”于是,丞相公孙弘等上奏说:“请为博士官设置弟子五十人,免除他们的赋税、徭役,排列品学的高低,分别派充郎中、文学、掌故等官。如有异常优秀者,则提名推荐;对那些不学无术的庸材,则予以罢黜。再有,凡低级官员中有一种以上专长的,请全部选拔出来,提升官职。”皇帝许可请求,从此公卿、大夫、士以及一般官吏中有学问的人越来越多。
六月壬子日(廿四),汉武帝刘彻封六哥长沙定王刘发的第十三子刘买为舂陵,属长沙郡,治零陵郡泠道县的舂陵乡(在今湖南省甯远县柏家坪镇),立四年薨,谥为舂陵节侯。元狩三年,舂陵戴侯刘雄渠嗣,立五十六年薨。元康元年,舂陵孝侯刘仁嗣,舂陵考侯刘仁于汉元帝初元四年(前45年)申请减邑内迁南阳郡蔡阳白水乡,仍为舂陵侯国,治所在今湖北枣阳吴店镇舂陵村。后舂陵侯刘敞嗣位。东汉建武二年,立刘敞子刘祉为城阳王。
封长沙定王刘发第十四子刘定为都梁侯,立八年薨,谥为都梁敬侯。元鼎元年,都梁顷侯刘傒嗣。都梁节侯刘弘嗣。都梁原侯刘顺怀嗣。都梁炀侯刘容嗣。都梁侯刘佗人嗣,王莽篡位绝爵。
封长沙定王刘发第十五子刘狩燕为洮阳侯,立七年薨,元狩六年薨,亡后。
封长沙定王刘发第十六子刘贤为众陵侯,立五十年薨,谥为众陵节侯。本始四年,众陵戴侯刘真定嗣,立廿二年薨。黄龙元年,众陵顷侯刘庆嗣。众陵侯刘骨嗣,王莽篡位绝。
秋季
一万余名匈奴骑兵侵入代郡,杀死都尉朱英,掳掠百姓一千余人。
淮南王刘安起谋反心:当初,淮南王刘安喜欢读书做文章,又爱沽名钓誉,罗致四方宾客和各种技能之士数千人。他的臣僚、宾客,大多是江、淮一带的轻薄之徒,常常用厉王刘长在流放途中死于非命一事刺激刘安。建元六年时,天空出现彗星,有人向刘安游说道:“以前,吴王刘濞起兵时,彗星出现,长仅数尺,尚且流血千里。如今彗星贯穿天际,恐怕天下将有大规模战事发生。”刘安认为说得有道理,就加紧制造进攻性的武器,积好金钱。
刘安阴碍雷被从军事:淮南国朗中雷被得罪了淮南王的太子刘迁(与太子比剑事伤迁罪之),此时,汉武帝刘彻正颁下诏书,让有志参军报国的人到长安来应征,于是雷被表示愿意参军去打匈奴。但因刘迁在淮南王面前说了雷被的坏话,所以刘安将雷被斥责了一顿,并将其免职,以防止其他人效法。就在这一年,雷被逃到长安,上书朝廷说明自己的冤情。汉武帝将此事交给廷尉处理,因牵连到淮南王,公卿请求将刘安逮捕治罪。太子刘迁定计,让人身穿卫士服装,手持长戟站在淮南王刘安身边,如果朝廷派来的使者欲将淮南王治罪,则立即将其刺杀,然后举兵反叛。汉武帝派中尉段宏到淮南王处询问有关情况,淮南王见段宏神色平和,于是没有发动。公卿大臣奏称:“刘安拒绝有志奋击匈奴的壮士的请求,是犯了阴碍圣旨的大罪,应当众斩首。”汉武帝下诏削减淮南国的两个县。事后,刘安自怨自艾说:“我做仁义之事,反而被削减封地。”他以此为耻,于是谋反的准备越发加紧了。
刘安与弟约同谋反:刘安(刘长的长子)与衡山王刘赐(刘长的第三子)在礼节方面相互指责,不能兼容。刘赐听说刘安有反叛朝廷的打算,害怕被刘安吞并,便也结交宾客,置备武器,打算在淮南王西进以后,要发兵攻下长江、淮河之间的地区,并占有他们。衡山王王后徐来在刘赐而前诋毁太子刘爽,企图废掉刘爽,改立刘爽之弟刘孝为太子。刘赐囚禁了刘爽,将衡山王印信交给刘孝,命刘孝延揽宾客。前来投效的宾客们隐约了解到刘安,刘赐的谋反计划,便日夜慢慢地劝刘赐起事。于是,刘赐命刘孝门下宾客江都人枚赫、陈喜造战车、锻箭矢,雕刻天子印玺和文武官员的印信。这年秋季,刘赐照例应入朝谒见皇帝,途经淮南国,刘安与他用亲兄弟的语言交谈,消除了已往的矛盾,约定共同反叛朝廷。于是刘赐上书朝廷,借口有病,不肯入朝。汉武帝赐书信给他,允许他不来朝见。
是年,为了犒赏连年抗击匈奴的有功将士,西汉朝廷竟赐黄金二十余斤。同时,汉武帝大力兴修水利,增加了财政支出。
汉武帝刘彻创设世界最早的正规大学——长安太学:汉武帝根据董仲舒建议兴太学,正式弟子五十名,又增设无定额的旁听生,由郡国选择“好文学,敬长上,肃政教,顺乡里,出入不悖”的少年充当。正式弟子和旁听生均每年考试一次,合格的按等第任用。这表明当时学校教育与用人选官相结合。
红哀侯刘章薨逝:刘章为第四代红侯,父红敬侯刘嘉,祖父红怀侯刘登,曾祖父为红懿侯刘富,刘富为楚元王刘交第四子也。汉景帝元年乙酉岁(前156年)四月乙巳日,封刘交的第四子刘富为休侯,在位三年,因其兄子楚王刘戊叛乱,刘富逃亡京师长安,受牵连被削除侯爵。汉景帝四年戊子岁(前153年),汉景帝知道刘富曾多次谏阻刘戊谋反有功,更封刘富为红侯(红侯国地在今山东泰安县东北),在位六年薨,谥为红懿侯。四传至刘章于武帝元朔五年丁巳(前124年)薨逝,谥为红哀侯,无子绝嗣。红侯国至此灭亡。
汉武帝元朔六年戊午岁(公元前123年),汉武帝刘彻三十四岁
春季,二月,大将军卫青率兵自定襄郡出塞北击匈奴,汉武帝命合骑侯公孙敖为中将军、太仆公孙贺为左将军、翕侯赵信为前将军、卫尉苏建为右将军、郎中令李广为后将军、左内史李沮为强弩将军,全都归大将军卫青统领,斩杀匈奴数千人后班师,在定襄、云中、雁门一带休养兵马。
大赦天下。
夏季,四月,卫青再次率领公孙敖等六位将军自定襄出击匈奴,斩杀及俘虏匈奴一万余人。右将军苏建与前将军赵信合并了部队,共有骑兵三千余人,单独与匈奴单于亲自统帅的部队相遇,经过一天多的交战,汉军伤亡殆尽。赵信本是胡人的一位部落首领,投降汉朝后被封为翕侯。及至此次兵败,匈奴引诱他投降,便率领本部所余骑兵约八百人投降了匈奴。苏建全军覆没,脱身逃走独自返回卫青大营。
议郎周霸言道:“自大将军出师以来 ,还从未斩过一位部将。 如今苏建丢弃了本部人马,应将其处死 ,以示大将军的权威。”军正闳、长史安说:“不对。兵法上说:‘小部队的战斗力再强,也会被大部队击败。’此次苏建以数千人马抵挡匈奴单于好几万人,奋战了一天多,将士伤亡殆尽,而苏建不敢有二心,独自返回。将其斩首,就等于告诉以后的将领战败不能返回,所以不应杀苏建。”卫青说:“我有幸以皇上近亲身分统领大军,不怕没有权威,周霸劝我杀苏建来显示权威,是很不符合为人臣的本分的,况且,即使我有权处决将领,作为大臣,地位尊贵,又深受皇上的宠信,却也不敢擅自大诛杀大将于国境之外。而将此事全部交给皇上。由皇上亲自裁决,以显示做人臣的不敢专权,不也很好吗?”部下军官一致说“好!”于是将苏建囚禁起来,送到汉武帝所在的地方。
当初,平阳县小吏霍仲孺在平阳侯曹寿家做事, 与卫青的姐姐卫少私通,生下霍去病。霍去病十八岁时当了侍中,精通骑马、射箭之术。在第二次随卫青出击匈奴时,霍去病身为骠姚校尉,率领八百名轻骑勇士,一直把大军抛弃到数百里之后去寻找战机,其斩杀和俘获的匈奴人数超过己方的损失。于是,汉武帝说:“骠姚校尉霍去病斩杀及俘获匈奴二千余人,生擒匈奴的相国、当户,杀死匈奴单于祖父辈的藉若侯栾提产,活捉单于叔父栾提罗姑,战功屡次冠于全军,封霍去病为冠军侯。上谷太守郝贤四次跟随大将军出征,其斩杀、擒获匈奴二千余人,封郝贤为众利侯。”
这一年,失去了两位将军,翕侯赵信投降了匈奴,军功也不多, 所以汉武帝没有增加卫青的食邑,只赏给他千金。右将军苏建被解到长安,汉武帝没有诛杀他。苏建在赎身后成为平民。
匈奴单于得到赵信后,封其为自次王,又将自己的姐姐嫁给赵信为妻,与他商讨对付汉朝的方略。赵信建议单于进一步向北移动,穿过沙漠,以引诱汉军,使汉军疲劳,待到汉军极度疲劳时,再乘机攻取,不必接近汉朝边塞,单于听从了赵信的计谋。
当时,汉朝连年征调十几万人出击匈奴,曾斩杀或俘获敌人的将士,被赏赐黄金二十余万斤,而汉军兵士马匹死亡也达十几万,还不算兵器衣甲和往前方运送粮草的费用。因此,大司农府库枯竭,无法供应军需。六月,汉武帝颁下诏书,允许百姓出钱买爵和以钱免除禁锢,也可以交钱免除盗财贪赃之罪。又设“赏官”,称为“武功爵”,第一级为铜钱十七万枚,以上递增,共值黄金三十余万斤。凡购买武功爵至“千夫”的人,可以优先被任命为官吏。从此,作官的途径变得既杂且多,官职就混乱败坏了。
司马迁,二十三岁,为郎中。以考试成绩优异为郎中,即皇帝的侍卫官。
十六、刘安犹豫谋反身死,匈奴两王归降大汉
汉武帝元狩元年己未岁(公元前122年),汉武帝刘彻三十五岁
得怪兽改元元狩:冬季,十月,汉武帝巡幸至雍,祭祀于五祭坛,捉到一头长有一只角、五个蹄子的怪兽,主管官员奏道:“陛下祭祀虔诚,上帝作为回报,赐陛下独角之兽,这大概就是麒麟。”于是将独角兽献于五祭坛,每个祭坛加上一头牛,一齐烧烤。过了一段时间,主管官员又奏道:“帝王的年号应用上天所降的祥瑞定名, 而不宜使用一、二等数目字,陛下第一个年号称‘建’,第二个年号因长星出现而称‘光’,此次郊祀得到一头独角兽,所以应称‘狩’。”当时,济北王刘胡(刘邦第七子淮南厉王刘长→第二子济北贞王刘勃→长子济北式王刘胡)认为皇上将要前往泰山封禅,祭祀天地,便上书朝廷,表示愿献出泰山及其周围城邑。汉武帝将别的县划给他作为补偿。
淮南王刘安谋反事:淮南王刘安(刘邦第七子淮南厉王刘长→长子淮南王刘安)与其门客左吴等日夜加紧谋反准备,察看地图,部署进兵的路线。刘安派往朝廷的使者们从长安回来,谎称说“皇上没有儿子,且朝政腐败”,他就高兴;如果说“汉廷政治清明,皇上有儿子”,他就生气,认为是胡言。
刘安召来中郎伍被,与他商议谋反之事,伍被说道:“大王您怎么能有这种亡国的言论呢?我好像已经看到王宫中生满荆棘,露水打湿人衣服的凄惨景象了!”刘安大怒,将伍被的父母逮捕,囚禁了三个月。刘安又将伍被召来询问,伍被说:“当初秦朝无道,极为奢侈暴虐,十分之六七的老百姓都希望天下大乱。高皇帝在行伍中崛起 ,最终成为天子,这是因为利用对方的缺点、把握时机,趁秦朝土崩瓦解的机会举兴大业。如今大王见到高皇帝得天下容易,却单单不看不久前‘七国之乱’的吴、楚吗!吴王刘濞统辖着四个郡,国家富有民众安乐,却起兵谋反,兴兵西进,然而为什么大梁一战失败,向东逃亡,本人身死,祭祀灭绝?是因为他逆天行事,不知时势。现在,大王的兵力还不足吴、楚的十分之一,而天下的形势却比吴、楚兴兵时安定一万倍。大王如不听从我的劝告,马上就会看到您丢掉千乘之国的王位,接到赐死的命令,先于群臣死在东宫的惨景。”刘安听了,流着眼泪站了起来。
刘安有一个庶出的儿子名叫刘不害,年龄最大,刘安不喜欢他,王后不把他当儿子看待,太子刘迁也不将他视为兄长。刘不害有一个儿子叫刘建,才高而气盛,经常对刘迁心怀不满,暗中派人告发刘迁曾企图刺杀朝廷中尉,汉武帝将此事交给廷尉处理。
刘安很害怕,想要举兵谋反,又一次和伍被商量, 说道:“先生认为当初吴王兴兵造反,是对呢,还是不对呢?”伍被道:“不对。我听说吴王后来非常后悔,希望大王不要像吴王那样后悔。”刘安说道:“吴王哪里懂得什么叫造反!当初朝廷的将领一天中有四十余人经过成皋。如今我截断成皋通道,占据三川的险要之地,再征召崤山以东的兵马,在这样的情况下举事,左吴、赵贤、朱骄如等都认为可以有九成把握,只有您认为是有祸无福,这是为什么呢?一定会像你说的那样,不可能侥幸成功吗?”伍被回答说:“如果大王一定要干的话,我有一计。当今各封国国君对朝廷都没有二心,老百姓也没有怨气。大王可以伪造丞相、御史的奏章,说是要请求皇上将各郡、国的豪杰之士和殷实富户迁徙到朔方郡,大量征发士兵,使集合期限紧迫。再伪造诏狱之书,声言要逮捕各封国的太子和宠臣。如此一来,就会百姓怨恨,诸侯恐惧,再派遣能言善道之人接着到各地游说,或许可以侥幸有十分之一的希望吧!”刘安道:“这是可以的。不过我觉得用不着这么麻烦。”
于是,刘安伪造了皇帝印玺和丞相、御史大夫、将军、军吏、中二千石及周围各郡太守、都尉的印信,并伪造了朝廷使者的信节。又准备派人伪装在淮南国犯罪而西逃长安,投到大将军卫青门下,一旦发兵,立即将卫青刺死。刘安并且说:“朝廷大臣中,只有汲黯喜欢犯颜直谏,能够严守臣节,为忠义而死,难以迷惑,至于游说丞相公孙弘之流,就如同去掉物件上的覆盖物或摇掉树枝上的枯叶一般容易。”
刘安打算调动本国的军队,怕国相和二千石官员不肯依从, 便与伍被商议,计划先将丞相和二千石官员杀死,同时打算派人身穿治安人员服装,手持告急文书从东边奔来,高喊:“南越国的军队攻入我国边界了!”要以此为借口起兵。
就在此时,廷尉前来逮捕淮南国太子刘迁。刘安听到消息后,与刘迁密谋,召国相和二千石官员前来,企图杀死他们,兴兵造反。召国相,国相一人应召来,内史与中尉都不来。刘安心想,即使杀了国相也没有多少益处,遂放了国相。刘安犹豫了,拿不定主意,刘迁便刎颈自杀,但没有死成。
伍被自己前往廷尉那里,告发与刘安图谋反叛的情节。廷尉于是派人逮捕了淮南国太子和王后,并且包围王宫,悉数搜捕在淮南国内与淮安王一道谋反的宾 客,取得谋反证据后,奏闻朝廷。汉武帝命公卿处治刘安党羽,派宗正手持皇帝符节前往淮南国处治刘安。没等宗正来到,刘安便自刎而死。于是,将淮南王后荼、太子刘迁处死,所有参与谋反计划的人一律灭族。
汉武帝因为伍被平常的言论中曾多次赞美朝廷,所以想不杀他。廷尉张汤说:“伍被首先为淮南王作谋反计划,其罪不能赦免。”于是伍被被杀。侍中庄助平时与淮南王关系密切,二人曾私下议论事情,淮南王还曾送给庄助许多钱物。汉武帝认为这是小罪,想不杀他。但张汤坚持要杀,认为:“庄助出入宫廷是皇上心腹之臣,却外与诸侯如此私交,如不杀庄助,今后类似的事情就不能禁止。”庄助终于被当众斩首。
衡山王家廷内斗至汉廷:衡山王刘赐(刘邦第七子淮南厉王刘长→第三子衡山王刘赐)上奏朝廷,请求废掉太子刘爽,立刘爽之弟刘孝为太子。刘爽听到消息后,立即派他的亲信白嬴到长安上书朝廷,揭发“刘孝私自造兵车、锻箭矢,并与父亲的姬妾通奸”,想除掉刘孝。正好主管官员在逮捕参与淮南王谋反计划的人时,在刘孝家中抓到陈喜,于是参劾刘孝窝藏陈喜。刘孝听说法律规定“先行自首的,可以免除罪责”,便自己先向朝廷告发了共同的密谋反叛枚赫、陈喜等人。公卿大臣奏请汉武帝逮捕衡山王治罪,衡山王自刎而死。王后徐来、太子刘爽及刘孝都被当众斩首,参与谋反计划的人一律灭族。
总计淮南王和衡山王谋反两案,因受牵连而被处死的列侯、二千石官员及地方豪侠人物达数万人。
夏季,四月,大赦天下。
封立皇太子:四月丁卯日(二十一日),汉武帝刘彻立皇长子刘据为太子,时年七岁。从此开始三十八载的国储副君生活。
五月乙巳晦,(三十日),出现日食。
匈奴军队一万人侵入上谷地区,杀死数百人。
张骞介绍西域各国:当初,张骞从月氏国回到汉朝后,向汉武帝详细介绍了西域各国的风土民情:“大宛国在我国正西方约一万里处。当地人定居,耕种田地,多产好马,马汗像血一样红;有城郭、房屋,与中国相同。大宛国东北为乌孙国,它的东面为于阗国。于阗以西,河水都向西流入西海;以东的河水则向东流入盐泽。盐泽一带河流在地下流淌,成为暗河,往南就是黄河源头。盐泽距长安约五千里。匈奴国的西界在盐泽东面,直到陇西长城,南面与羌人部落接壤,将我国通往西域的道路隔断。乌孙、康居、奄蔡、大月氏都是游牧国家。随牲畜逐水草而居,风俗与匈奴一样,大夏国在大宛西南方,其风俗与大宛相同。我在大夏时,曾见到我国邛山出产的竹杖和蜀地的布,我问他们:‘这东西是从哪里得来的?’大夏人说:‘是我国商人去身毒买来的。’身毒国在大夏东南约几千里之外,习俗是定居,与大夏一样。据我估计,既然大夏在我国西南一万二千里外的地方,而身毒国又在大夏东南几千里外,且有我国蜀地的东西,说明身毒距蜀地不太远。如今我国出使大夏,如取道羌人地区,道路险恶,羌人又厌恶;如从稍北一些的地区走,便会落入匈奴人手中;而通过蜀地,应当是直路,又没有强盗。”
汉武帝听到大宛及大夏、安息等都是大国,多产奇异之物,人民定居,颇与中国相同,但军事力量薄弱,喜爱中国财物;北面大月氏、康居等国,兵力强盛,但可以用贿赂、引诱的方法使他们归附中国,如果真能不通过战争就争取到他们的归附,那么,中国的疆域可以扩大万里,远方的人将通过九重翻译来朝见,风俗各异的国家将归入中国版图,天子的威德将遍布四海。因此,汉武帝欣然同意了张骞的建议,命张骞从蜀郡、犍为派王然于等人作为使者,由、冉、徙及邛、间四道向身毒国进发。各路使者分别走出一二千里之后,北路被阻于氐,南路被阻于昆明。昆明一带没有君长,盗匪众多,经常劫杀汉朝使者,所以始终无人能通过其地。这次汉朝使者为寻访去往身毒国的道路,才第一次通滇国,滇王当羌问汉朝使者说:“汉朝与我国相比,谁大呢?”夜郎王也向汉朝使者提出相同的疑问。因为道路阻塞,他们都各霸一方为王,不知汉朝的广大。使者回国后,一再强调滇国是大国,值得争取它归附,引起了汉武帝的注意,于是重新开始经营西南夷地区。
南粤王赵胡去世,谥号南粤文王,太子赵婴齐继位。
赵婴齐到长安做宿卫时,取了邯郸樛家的女儿做妻子,生了儿子叫赵兴。待到他即位为王,便向汉武帝上书,请求立妻子樛氏为王后,赵兴为太子。汉朝屡次派使者婉转劝告他去朝拜天子,但他喜欢恣意杀人,惧怕进京朝拜天子,会被强迫比照内地诸侯,执行汉朝法令,因此以有病为托辞,未去朝见天子,只派遣儿子赵次公入京当了宿卫。
汉武帝元狩二年庚申岁(公元前121年),汉武帝刘彻三十六岁
冬季,十月,汉武帝巡幸至雍,祭祀于五祭坛。
三月戊寅(初七),丞相、平津献侯公孙弘薨逝。壬辰(二十一日),汉武帝任命御史大夫、乐安侯李蔡为丞相,廷尉张汤为御史大夫。
河西战役:汉武帝命霍去病以骠骑将军身份率骑兵一万,自陇西出发北击匈奴,经过五个王国,转战六天,越过焉支山一千余里,杀匈奴折兰王,斩卢侯王,俘获浑邪王的王子及相国、都尉,其斩首俘获匈奴军士八千九百余人,并夺得休屠王用以祭祀上天的金人。为此,汉武帝下诏书增加霍去病食邑二千户。
夏季, 霍去病又与合骑侯公孙敖率领数万骑兵同时从北地分两路出击匈奴,卫尉张骞、郎中令李广也同时从右北平分路出击。李广率骑兵四千为先锋,距大部队约数百里,张骞率骑兵万余人殿后。匈奴左贤王率骑兵四万,将李广率领的先头部队团团包围。李广的军士都感到恐惧,李广便命自己的儿子李敢独自率领数十名骑兵直穿敌阵,从敌阵左右冲出后返回。李敢向李广报告说:“匈奴兵很容易对付。”军士的情绪才安定下来。李广命部下将士面对敌军列成圆形战阵,匈奴兵向汉军阵地发起猛烈进攻,箭如雨下,汉军士卒阵亡过半,箭也快用尽了。李广便命令部下拉满弓弦,但不发射,由他亲自用特大的黄色强弓射匈奴将领,一连射死好几名,敌人的攻势才渐渐缓和下来。此时天色已晚,汉军将士全都面无人色,只有李广神情自如,更愈发加紧巡视阵地,调整部署,全军上下全都钦佩他的勇气。第二天,汉军再次奋力与匈奴兵激战,虽然死亡大半,但消灭的敌人超过己方的损失。这时,张骞的大军也赶到,匈奴军才撤围而去。汉军疲惫,无力追击,也撤兵而还。根据汉朝的法律:博望侯张骞由于行动迟缓,贻误军机,应处死,赎身后成为平民。李广功过相抵,没有封赏。骠骑将军霍去病深入匈奴地区二千余里,与公孙敖部失去联络,未能会师。但霍去病率领部队跨越居延海,经过小月氏,抵达祁连山,生擒单桓、酋涂二王,丞相、都尉率众二千五百人投降,斩杀三万零二百人,俘获小王七十余人。汉武帝增加霍去病食邑五千户,封其部下有功将领鹰击司马赵破奴为从票侯,校尉高不识为宜冠侯,校尉仆多为渠侯。合骑侯公孙敖因中途逗留,未能与霍去病会合,本应处斩,赎身后成为平民。
当时,汉军中老资格的将领们统帅的将士、马匹、兵器都不如霍去病,霍去病所用通常都经过挑选,但他也确敢深入敌军,经常与精壮骑兵走在大部队的前面;老天也似乎对他的部队特别照顾,从来没有陷入困绝之境。可是,老将们却经常因迟留落后而不能建功。困此,霍去病的地位越来越亲信尊贵,和大将军卫青差不多了。
匈奴军队侵入代和雁门等地,屠杀掳掠了好几百人。
江都国荒唐事:江都王刘建与其父江都易王刘非(景帝刘启的第五子)宠爱的淖姬等人及妹妹征臣通奸。有一次,刘建在雷陂游玩,刮起了大风,刘建命两名郎官乘小船到湖中,小船被风吹翻,二人落入水中,抓着船,在风浪中忽沉忽现。刘建看着大笑,下令不准援救,致使二人全被淹死。刘建专做荒淫暴虐之事,共有三十五人无辜遭他杀害。他知道自己罪多,怕被诛杀,便与他的妻子成光让越族婢女请神下降,对汉武帝进行诅咒。又听到了淮南、衡山二王的阴谋,便也制造兵器,刻皇帝印玺,准备谋反。事情败露后,主管官员奏请汉武帝将其逮捕处决;刘建自杀,他的妻子成光等都被当众斩首,江都王国被取消。
江都王刘建淫乱无道,畏罪自杀,汉改江都国为广陵国,以武帝子刘胥为广陵王。
胶东王刘寄薨逝:景帝中元二年(前148年)夏四月,刘启立皇十二子刘寄为胶东王。淮南王刘安谋反时,刘寄事先有所觉察,就暗中多造战车弓矢,加强战备,以准备响应淮南王起事。等到司法官查淮南王案子时,此事也被人供出了。刘寄跟皇上最亲,因此很伤心,得病,至武帝元狩二年(前121年)薨逝,在位二十八年,谥为胶东康王,传长子刘贤为胶东王,次子刘庆为六安王。
秋季,匈奴浑邪王投降汉朝。当时,匈奴浑邪王、休屠王住在西部地区,被汉军擒杀了好几万人,单于十分生气,想将他们召到王庭处死。浑邪王与休屠王感到害怕,计划投降汉朝,先派人在边境拦截经过当地的汉人,让他们向武帝报告。此时,大行李息正在黄河边筑城,见到浑邪王使者后,派传车急速去报告朝廷。汉武帝听到这一消息,担心他们是用诈降手段偷袭边塞,便命霍去病率兵前往迎接。休屠王对降汉之事后悔,浑邪王将他杀死,吞并其属下部众。霍去病渡过黄河之后,与浑邪王所部遥遥相望。浑邪王部下将领见到汉军后,很多人不愿投降,纷纷逃走。霍去病便纵马驰入浑邪王大营,与他相见,将其部下企图逃跑的八千人斩杀,又派遣浑邪王一人乘传车到江武帝所居之处。同时命其部下人众全部渡过黄河,投降的共四万余人,号称十万。浑邪王到长安后,汉武帝赏赐数十万,封浑邪王为漯阴侯,食邑一万户,其部下小王呼毒尼等四人全都被封为列侯。又增加霍去病食邑一千七百户。
浑邪王归降时,汉朝征调车辆二万乘前往迎接,可是因朝廷无钱,只得向民间赊购马匹。有的老百姓将马匹藏匿起来,结果马不够用。汉武帝大怒,要斩杀长安县令,右内史汲黯言道:“长安令没有罪,只有将我杀了,老百姓才肯交出马匹。再说,浑邪王背叛他的主上投降我朝,我朝只须从容地按着县的顺序传送,何至于让天下不安,使中国贫困,来奉承异族呢!”汉武帝默不作声,及至浑邪王等来到长安,当地商人因与他们做买卖而犯死罪的达五百多人。汲黯请求汉武帝空闲时在未央宫高门殿接见他,奏道:“匈奴攻击我沿边道路上的要塞,断绝和亲,我朝兴兵征讨,死伤不可胜数,费用高达数百万。我原以为陛下得到匈奴人,一定会将他们全部作为奴婢,赏给牺牲于战场的将士之家,所缴获的财物,也一并赏赐,用以酬谢天下的痛苦,满足百姓的心。如今纵然不能做到,也不能因浑邪王率数万人前来归降,就用尽国库财富来赏赐他们,征调百姓服侍、奉养他们,好像供奉骄横的儿子一般,那些无知的百姓怎么知道在长安城中做买卖,竟会被法官以犯有使财物非法出边关的罪名受到惩处呢!陛下既不能用匈奴的财物答谢天下,又凭法律中一项不重要的条文杀死无知小民五百余人,正是所谓‘为保护树叶而伤害树枝’了。我觉得陛下这样做是不对的。”汉武帝沉默不语,没有应许。后来说道:“我很久没听到汲黯的声音了,如今又在这里胡说八道!”
不久之后,汉武帝将归降的浑邪王部属分别迁徙到沿边五郡的旧要塞之外,全部在黄河以南,保持他们原有的风俗习惯,设立五个“属国”。从此,金城河西岸,傍南山直到盐泽一带,便没有匈奴人了,偶尔有匈奴探马到来,但已稀少了。
休屠王太子日磾和他的母亲阏氏、弟弟伦都被罚为官府奴隶, 派到属于少府管辖的黄门养马。过了很久,汉武帝在一次游乐饮宴中检阅马匹,他的身边排满了后宫的美女,日磾等数十人牵马从殿下通过,没有人不偷偷窥视。而到日磾通过时,却唯独不敢。日磾身高八尺二寸,容貌十分庄严,所养的马匹又肥壮,汉武帝感到惊奇,召他上前询问,日磾便将自己的身世一一奏告。汉武帝对他另眼相看,当日便让他洗澡、赐给衣帽,任命为马监后升为侍中、驸马都尉,一直作到光禄大夫。日磾受到皇帝宠爱,从未有过过失,汉武帝对他十分信任,赏赐累计达黄金千斤,出门时让他陪乘车上,回宫后在左右随侍。很多皇亲国戚都私下抱怨说:“皇上不知从哪儿找来个‘胡儿’,竟然当成宝贝。”汉武帝听到后,愈发厚待日磾。因为休屠王曾制造金人用来祭祀天神,所以汉武帝赐日磾姓金,即金日磾。
解忧公主出生:刘解忧的先祖是楚元王刘交,传次子楚夷王刘郢客,再传为其祖父第三代楚王刘戊,汉景帝三年(前154年),参加吴楚七国之乱,企图谋反未成后自杀,成为罪臣之家,故其父母连名字都没有记载,刘解忧于汉武帝元狩二年庚申岁(前121年)出生,即成为罪臣之后代。
汉代史学家班固撰写的《汉书》中记载了一个解忧公主,她是第三代楚王刘戊的孙女,她在出使乌孙和亲的细君公主去世后,为了维护汉朝和乌孙的联盟,也奉命下嫁到西域的乌孙国。
她一生经历汉武帝、汉昭帝、汉宣帝三朝;曾嫁予三任丈夫,皆为乌孙王。解忧公主在乌孙生活了半个世纪,她一直活跃在西域的政治舞台上,积极配合汉朝,遏制匈奴,为加强、巩固汉室与乌孙的关系作出了贡献。
年逾七十之时,上书给汉朝皇帝陈述思乡之苦,请求把自己的遗骨埋葬在故国 (《汉书·西域传》:“公主上书言年老土思,愿得归骸骨,葬汉地。天子悯而迎之,公主与乌孙男女三人俱来至京师。是岁,甘露三年也,时年且七十,赐以公主田宅奴婢,奉养甚厚,朝见仪比公主。后二年卒。”)。甘露三年(前51年)回到汉朝,天子怜悯她的境遇,亲自出城迎接解忧公主的归来。
解忧公主病故于汉宣帝黄龙元年壬申岁(前49年),享年72岁。
第一任丈夫:军须靡(刘细君第二任丈夫,乌孙昆弥猎骄靡之长孙)有继女少夫(当时已故乌孙公主刘细君所生)
第二任丈夫:翁归靡(第一任丈夫军须靡堂弟)
长子元贵靡(曾被翁归靡立为王储,后为乌孙国的大昆弥)
次子 万年(莎车国国王)
长女 弟史(嫁龟兹王绛宾为王后,后被汉宣帝封为公主)
三子 大乐(乌孙国大将)
次女 素光(嫁乌孙翮侯)
第三任丈夫:泥靡(第一任丈夫军须靡与匈奴夫人之子,号称“狂王”),有幼子鸱靡。
南粤(明)王赵婴齐向汉武帝进献经受训练的大象和鹦鹉。
十七、振灾裁军练水战,二将军重创匈奴
汉武帝元狩三年辛酉岁(公元前120年),汉武帝刘彻三十七岁
春季,东方出现异星。
夏季五月,大赦天下。
胶东王刘寄的续嗣:当淮南王刘安密谋反叛时,胶东王刘寄听到一点风声,也曾在暗中作战争准备。及至司法官员处置刘安谋叛事件,有些人的口供道出刘寄的活动。刘寄的母亲王夫人就是皇太后的妹妹,与汉武关系最亲。事发后,刘寄自怨自艾,得病而死,不敢指定继承人。汉武帝听说后很可怜他,立他的大儿子刘贤为胶东王,又封刘寄生前最宠爱的小儿子刘庆为六安王,将原来衡山王辖地划归六安王所有。
秋季,匈奴分别以数万骑兵侵入右北平和定襄地区,屠杀,掳惊一千余人。
大水振灾救民:崤山以东地区发大水,很多百姓陷入饥饿、因苦境地。汉武帝派出使臣,将当地各郡县封国仓库中的粮食全部拿出来赈济灾民,仍然不够,又征集富豪、官吏、百姓,凡借钱粮给贫苦灾民的,将其姓名上报朝廷,但还是不能解救,于是将贫苦灾民迁徙到函谷关以西及朔方郡以南的新秦中地区,总共七十多万人,所需衣服、食物全部由官府供给,数年之中,由官府借给生产资料,朝廷派出使者分区进行管理,使者的车一辆接一辆,费用以亿计,多得数不清。
裁军减徭役:汉朝得到匈奴浑邪王辖地后,陇西、北地、上郡一带外族入侵日益减少。因此,汉武帝下诏将上述三郡的屯戍部队裁减一半,以减轻百姓的徭役负担。
修“昆明池”练习水战:汉武帝计划要征讨昆明地区,因该地有方圆三百里的滇池,所以特修“昆明池”练习水战。此时,法令越发严苛,官吏被免职的很多。由于战事频繁,百姓多买爵到五大夫以免除劳役,所以官府能够征调服役的人越来越少。于是,朝廷任命具有千夫、五大夫爵位的人充当低级官
诗赋的深奥:这一年,在西北渥洼水中得到一匹神马。汉武帝正在设立乐府,命司马相如等创作诗赋;任命宦官李延年为协律都尉,佩带二千石印信。将新作的诗赋配上弦乐,使它们符合八音曲调。由于这些诗赋中多用深奥的文辞,仅仅读通一部经书的人也自己看不懂,必须汇集五经专家共同研究诵读,才能全部了解它的含意。及至获得神马,汉武帝又命令创作诗赋,配成歌曲,汲黯劝道:“凡圣明的君主制作乐章,上应赞美祖先,下要教化人民。如今陛下得了一匹马,就要将诗谱成歌曲,在宗庙中演唱,先帝和老百姓怎么能知道唱的是什么呢?”汉武帝听了不说话,很不高兴。
论发现人才:汉武帝延揽士子文人,常常像怕人才不够用;但性情严厉刻薄, 尽管是平日所宠信的群臣,或者犯点小错,或者发现有欺瞒行为,立即根据法律将其处死,从不宽恕。汲黯劝说道:“陛下求贤十分辛苦,但还未发挥他的才干,就已把他杀了。以有限的士子文人,供应陛下的无限诛杀,我恐怕天下的贤才将要丧尽,陛下和谁一同治理国家呢!”汲黯说这番话时非常愤怒,汉武帝笑着解释说:“什么时候也不会没有人才,只怕人不能发现罢了,如果善于发现,何必怕无人!所谓‘人才’,就如同有用的器物,有才干而不肯充分施展,与没有才干一样,不杀他还等什么!”汲黯道:“我虽无法用言词说服陛下,但心里仍觉得陛下说得不对,希望陛下从今以后能够改正,不要认为我愚昧而不懂道理。”汉武帝转身对周围众臣说:“汲黯自称阿谀奏承,当然不是,但说他自己愚昧,难道不确实是这样吗!”
派使节前往亚历山大:根据中国历史记载,亚历山大是中国所了解的第一个非洲的地名,中国的古书上称之为“黎轩”。汉武帝这项举动被历史学界认为是中国历史外交的进步和突破。雅典的最后一届大酒神节举行后,希腊的戏剧中心移到了亚历山大里亚城,至此古希腊悲剧的历史终结。
关于盐铁专卖政策大辩论:由汉武帝的近臣、亲信组成的最高决策机构“中朝”,举行了一次国策论证会,年龄32岁的桑弘羊,极力倡议推行盐铁专卖政策,但贤良文学和各种守旧、反对派势力坚决反对,结果展开了一场盐铁大辩论。于是汉武帝在济南郡之历城、东平陵设冶铁官吏。此前汉武帝鉴于一些商人冶铁致富,遂将冶铁业收归官营,并在产铁处设铁官,可见当时冶铁业之盛。
中国人发明了用生铁炼钢法,也称“百炼法”。西方到1856年才开始用生铁炼钢,比中国晚了二千年左右。
发明了井渠法:据《史记·河渠书》记载,汉武帝征发1万人,从陕西澄县一带开凿水渠,引洛水至大荔县,途中经过商颜山时,由于山脚的黄土土质非常松软,按通常的施工方法沿山脚明挖河渠,经常出现渠岸倒塌的情况,工种无法进行下去。为了解决这一问题,水工发明了井渠法。
汉武帝元狩四年壬戍岁(公元前119年),汉武帝刘彻三十八岁
发行皮币:冬季,主管官员奏称:“国家的经费非常因难,而豪富的大商人通过冶炼金属和煮制食盐等,家财有的积蓄到黄金万斤,却不肯用来资助国家急需。请陛下重新制造钱币使用,以打击那些浮滑奸邪、吞并别人财物之徒。”当时,御苑中有一种白鹿,少府有很多银、锡。于是,汉武帝命人用一尺见方的白鹿皮,四边绣上五彩花纩,称为皮币,值四十万钱。同时下令:凡王侯、皇族进京朝觐,或相互聘问,以及参加祭祀大典时,都必须将呈献的玉璧放在皮币之上,然后才能通行。又用银、锡制造出三种白金币:大币为圆形,以龙为图,值三百钱。又命令地方官府销毁半两钱,改铸三铢钱,凡私自铸造各种钱币的人一律处死。但官吏和民间私自铸造白金币的人仍然不可胜数。
桑弘羊与大农丞谋利:汉武帝任命东郭感阳、孔仅二人为大农丞,负责盐铁事务; 桑弘羊也以擅长计算而受到重用。东郭感阳本为齐地的大煮盐商,孔仅则是南阳的大冶炼商,二人都扩大产业而积聚千金。桑弘羊为洛阳商人子弟,精于心算,十三岁就作了侍中。他们三人商讨谋利的事,连细微末节都能分析到。
汉武帝颁布诏书,禁止民间私铸铁器和煮盐,犯禁者受左脚穿铁鞋之刑,工具和产品没收。
颁布加重工商税收的法令措施算缗、告缗:这项法令措施建议最初曾由御史大夫张汤提出,由桑弘羊主持执行。算缗是命令工商业者(不论有无市籍)必须如实登记资产,经商者每缗二千钱每年征税一算(一百二十文钱,约合整个资产的6%);手工业者每缗四千钱每年征税一算(约合整个资产的3%)。还规定除官吏、三老及北边骑士外,凡有轺车(单马小车)一乘征税一算,商人轺车一乘征税二算。船长五丈以上者征税一算。对隐瞒不报或所报不实,罚戍边一年并没收其全部财物。告缗是奖励告密,告密者可得所被罚者一半所罚。这种规定对商贾尤其故意隐瞒者、大工商业者打击很大,另还进一步采取放纵告缗办法。施行的结果,使朝廷得到工商业者的财物以亿计。
河南人卜式升官路:当初。河南人卜式屡次请求捐赠家产给朝廷,援助边塞,汉武帝派使者问卜式:“你想当官吗?”卜式回答说:“我从小种田牧羊,不懂作官的规矩,不愿当官。”使臣又问他:“难道你家有冤情,想要申诉吗?”卜式说:“我平生与人没有纠纷,对同乡中贫穷的人则借给他钱,对为非作歹的人则教导他,所以周围的邻居都跟从我,我怎么会被人冤枉呢!没什么想申诉的。”使者说:“若是如此,你为什么要那样做呢?”卜式说:“天子征讨匈奴,我认为有才能的人应战死边塞以全臣节,有财的人应拿了钱财支援国家。这样才能将匈奴消灭。”汉武帝困此认为卜式贤能,打算尊崇并宣扬他的行动,以劝勉百姓,便将卜式召到京师,任命为中郎,赐左庶长爵位,赏给十顷土地,并宣告天下,使人人知晓。不久,又提升卜式为齐国太傅。
春季,在东北天空出现异星。夏季,在西北天空出现彗星。
耗费最巨的击匈奴事:汉武帝与各位军事将领商议说:“翕侯赵信给匈奴单于出谋划策,常常认为我国军队不能够轻装穿过大沙漠,即使到了那里也不能久留。此次我们发动大军,一定要达到我们的目的。”于是征选了用粟米饲养的战马十万匹,命大将军卫青、骠骑将军霍去病各率骑兵五万,跟随官兵私人驮运行装的马匹也有四万匹,步兵和运送辎重的人夫跟在大军之后有数十万人,其中敢于深入 作战的都隶属于骠骑将军霍去病,骠骑将军霍去病才准备出塞,正面攻击匈奴单于。后从俘虏口中得知单于在东边,于是改命霍去病自代郡出塞,卫青自定襄出塞。郎中令李广屡次主动请求出征,汉武帝认为他年事已高,不准所请,过了很长时间才答应他,任命为前将军。太仆公孙贺被任命为左将军,主爵都尉赵食其为右将军,平阳侯曹襄为后将军,都隶属于大将军卫青。赵信为单于谋划说:“汉国横穿大沙漠后,人马必然疲惫,我军可以坐等擒获敌军。”于是将己方的辎重运到北方很远的地方,命精锐部队在沙漠以北等候汉军。
卫青出塞后,自俘虏口中得知单于住地,便亲自率精兵挺进, 命前将军李广与右将军赵食其合兵一处,由东路进军。李广因东路绕远,水草也少,主动请求说:“我的部队是前将军的部队,而今大将军却改命我部为东路军。我自少年时就开始与匈奴作战,今天才有机会正面对付单于,所以愿意作前锋,先去与单于死战。”卫青曾受汉武帝暗中告诫,认为:“李广年纪已老,运气又不好,不要让他与单于正面作战,恐怕他不能完成擒获单于的任务。”而公孙敖不久前失去侯爵,卫青也想让他与自己一同正面与单于作战立功,所以将前将军李广调到东路。李广知道内情,坚决地向卫青推辞,遭到卫青拒绝。李广未向卫青告辞就动身出发,心中十分恼怒。
卫青率大军出塞一千余里,横穿大沙漠,见匈奴单于的军队正列阵以待,便下令将兵车环绕一周结成营阵,派出五千骑兵攻击匈奴,匈奴也放出约一万骑兵迎战。恰好太阳将要西沉,狂风忽起,砂砾扑打人脸,两军士卒相互不能分辨。卫青增派左右两翼的军队包抄单于。单于见汉军人多,兵马仍然很强,估计自己打不过汉军,便乘坐六匹健骡,在约数百名精壮骑兵的保护下直冲汉军防线,向西北方向飞奔而去。这时天已黑,汉军与匈奴的将士们仍在激烈搏杀,双方损失大体相当。汉军左翼校尉报告卫青说,他从抓到的俘虏那里得知,单于已于天未黑时离去。于是卫青派出轻骑兵连夜追击,自率大军跟随其后,匈奴兵也四散逃走。将近天明时,汉军已追出二百余里,没有抓到单于,但擒获和斩杀匈奴一万九千余人。于是到颜山赵信城,夺得匈奴的存粮供应军队。在该地停留一日之后,将该城和所余的粮食全部烧光,然后班师而还。
飞将军李广薨:前将军李广与右将军赵食其率领的东路军因没有向导, 在沙漠中迷失了道路,所以落到卫青的后面,没能赶上与单于的那一战。直到卫青率部班师,经过沙漠南部时才遇到李、赵二位将军。卫青派长史责问二人迷路的情况,并命李广马上到大将军处听候传讯。李广说道:“校尉们没有罪,是我自己迷了路,我现在自己到大将军幕府去受审。”又对他的部下说:“我从少年时开始作战,而大将军却将我部调到东路,路途本就绕远,又迷失了道路,难道这不是天意吗!况且我六十多岁了,毕竟不能再去面对那些刀笔小吏!”于是拔刀自刎。李广为人清廉,得到赏赐就分给部下,与士卒一起吃喝,作了四十多年二千石官,家中却没有多余的财产。他的手臂像猿臂又长又灵活,擅长射箭,估计射不中目标,便不发箭。他带领军队,在困境中找到水,士卒没有都喝过,李广不沾水;士卒没有都吃过,李广不进食。士卒因此乐意被他使用。及至李广死去,全军都哭了。百姓听到死讯,认识他的和不认识他的,无论年老还是年轻,都为他流泪,右将军赵食其一人被交付审判,其罪当死,赎身后成为平民。
匈奴单于逃走后,其部下很多人混杂在汉军中追赶单于。单于长时间没有同他的军民大众会合。右谷蠡王认为单于已死,便自立为单于。十几天后,真单于重新与其部众会合,右谷蠡王才去掉单于称号。
骠骑将军霍去病率领的骑兵军车和辎重都与大将军卫青相同, 但没有副将,将李敢等人全都任命为大校,充当副将,从代郡、右北平郡出塞二千余里,穿越大沙漠,与匈奴左部的军队遭遇,擒获匈奴屯头王、韩王等三人,以及将军、相国、当户、都尉等八十三人,在狼居胥山祭祀天神,姑衍山祭祀地神,又登上翰海旁边的山峰眺望,共俘获匈奴七万零四百四十三人。汉武帝增加霍去病食邑五千八百户,又封其部将右北平太守路博多等四人为列侯,从骠侯赵破奴等二人增加食邑,封校尉李敢为关内侯,赐食邑。低级军官和兵卒升官,受赏的人很多。而大将卫青却没有增加食邑,部下军吏士兵全都没有被封侯的。
卫青与霍去病两支部队出塞时,曾在边塞检阅,官私马匹加起来共十四万匹,至班师重新入塞时,马匹不到三万。
于是,汉武帝增设大司马一职,由卫青、霍去病同时担任, 还规定霍去病的官级和俸禄与卫青一样。从此以后,卫青的权势日渐衰落,而霍去病日益尊贵。很多卫青以往的朋友和门客去改投霍去病,马上得到了官职、爵位,只有任安不肯这样做。
霍去病为人寡言沉稳,有勇气,敢于任事,汉武帝曾想教他学习孙武、吴起兵法,他说:“作战只看谋略如何罢了,用不着古代兵法。”汉武帝为霍去病修建府第,让他前往观看,他说:“匈奴还没有消灭,要家干什么呢!”因此,汉武帝更加爱重他了。但霍去病少年显贵,对部下不关心。他率军出征时,汉武帝派负责宫廷膳食的太官给他送来的食物装了数十辆车。班师时,车上装满吃剩下的粮食和肉类,而士兵却有饿肚子的。在塞外时,军队有时因缺粮而士气不振,可霍去病却修建蹋鞠的场地游戏。像这样的事例有很多。卫青为人仁和,尊重士子,谦虚退让,以温顺柔和博取汉武帝的喜爱。二人的志趣节操就是如此。
这时,汉朝消灭匈奴共八九万人,汉军也死亡了数万人。此后,匈奴迁往很远的地方,沙漠以南再没有匈奴的王庭了。汉军渡过黄河,从朔方以西到令居县,处处开通河渠,设置田官,派士卒五六万人屯垦,逐渐蚕食到匈奴旧地以北。但也因缺少马匹,不再大举出击匈奴了。
不许匈奴和亲:匈奴采纳赵信的建议,派遣使节到汉朝,以友好的言语请求与汉朝和亲。汉武帝命群臣商议对策,有人主张和亲,有人建议利用这一机会使匈奴臣服。丞相长史任敞奏道:“匈奴刚刚被击败,处境困难,应该使它成为我朝属国,到边界请求朝拜。”汉武帝便派任敞出使匈奴,说服匈奴单于臣服汉朝。单于勃然大怒,将任敞扣留,不让他回国。此时,博士官狄山认为答应和亲于国家有利,汉武帝为此向张汤询问,张汤说:“这个愚笨的儒生什么都不懂。”狄山说:“我固然愚笨,但是我是愚忠;像御史大夫张汤,乃是诈忠。”于是汉武帝把脸一沉,说道:“我派你掌管一郡,你能不让匈奴进犯吗?”狄山说:“不能。”汉武帝又说:“管一个县呢?”狄山说:“不能。”汉武帝又说:“管一个要塞呢?”狄山自己忖度,如诘辩下去而无话回答,就将会被交司法官员审判,便答道:“能。”于是汉武帝派狄山去守要塞。过了一个多月,匈奴斩下狄山的人头而去。从此以后,文武百官震恐,没有人敢触犯张汤。
再起用酷吏:该年,汲黯因触犯法律被免职,汉武帝任命定襄太守义纵为右内史,河内太守王温舒为中尉。
先前,甯成担任函谷关都尉时,官吏百姓出入此关的都说:“宁愿碰到正在喂奶的母老虎,也别遇上甯成发怒。”及至义纵被任为南阳太守,途经函谷关,甯成在迎、送时都恭敬地走在旁边。义纵到郡接任后,便调查宁氏一家的罪状,将其满门抄斩,南阳郡的官吏百姓震恐异常,重足而立,不敢迈步。后来义纵改任定襄太守,一到任,就突然封闭了定襄监狱,将狱中轻、重人犯二百余人,及私自入狱探视的犯人有二百余人,一起逮捕,宣判他们犯有“为死罪囚犯私自解脱枷镣”的罪名;当天将这四百余人全部判决处死,从此郡中人人不寒而栗。当时,赵禹、张汤都因严苛而位列九卿,但他们还是以法律为辅治事,而义纵则专门用老鹰捕兽的手段治事。
王温舒开始作广平都尉时, 在郡中挑选了十几名豪勇敢闯的官吏充当爪牙,办好他想办的事的人,尽管此人犯过许多罪,也不处罚;如不能尽心尽力地为他办事,王温舒就根据此人的旧事杀他,甚至灭族。因此,齐国、赵国野外的盗贼都不敢靠近广平,使广平郡的治安良好,有“道不拾遗”的美誉。后调任河内太守,九月到任,命郡中为他准备五十匹传送信件的驿马,然后搜捕郡中豪勇奸猾之徒,相互牵连的有一千余家。王温舒奏请朝廷:罪大的诛杀全族,罪小的本人处死,其家产全部没收以抵往日的赃物。奏章送走不过两三天,就得到朝廷的批准,于是对案件进行判决,致使血流十余里,河内郡的人们对他传送奏章的神速惊骇不已。到十二月底,郡中无人敢出声,无人敢夜间出门,乡村中也听不到因有人偷盗而引起的狗叫声。凡有逃亡的罪犯,王温舒都要派人到邻近的郡县或封国去追缉。恰好春天到了,照例停止行刑,王温舒跺着脚叹道:“唉!如果冬季延长一个月,就够办我的事了。”
汉武帝听说义纵和王温舒的所作所为,认为二人都很有才干, 所以将他们提升为中二千石官。
武帝事鬼神:齐国人少翁,因有召唤鬼神的方术而进见汉武帝,汉武帝宠爱的王夫人死了,少翁施展法术,在夜里召来了鬼魂与王夫人的容貌相同。汉武帝从帷帐遥见到鬼魂,于是汉武帝封少翁为文成将军,给了他很多赏赐,并对他待以客人之礼,以示尊敬。少翁又劝汉武帝兴建甘泉宫,在宫中修高台一座,台上筑屋,屋中画天、地、太一等各种鬼神,设置祭祀用的器具,用以招请天神。一年多以后,少翁的法术越来越不灵,神仙没有降临。于是少翁将写着字的绸缎让牛吞下,然后假装不知,对汉武帝说道:“这只牛肚子里有奇怪的东西。”将牛杀死后查看,取出写字的绸缎,见上面写了些非常古怪的话。然而汉武帝却认出是少翁的笔迹,逼问少翁,果然是伪造的。于是汉武帝将少翁杀死并把此事隐瞒起来。
张骞第二次出使西域:当时,汉朝业已控制了河西走廊、积极进行武帝时对匈奴最大规模的一次战役,张骞第二次出使西域目的是与西域各族加强友好往来。
十八、发行五铢延后世,霍去病英年早逝
汉武帝元狩五年癸亥岁(公元前118年),汉武帝刘彻三十九岁
丞相李蔡因罪自杀:春季,三月甲午(十一日),丞相李蔡被指控盗用汉景帝陵园外空地埋葬家人,其罪该当交付司法官吏审判,李蔡自杀。李蔡是李广堂弟,先前从军对匈奴作战,汉武帝时受封轻车将军、安乐侯。后来任丞相,执政四年,协理汉武帝运武徒民,治吏改币,统筹盐铁,颇有政声。
废止三铢钱,改铸五铢钱:汉武帝初令郡国铸五铢钱,从此开启了汉五铢钱的先河。因此很多百姓私自铸钱,以楚地最为严重。五铢钱是中国钱币史上使用时间最长的货币,也是用重量作为货币单位的钱币,五铢钱大小、轻重适宜,钱型制作美观,五铢钱在中国国五千年的货币发展史上起到了一定的影响。

公元前118年开始铸五铢钱
命汲黯守淮阳:汉武帝因为淮阳郡地处楚地交通要冲,所以召来汲黯,任命为淮阳太守。汲黯伏地辞谢,不肯接受印信,经汉武帝数次下诏强行授予,才接受这一职务。汲黯流着眼泪对汉武帝说:“我自以为老死无用,将填沟渠,再也见不到陛下了,想不到陛下还会收用我。我时常患病,不能胜任一郡的繁重事务,愿意充当中郎之职,出入宫廷,为陛下弥补过失和提醒遗漏之事,这是我的心愿。”汉武帝说道:“你看不起淮阳吗?我很快就会召你回来的。顾念到淮阳的官吏与老百姓不和,我只想借重你的威望,你能够躺在床上处理郡事就行。”
汲黯言张汤事:汲黯辞行以后,拜访大行李息,说道:“我被弃置到地方郡县,不能再参预朝廷议事了。御史大夫张汤,其智谋足以拒绝规劝,狡诈足以掩饰错误,专门说乖巧、奸佞的话,用辞诡辩,不肯为天下正事发言,一心迎合主上的意思。凡是主上所不喜欢的,他就乘机诋毁;凡是主上所喜欢的,他就乘机称赞。他还爱制造事端,玩弄法律条文,心怀奸诈以左右主上的心意,依靠不法官吏来建立自己的威望。你身居九卿高位,如不早加揭露,您恐怕会与张汤一同受到惩处。”李息因惧怕张汤权势,始终未敢开口。及至张汤倒台时,汉武帝将李息一同治罪。
汉武帝给予汲黯诸侯国相的待遇,命其居守淮阳,十年后去世。
汉武帝颁布诏书,命将奸猾不法的官吏和百姓放逐到边疆地区。
夏季,四月乙卯(初二),汉武帝任命太子少傅武强侯庄青翟为丞相。
武帝信神灵:汉武帝在鼎湖宫得了重病,巫师、医生等想尽办法,仍然不愈。游水发根说,上郡有一巫师,生病时有鬼神附体。汉武帝将他召来安置在甘泉宫祭祀,及至发病时,派人问于神灵,神灵言道:“天子不必担心病,待稍有好转后,坚持来甘泉宫与我相会。”于是汉武帝病体稍愈,立即前往甘泉宫。彻底痊愈后,又在专门奉祀神灵的寿宫中摆设酒宴。人们并不能见到神灵,只能听到神灵的声音,与人声一样。神灵忽来忽去,来时肃然有风,居于帷帐之中。汉武帝命人将神灵说的话记录下来,命名为“画法”。神灵所说的话,是世俗之人所能知晓的,毫无特殊之处,只有汉武帝一个人听了心中高兴。此事非常机密,外人并不知晓。
武帝怒内史不理政:当时汉武帝突然起身前往甘泉宫,经过右内史管界,见道路大多毁坏失修,生气地说:“义纵难道认为我再也不能走这条道路了吗!”因而怀恨在心。
张骞出使西域后带回葡萄种子,并引入葡萄酒酿制技术,自此中国便有了葡萄酒。
发明灞桥纸:灞桥纸是世界上最早的植物纤维纸。 灞桥纸是把麻头、破布等原料先用水浸,使它润胀,用斧头切碎,用水洗涤,然后用草木灰水浸透并加以蒸煮,这就使原料中的木素、果胶、色素、油脂等杂质被除去,用清水漂洗后,捣碎,再用水配成悬浮的浆液。这就成了纸浆,用漏水的纸模捞取纸浆,经过脱水、干燥,制成了纸张--灞桥纸。
汉家公主刘细君、刘解忧远嫁西域:乌孙国国王昆莫向汉朝廷求婚,江都(今扬州)王刘建的女儿刘细君与楚王刘戊的孙女刘解忧先后嫁给了乌孙国国王。
汉武帝元狩六年甲子岁(公元前117年),汉武帝刘彻四十岁
冬季,十月,降雨,水未结冰。
加强算缗实行:汉武帝颁布了“缗钱令”后,大力推崇卜式的疏财助国,但老百姓却始终不肯拿出自己的财产帮助国家,于是由杨可主持,对隐瞒财产者进行的告发和惩处大规模地进行。
义纵因罪处死:义纵认为此举骚扰了百姓,命官吏逮捕杨可派出的人员。汉武帝以义纵抗拒圣旨、阻挠告密之事,将其处死。
李敢打卫青被杀:郎中令李敢怨恨大将军卫青使其父李广抱恨而死,将卫青打伤,但卫青却将此事隐瞒起来。不久,李敢随汉武帝到雍地甘泉宫狩猎,被骠骑将军霍去病用箭射死。霍去病当时正受宠信,声势显赫,汉武帝为其隐瞒真相,宣称李敢是被鹿撞死的。
武帝诰策封三子为王:四月乙巳(二十八日),汉武帝在太庙册封皇子刘闳为齐王,刘旦为燕王,刘胥为广陵王,从此开始用颁布“诰策”的形式册封诸王。
私铸钱币诛:自从铸造白金币、五铢钱之后,官吏和百姓因私铸钱币而被处死的有数十万人,至于那些尚未发觉的更是多得无法计算,天下人几乎都在私铸钱币。由于犯此法的人太多了,官府不可能将他们全部诛杀。
派使巡视:六月,汉武帝下诏书派遣博士褚大、徐偃等六人分别到全国各郡和诸侯国视察,举劾各地并吞贫民耕地之人和违法犯罪的郡守、诸侯国丞相及其他地方官吏。
霍去病薨逝:霍去病之父霍仲孺,为河东郡平阳县(今山西临汾市尧都区高堆村)人,初为平阳县小吏,至长安侍奉平阳侯时,与平阳公主侍女卫少儿私通生下霍去病。之后亦回到平阳县后,娶妻生下霍光,也就与卫少儿不再来往。
卫少儿也就从来不曾告诉过霍去病他自己的身世。当霍去病立下不世功勋之后,他终于知道了前因后果。霍去病出征途中路过平阳(山西临汾),在平阳县舍与霍仲孺见面。 向当年抛弃了自己的父亲霍仲孺下跪道:“霍去病早先不知道自己是大人之子,没有尽孝。”霍仲孺愧不敢应,回答说:“老臣得托将军,此天力也。”随后,霍去病为霍仲孺置办田宅奴婢奉养。
元朔六年(前123年),十七岁的霍去病被汉武帝任命为票姚校尉,两次随卫青击匈奴于漠南,功冠全军,受封冠军侯。
十九岁时升任骠骑将军,指挥两次河西之战,歼灭和招降河西匈奴近十万人,俘匈奴祭天金人,直取祁连山。这是华夏政权第一次占领河西走廊,从此丝绸之路得以开辟。漠北之战消灭匈奴左部主力七万余人,封狼居胥。战后加拜大司马,与卫青同掌军政。
元狩六年(前117年)秋九月,霍去病病逝,年仅二十四岁,陪葬于茂陵,谥为冠军景桓侯,汉武帝非常悲痛,为他仿照祁连山形状修了一座坟墓。
唐朝建中三年(782年),礼仪使颜真卿向唐德宗建议,追封古代名将六十四人,并为他们设庙享奠,当中就包括“大司马冠军侯霍去病”。及至宋代宣和五年(1123年 ),宋室依照唐代惯例,为古代名将设庙,七十二位名将中亦包括霍去病。在北宋年间成书的《十七史百将传》中,霍去病亦位列其中。
霍光出道:当初,霍仲孺谢职返回家乡,娶了妻子,生下儿子霍光。霍去病长大后,才得知霍仲孺是自己的父亲,当他作为骠骑将军北击匈奴,经过河东时,特派官吏将霍仲孺接来相见,为他购买了大量田宅奴婢而后离去。及至班师回朝时,又顺便将霍光西行带到长安,保荐为郎官,后逐渐升至奉车都尉、光禄大夫。
大农令颜异被处死:当初,颜异因廉洁正直逐步升到九卿高位。汉武帝和张汤商议要制造“白鹿皮币”时,曾询问颜导的意见,颜异说:“现在藩王和列侯朝贺时的礼物,都是黑色璧玉,价值才数千钱,而用作衬垫的皮币反而价值四十万,本末不相称。”汉武帝听了很不高兴。张汤又与颜异不和,这时有人告发颜异在一件别的事上触犯法令,汉武帝命张汤给颜异定罪。颜异的一位客人议论诏令初下时有不恰当的地方,颜异听到后没有应声,微微撇了一下嘴唇。张汤奏称:“颜异身为九卿,见到诏令有不当之处,不提醒皇上,却在心里加以诽谤,应处死刑。”从此以后,有了“腹诽”的案例,而公卿大臣们大多以阿谀谄媚的办法来保全自己的身家性命。
十九、造承露盘扮长生,勾通西域展汉邦
汉武帝元鼎元年乙丑岁(公元前116年),汉武帝刘彻四十一岁
四月戊寅日(初七)封列侯的有:
封城阳顷王刘延次子刘昌(刘邦庶长子齐悼惠王刘肥→次子城阳景王刘章→城阳共王刘喜→城阳顷王刘延)为麦侯,《汉书 王子侯表》记载刘昌地属琅邪郡,《汉书 地理志 琅邪郡》下无麦县,因此遗址不详。立五年,坐酎金免。刘昌其后世子孙遂以祖上爵号为姓,称为麦姓。
封城阳顷王刘延第三子刘发为钜合侯,地属平原郡,遗址不详。立五年,坐酎金免。
封城阳顷王刘延第四子刘差为昌侯,地属琅邪郡,遗址在今诸城市昌城镇。立五年,坐酎金免。
封城阳顷王刘延第五子刘方为蒉侯,地属不详。立五年,坐酎金免。
封城阳顷王刘延第六子刘泽为虖葭侯,地属不详,立六十二年薨,謚为虖葭康侯。神爵元年,虖葭夷侯刘舞嗣。→虖葭顷侯刘阁→?→虖葭侯刘永,五传,王莽篡位,国绝。
封城阳顷王刘延第七子刘敢为原洛侯,地属琅邪郡,遗址不详。立廿六年,征和三年,坐杀人弃市。
封城阳顷王刘延第八子刘昆景为挟术侯,地属琅邪郡。立十六年,天汉元年薨,亡后。
封城阳顷王刘延第九子刘霸为挟侯,地属不详。立三十五年薨,谥为挟厘侯。始元五年,挟夷侯刘戚嗣,立廿一年薨。神爵元年挟节侯刘贤嗣。→挟顷侯刘思→挟孝侯刘众,五传,无后,国绝。
封城阳顷王刘延第十子刘让为朸侯,地属平原郡。薨后,谥为朸节侯。朸侯刘兴嗣,为人所杀。
封城阳顷王刘延第十一子刘光为文城侯,地属东海郡。立五年,坐酎金免。
封城阳顷王刘延第十二子刘云为挍(师古曰:挍音效)靖侯,地属不详。立五年,坐酎金免。
封城阳顷王刘延第十三子刘余为庸侯,地属琅邪郡。遗址不祥,有罪死。
封城阳顷王刘延第十四子刘寿为翟侯,地属东海郡。立五年,坐酎金免。
封城阳顷王刘延第十五子刘应为鱣侯,地属襄贲郡。立五年,坐酎金免。
封城阳顷王刘延第十六子刘强为彭侯,地属东海郡。立五年,坐酎金免。
封城阳顷王刘延第十七子刘息为瓡(师古曰:瓡音孤)侯,地属不详。立五十五年薨,元康四年,瓡质侯刘守嗣,立七年薨,情况未详。
封城阳顷王刘延第十八子刘禹为虚水侯,地属琅邪郡。立三十八年薨,谥为虚水康侯。地节元年,虚水息侯刘爵嗣,在位七年薨。五凤四年,虚水侯刘敞嗣,王奔篡位,国绝。
封城阳顷王刘延第十九子刘类为东淮侯,地属北海郡。立五年,坐酎金免。
封城阳顷王刘延第二十子刘贤为拘侯,《汉书 王子侯表》记载地属千乘郡。立五年,坐酎金免。
封城阳顷王刘延第二十一子刘不疑为淯侯,《汉书 王子侯表》记载地属东海郡。立五年,坐酎金免。
夏季,五月,大赦天下。
济东王刘彭离被贬:济东王刘彭离(汉文帝刘恒次子梁孝王刘武,其第三子刘彭离为济东王)骄横凶悍,常在黄昏时率领家奴和亡命少年数十人抢劫杀人,夺取财物,并以此为嗜好,被他杀害的人,已发现的就有一百多个,因此他被废除王爵、封国,贬逐到上庸。
七月辛卯日封列侯的有:
封菑川靖王刘建之次子刘何(刘邦庶长子齐悼惠王刘肥→第十子菑川懿王刘志→菑川靖王刘建)为陆侯,薨后谥为陆元侯,子陆原侯刘贾嗣,之后有子陆侯刘延寿嗣,五凤三年,坐知女妹夫亡命笞二百,首匿罪,免。
封菑川靖王刘建之第三子刘国为广饶侯,在位五十年薨,谥为广饶康侯。地节三年,广饶共侯刘坊嗣,立十四年薨。甘露元年,广饶侯刘麟嗣,王莽篡位,绝。
封菑川靖王刘建之第四子刘成为缾侯,在位五十四年薨,谥为缾敬侯。地节二年,缾顷侯刘龙嗣,立五十年薨。缾原侯刘融嗣,之后缾侯刘闵嗣,至王莽篡位,绝。
封菑川靖王刘建之第五子刘毋害为俞闾侯,在位四十四年薨,谥为俞闾炀侯。地节三年,俞闾原侯刘况嗣,立十年薨。五凤元年,俞闾侯刘暽嗣,立十二年,初元三年薨,亡后。
七月乙酉日封列侯的有:
封广川缪王刘齐之第三子刘光(汉孝景帝刘启第十一子广川惠王刘越,传位长子广川缪王刘齐)为甘井侯,在位廿五年,征和二年,坐杀人弃市。
封广川缪王刘齐之第四子刘圣为襄隄侯,在位五十年,地节四年,坐奉酎金斤两少四两,免爵。元始二年,刘圣之子刘伦以曾祖广川惠王曾孙为广德王。
先零羌人封养牢俎与匈奴暗地里勾通,合兵十万余人围攻抱罕,李息与郎中令徐自为领兵十万将其讨平。平息后,汉朝廷在抱罕首次设置护羌校尉,派李息持节符领兵镇守。
第六代楚襄王刘注薨逝,刘注的陵墓是著名的位于徐州市九里区龟山西麓龟山汉墓,龟山汉墓的墓东西全长83米,南北最宽处达33米,总面积760余平方米,容积达2600多立方米,几乎将整个山体掏空。南为刘注墓,北为刘注的夫人墓,两墓均为横穴崖洞式。
第一代安成侯刘苍薨逝:长沙定王刘发(汉景帝刘启第六子)的次子刘苍,于汉武帝元光六年壬子岁(前129年)七月乙巳(二十日)被封为安成侯,属豫章郡,居今江西安福县,至汉武帝元鼎元年乙丑岁(前116年)薨逝,在位十三年,谥为安成思侯,其子刘自当袭位,安成侯传位为:1安成思侯刘苍→2安成节侯刘自当→2安成侯刘寿光,至汉宣帝五凤二年乙丑岁(前56年),坐与姊乱,下狱病死。
汉武帝元鼎二年丙寅岁(公元前115年),汉武帝刘彻四十二岁
冬季,十一月,张汤因有罪而自杀。
酷吏张汤的荒唐事:当初,御史中丞李文与张汤不和。张汤所赏识的官吏鲁谒居暗中唆使人上书汉武帝,告发李文有奸恶之事。汉武帝交张汤处理,张汤将李文判罪处死。张汤明知是鲁谒居所为,但当汉武帝问到:“告发的事是从哪里引起的呢?”张汤假装吃惊道:“这大概是李文的故人对他不满而引起的。”后来鲁谒居生病,张汤亲自给他按摩脚。赵王刘彭祖(景帝刘启第七子)一向怨恨张汤,听说此事后,上书汉武帝告发说:“张汤身为大臣,竟给一个小吏按摩脚,我怀疑他们有大阴谋。”汉武帝将此事交给廷尉处理。鲁谒居病死了,此事又牵连到鲁谒居的弟弟,被囚禁在导官看守所。张汤也因审问别的囚犯到了导官,见到鲁谒居的弟弟,打算暗中救助,表面上却装作不理会。鲁谒居的弟弟不知张汤心意,怨恨张汤,便让人上书朝廷,揭发张汤与鲁谒居同谋告发李文。汉武帝将此事交给减宣处理,减宣与张汤结怨,及至抓住此事,便穷追到底,但一时还没有结案奏报。就在此时,汉文帝陵园中所埋钱币被人盗挖,丞相庄青翟上朝,与张汤约定一同向汉武帝请罪,可到了汉武帝面前,张汤却独自不谢罪。汉武帝命张汤负责审理庄青翟在此事中的责任,张汤企图给庄青翟加上“丞相已知故纵”的罪名,庄青翟非常害怕。丞相长史朱买臣、王朝、边通以前都曾作过九卿或二千石官,做官都比张汤早。张汤曾几次代行丞相职权,知道这三位长史一向尊贵,就故意欺凌折辱他们,将他们看作低级小吏一般,所以三位长史都对张汤心怀怨恨,想置张汤于死地。于是,他们与庄青翟商议,派官吏逮捕审讯商人田信等,然后散布说:“张汤向皇上奏请政事,田信每每事先知道,囤积居奇赚了大钱,再分给张汤。”消息传到汉武帝耳中,便问张汤:“我做的事,商人每每事先知道,多屯积货物,好像有人将我的计划告诉了他们。”张汤不谢罪,又作吃惊的样子说:“很可能有这回事。”减宣也将调查鲁谒居一事的结果奏闻。因此,汉武帝认为张汤心怀奸诈且当面欺瞒,派赵禹严厉谴责张汤,张汤只得上书向汉武帝谢罪,并指控:“陷害我的,是三名丞相长史。”然后自杀而死。张汤死后,所留家产价值不过五百金。张汤的兄弟子侄想要厚葬他,其母说:“张汤身为天子重臣,竟被污言秽语中伤而死,何必要厚葬呢!”便将张汤放在牛车上运到墓地,只有一口棺材,并无外椁。汉武帝听说后,就将三名丞相长史全部处死。十二月壬辰(二十五日),丞相庄青翟被逮捕下狱,自杀。
造承露盘扮长生:春季,汉武帝修筑柏梁台,在台上造了一个承露盘,高二十丈,大小要七人合抱,用铜制成。上面装有神仙手掌,用来承接露水,再拌上玉的粉末喝下去,据说可以长生不老。从此,宫室的修建,一天比一天兴盛。
二月,汉武帝任命太子太傅赵周为丞相。
三月辛亥日(十五日),汉武帝任命太子太傅石庆为御史大夫。
天降大雪。
夏季,大水成灾,关东地区饿死的人数以千计。
置均输官互通有无:这一年,孔仅作了大农令,桑弘羊作了大农中丞,逐渐在郡、国设置均输官,负责调节各地物资,互通有无。行均输法使汉政府获得巨额丰厚利润,不仅满足了连年对边境用兵和防御的需要,也供应了武帝不断封禅、巡幸和赏赐的费用,对西汉国家财政收入的增加起了一定作用。
私铸钱币减少:白金币价值逐渐下降,民间不愿使用,终于废弃。于是,汉武帝下令,各郡、国一律不许铸钱,专由朝廷上林三官负责铸钱,全国各地不是三官钱不得使用。民间私铸钱币的,因为成本太高,无利可图,所以日益减少。计算费用,收支不能相当,只有手艺高强的人或大奸之徒才私自铸钱。
张骞议将乌孙东迁藩汉:浑邪王归降汉朝以后,汉军将匈奴势力驱逐到大沙漠以北,自盐泽以东,不见匈奴踪迹,前往西域的道路可以通行。于是张骞建议说:“乌孙王昆莫本来是匈奴的藩属,后来兵力渐强,不肯再事奉匈奴,匈奴派兵征服,未能取胜,于是远去。如今匈奴单于刚刚受到我朝的沉重打击,而过去的浑邪王辖地又空旷无人,蛮夷之族的习俗依恋故地,又贪图我朝的财物,如果现在我们用丰厚的礼物拉拢乌孙,招他们东迁,到过去的浑邪王辖地居住,与我朝结为兄弟之国,他们势将听从我朝的调遣,听从了就等于断了匈奴的右臂一般。与乌孙结盟之后,其西面的大夏等国也都能招来成为我朝的藩属。”汉武帝认为有理,便任命张骞为中郎将,率领三百人,每人马二匹,以及数以万计的牛羊和价值数千万钱的黄金缯帛,又任命多人为手持天子符节的副使,沿途如有通往别国的道路,既派一副使前往。
西域诸国派使探汉:张骞到达乌孙之后,乌孙王昆莫接见了他,但态度十分傲慢,礼数不周。张骞转达汉武帝的谕旨说:“如果乌孙能够向东返回故土居住,那么我大汉将把公主许配给国王为夫人,两国结为兄弟之邦,共同抗拒匈奴,则匈奴不能不破败。”然而,乌孙自己因距汉朝太远,不知汉朝是大是小,且长期以来一直是匈奴的藩属,与匈奴相距又近,朝中大臣全都畏惧匈奴,不愿东迁。张骞在乌孙呆了很久,一直得不到明确的答覆,便向大宛、康居、大月氏、大夏、安息、身毒、于阗及附近各国分别派出副使进行联络。乌孙派翻译、向导送张骞回国,又派数十人、马数十匹随张骞到汉朝报聘答谢,乘机让他们了解汉朝的大小强弱。本年,张骞回到长安,汉武帝任命他为大行。一年多以后,张骞所派出使大夏等国的副使大部分都与该国使臣一同回来,这样,西域各国就开始与汉朝联系往来了。
匈奴向西域收税情况:西域地区共有三十六个国家,南北为大山,中部有河流,东西长六千余里,南北宽千余里,东部与汉朝的玉门、阳关相连接,西部直到葱岭。中部河流有两个源头,一出于葱岭,一出于于阗,合流后注入盐泽。盐泽离玉门、阳关三百余里。从玉门、阳关前往西域有两条道路:从鄯善沿南山北麓前行,顺着河流向西到莎车,是南道;从南道向西越过葱岭,就到了大月氏、安息。从车师前王廷顺着北山沿河流西行到疏勒,是北道;从北道向西越过葱岭,就到了大宛、康居、奄蔡。以前,西域各国都受匈奴统治。匈奴西部的日逐王设置僮仆都尉统辖西域各国,常驻于焉耆、危须、尉黎一带,向西域各国征收赋税,掠取各国的财富。
汉置酒泉、武威二郡:既然乌孙王不肯东还,汉朝便在匈奴浑邪王故地设置酒泉郡(郡治禄福,今酒泉),逐渐从内地迁徙百姓来充实这一地区。在休屠王故地置武威郡(郡治武威,今民勤东北),用以隔绝匈奴与羌人部落的联络通道。
常派使团出使外国:汉武帝得到大宛出的汗血马,非常喜爱,命名为“天马”,去大宛搜求的使者在路上接连不断。汉朝出使外国的各个使团,大的一行数百人,小的一百多人,所带礼品等物与张骞出使时大致相当,以后随着对西域情况的日益熟悉,使团人员及携带之物也逐渐减少。大约在一年之中,汉朝派往西域各国的使者,多时十余批,少时五六批;其中路远的要八九年,较近的也要数年才能回来。
汉武帝开始推行募兵制:西汉募兵制其军制继承秦朝而再发展。军事体制保持了秦朝高度集中和统一的特点。以“中朝”驭“外朝”,削弱王国诸侯,加强对军权控制;在频繁用兵过程中,军队结构、兵员征集等不断变化,骑兵上升为重要兵种。
汉行马政:马政是对于官用马匹的采办、牧养、管理、使用等方面所实施的行政管理制度。马政是古代兵制、邮驿制度、财赋制度的重要组成部分。马政对厩马食粟有统一的规定:各有分工,相互配合。
南越哀王赵兴即位:南越国第四代南越王赵兴(南越明王赵婴齐次子),继承南越国的王位时年纪尚幼,无法控制到曾为三朝丞相的吕嘉,最后在其母樛太后和吕嘉的权力斗争中致使自己被吕嘉所杀,也因此使汉武帝找到出兵南越的借口,并最终致使南越国彻底的被汉武帝所灭。据《史记》记载,赵婴齐是一个性情暴戾,喜欢杀人取乐的暴君。前122年至前115年,在位8年薨,謚为南越明王。
移民宁夏:在汉武帝元狩年间向宁夏平原大规模移民之后,银川平原引黄河灌溉工程初步建成。
二十、凿空西域张骞逝,南越称臣于汉邦
汉武帝元鼎三年丁卯岁(公元前114年),汉武帝刘彻四十三岁
冬季,把函谷关迁到新安。
春季,正月戊子日(二十七日),汉景帝的阳陵园失火。
夏季,四月,天降冰雹。
关东地区十几个郡和封国严重饥馑,出现人吃人的惨景。
常山宪王刘舜薨:刘舜为景帝刘启的第十四子,母王皃姁(皇后王娡亲妹),降生汉景帝五年己丑岁(前152年),王后脩氏,生四子:1刘棁、2刘勃、3刘平(真定顷王)、4刘商(泗水思王)。
汉景帝中元五年(前145年)五月以皇十四子的身份受封为常山王,以《诗经》博士韩婴为王子傅,都城元氏(今河北元氏县殷村镇故城村)。刘舜是汉景帝最宠爱的小儿子,武帝之弟,骄纵怠惰,多有淫乱之事,屡犯法禁,天子常常宽恕赦免他。汉武帝元鼎三年(前114年)薨逝,在位三十二年,享寿三十九岁,谥号常山宪王。常山宪王刘舜坟墓位于鹿泉市高庄村西。
次子刘勃嗣位,却比他父王更为荒淫,在服丧期间,排挤异母长兄刘梲,私奸饮酒,纵马弛街,不尽孝道(指控在刘舜病重时不侍奉父王,守孝时又违反礼仪规定)。由此引起刘梲不满,上诉于武帝。武帝派张骞赴常山都城元氏查证,武帝下诏废常山国,刘勃放逐到房陵,常山王国复为郡,于是五岳全都归入朝廷直接管辖之内。一个多月以后,汉武帝封刘舜的第三子刘平为真定王。一年后封刘商为泗水王。
真定王位传递次序为:1真定顷王刘平→2真定烈王刘偃→3真定孝王刘申→4真定安王刘雍→5真定共王刘普→6真定王刘阳,王莽篡位,贬为公,明年废。
徙封代王刘义为清河王:汉文帝刘恒第三子代孝王刘参→代恭王刘登→代王刘义,元光三年(前132年),刘义嗣位为代王,在代王位十九年,武帝元鼎三年(前114年),徙封代王刘义为清河王,在位三十八年薨,謚为清河刚王,子清河顷王刘阳嗣。
匈奴伊稚斜单于薨逝:伊稚斜单于是匈奴军臣单于的弟弟,军臣单于死后,伊稚斜单于打败了王位继承人、军臣单于的儿子于单,夺取了王位,后来于单向汉朝投降。伊稚斜单于生三子:乌维单于、呴犁湖单于及且鞮侯单于。乌维单于乃伊稚斜单于长子,汉元鼎三年即位,在位时间十年后逝世。
张骞逝世:张骞(前195年-前114年),字子文,中国汉代旅行家,外交家,与卓越的探险家,对丝绸之路的开拓有重大的贡献,张骞是西汉时期外交家。汉中成固(今陕西城固)人。汉武帝建元元年(前140年)为郎。在偏于封闭自保的传统社会,张骞的出使,在民族交流史上开辟了新纪元,被誉为“凿空”的行动。西域诸国从此呈现在中原人的视野中,东西方的商人们纷纷沿着张骞探出的道路往来贸易,成就了著名的“丝绸之路”。
汉武帝元鼎四年戊辰岁(公元前113年),汉武帝刘彻四十四岁
汉武帝祭祀天地神明:冬季,十月,汉武帝巡幸至雍,在五祭坛举行祭祀典礼。汉武帝颁布诏书说:“如今敬奉天帝,朕亲自祭祀,却未祭祀地神,于礼不合,着令主管官员研究办理!”主管官员建议,在水泽中圆形丘台上建立后土祠,以祭祀土地神。汉武帝于是自夏阳向东巡幸至汾阴。这是汉武帝第一次出巡各郡、国。河东郡守没想到皇上会突然驾到,一切供应都准备不及,惶恐自杀。十一月甲子(初八),在汾阴丘陵上建立后土祠,汉武帝亲自祭拜,与祭祀天帝之礼相同。祭拜结束后,汉武帝巡幸至荥阳,启程还京,到了洛阳,封周朝王室后裔姬嘉为周子南君。
春季,二月,第一代中山王刘胜薨逝:刘胜(前165年-前113年),汉景帝刘启之第九子,汉武帝刘彻(第十子)异母兄,母为贾夫人。
景帝前元三年(前154年),以皇子受封为中山王,国都卢奴(在今河北定州市区)。及汉武即位,大臣们鉴于吴楚七国之乱的教训,对诸侯王进行百般挑剔,动不动就上告诸侯王的过失。刘胜便把官吏侵夺欺凌诸侯王之事,全部奏报汉武帝,汉武帝就增加诸侯的礼遇,废止官吏检举诸侯王之事,对诸侯王施行优侍亲属的恩惠。刘胜认为诸侯王应当日听音乐,玩赏歌舞美女。元鼎四年(前113年),刘胜薨逝,终年五十三岁,在中山王位共四十二年,谥为中山靖王,与妻窦绾合葬于保定市满城区陵山之上---满城汉墓。
中山藩王国共传六世:1中山靖王刘胜→2中山哀王刘昌→3中山康王刘昆侈→4中山顷王刘辅→5中山宪王刘福→6中山怀王刘修,中山藩国立国百年,五凤四年(前54年)刘修薨,无子,中山王国除。
配窦绾、欧阳氏、易氏,共生廿一子:1昌(中山哀王)、2忠(广望节侯)、3朝平(将梁侯)、4未央(薪馆侯)、5贞(陆城亭侯)、6嘉(薪处侯)、7义(陆地侯)、8光(临乐敦侯)、9章(东野戴侯)、10喜(高平侯)、11颇(广川侯)、12将夜(乘丘节侯)、13破胡(高丘哀侯)、14盖(柳宿夷侯)、15誏(让)(戎丘侯)、16修(樊舆节侯)、17万岁(曲城侯)、18传富(安敦于侯)、 19应(安险侯)、20恢(安道侯)、21屈氂(澎侯)。

中山藩王国位置图
方士栾大得宠:乐成侯丁义向汉武帝推荐方士栾大,说栾大与文成将军少翁同出一个师门。汉武帝正后悔不该杀死少翁,所以见到栾大后非常高兴。栾大原来侍奉胶东康王刘寄,善于说好听的话,富于智谋,敢说大话,从不犹疑。栾大对汉武帝说:“我常常往来于大海之中,见过安期生、羡门等神仙,只因认为我地位微贱,所以他们不信任我;又认为康王不过是一位诸侯,没有资格得到长生不老的秘方。我师父说:‘黄金可以炼成,黄河决口可以堵塞,长生不老之药可以得到,神仙可以招致。’但我怕步少翁的后尘,如果那样,则所有的方士都将捂着嘴不敢说话,谁还敢谈长生不老之方呢!”汉武帝说道:“少翁不过吃了马肝而死的。你要真能得到长生不老之方,我会吝惜什么呢!”栾大说:“我老师对别人无所求,都是别人求他。陛下如一定要将他请来,就应尊崇他的使者,让他的使者成为陛下的亲近的下属,以待客的礼节对待,这样才能让他将陛下的请求转达给神仙。”于是汉武帝让栾大试验小法术。栾大让旗帜相斗,旗帜果然相互撞击。此时,汉武帝正在忧虑黄河决口和黄金无法炼成,便封栾大为五利将军,后又封其为天士将军、地士将军、大通将军。
夏季,四月,乙巳(二十一日),汉武帝封栾大为乐通侯,食邑二千户,赐给上等府第以及僮仆一千人,并把自己用不着的车马、帷帐、器物等赏给栾大以充家用,又将亲生女儿卫长公主嫁给栾大为妻,送黄金十万斤。汉武帝还亲自到栾大家中看望,派去询问栾大家中供应情况的使者在路上络绎不绝。汉武帝姑妈窦太主、丞相、将军及以下的人,都到栾大家中设摆酒宴,赠送礼品。汉武帝又刻了一枚“天道将军”的玉印,命使者身穿用羽毛织成的衣服,于夜晚站在白茅上面;栾大也身穿羽衣,站在白茅上面接受玉印,表示他不是汉武帝的臣属。栾大自见到汉武帝后,数月之中,佩带六枚印信,其显贵使天下为之震动。于是,沿海一带燕、齐等地的人们无不振奋地握住手腕,自称有长生不老的秘方、能通神仙。
六月,汾阴一位名叫锦的巫师,在魏后土祠旁边得到一个大鼎,河东太守将此事奏报朝廷。汉武帝派人核查,证实巫师得鼎并无欺诈,便以礼祭祀,将此鼎迎接到甘泉宫。皇上带着鼎同行,呈献给宗庙和皇天上帝,保存在甘泉宫中。文武百官都向汉武帝祝贺。
秋季,刘商泗水藩王国始封:汉武帝封常山宪王刘舜(景帝刘启第十四子)的第四子刘商为泗水王。
泗水王位传递次序为:1泗水思王刘商→2泗水哀王刘安世→3泗水戴王刘贺→4泗水勤王刘综→5泗水戾王刘骏→6泗水王刘靖,王莽篡位,贬为公,明年废。
当初,条侯周亚夫作丞相时,赵禹为丞相史,相府中人都称道赵禹的廉洁公平,可是周亚夫不重用他,周亚夫说:“我非常了解赵禹的公平,但他执法严苛,不可以在丞相府掌权。”及至赵禹作了少府,执法比其他九卿都严苛峻急。到赵禹晚年,其他官员都以严刑峻法为务,赵禹却一改名声,号称宽厚平和。
中尉尹齐平素以敢于杀人闻名于世,及至他作了中尉,官吏和百姓越发凋敝。这一年,尹齐因被指控不能胜任其职而获罪。汉武帝又任命王温舒为中尉,越禹为廷尉。四年后,赵禹因年纪太老,被贬为燕国丞相。
这一时期,用法严酷成为整个官场的风尚,只有左内史宽,鼓励农业生产,放宽刑罚,处理诉讼纠纷,争取人心。他选择心地忠厚的人加以任用,与下级推心置腹,不求名声,受到官吏和百姓的衷心爱戴。征收赋税时,调节缓急,借给百姓钱物,因此租税常常收不上来。后来国家有重大军事行动,宽因税收不足,政绩最差,应该免职。当地老百姓听说宽会被罢免,都唯恐失去这样一位好官,于是富室大家用牛车,穷家小户用担挑,络绎不绝地将租税送到官府,宽征税的成绩一跃成为最好,汉武帝也因此对宽越发另眼相看。
南越称臣汉邦:当初,南越王赵胡派其子赵婴齐入宫为汉武帝充当侍卫,赵婴齐在长安娶邯郸女子樛氏为妻,生一子,取名赵兴。赵胡死后,赵婴齐断承王位,隐藏其先祖南越武帝赵佗的印玺,上书朝廷,请求立樛氏为王后,赵兴为世子。朝廷多次派遣使臣,提醒赵婴齐入京朝觐。赵婴齐愿自操生杀予夺大权,随心所欲,害怕一旦入朝,朝廷会用法令像约束内地诸侯一样约束他,所以坚决称病,没有到长安朝见。赵婴齐死后,谥号称明王。太子赵兴即王位,其母樛氏为王太后。
樛氏在没有成为赵婴齐的姬妾之前,曾与霸陵人安国少季有私情。这年,汉武帝派安国少季至南越国,告谕赵兴和他的母亲入京朝觐,同于内地诸侯;又派能言善辩的谏大夫终军等宣告朝廷的谕旨,勇士魏臣等帮助他们做决定;并命卫尉路博多率兵屯驻桂阳等待使臣。由于南越王年纪还小,王太后樛氏又是汉朝人,安国少季到南越国后,又与氏私通,国中之人颇有耳闻,所以多数人都不拥护樛氏。樛氏害怕发生变乱,也想倚靠朝廷的威势,多次劝赵兴和南越国群臣请求归属朝廷,于是便借这次朝廷使臣前来的机会,上书请求比照内地诸侯,每三年朝觐一次,解除边界关卡。于是汉武帝批准所请,赐南越国丞相吕嘉银质印信,内史、中尉、太傅等也都由朝廷赐给印信,其他官职允许南越王自行安排。废除南越国原有的脸上刺字和割鼻子的刑罚,使用汉朝法律,比照内地诸侯。所派使臣全部留在南越国,对该地区进行镇压和安抚。
汉武帝巡幸至雍,将要举行祭天仪式,有人建议说:“五帝为泰一神的助手,应建泰一庙,由皇上亲自祭祀。”汉武帝迟疑未决。齐国人公孙卿说道:“今年得到宝鼎,冬季十一月初一清晨为冬至,与黄帝时一样。”公孙卿有简牍,上面说:“黄帝得到宝鼎,该年十一月初一清晨为冬至,总共过了三百八十年,黄帝成仙升天。”公孙卿将简牍上的话通过汉武帝宠幸的人奏上,汉武帝非常高兴,召公孙卿前来询问,公孙卿回答说:“此书是申公给我的,申公说:‘汉朝兴盛还会与黄帝时一样,汉朝的圣人,是高祖皇帝的孙子至曾孙。宝鼎的出现,正好与神意相通,黄帝在祭祀神灵的“明庭”迎接万种神灵,“明庭”就是甘泉宫。黄帝在首山开采铜矿,在荆山下铸造宝鼎。宝鼎铸成之后,天上有一条龙将龙须垂下来接引黄帝,于是,黄帝骑上龙背,和群臣及后宫妃嫔七十余人一起登天成了神仙。’”于是汉武帝说:“唉!要真的能跟黄帝一样,我看待离开妻子儿女,就象抛弃拖鞋罢了!”于是任命公孙卿为郎官,派他到东方,在太室山等候天神降临。
二十一、南越丞相谋反诛,修路宫观候神仙
汉武帝元鼎五年己巳岁(公元前112年),汉武帝刘彻四十五岁
冬季,十月,汉武帝在雍地五祭坛祭祀,然后越过陇坻,西行登上崆峒山。陇西郡守因汉武帝来得突然,无法供应皇上随从官员的饭食,感到惶恐,自杀而死。于是汉武帝北出萧关,率数万骑兵至新秦中行猎,以整饬边疆军队,然后回京。汉武帝见新秦中一带有的地区千里之中竟没有设置亭障,便将北地太守及以下有关官员处死。汉武帝再次驾临甘泉,并在此修建泰一祭坛,所用祭祀器具仿照雍地五祭坛中所用而有所增添。又建五帝祭坛环绕于泰一祭坛下方四周,祭祀群神的随从和北斗星。
十一月辛巳朔(初一),冬至,黎明,汉武帝就开始祭拜泰一天神。早晨面对东方,向太阳作揖致敬;晚上面对西南,向月亮作揖致敬。祭祀时,烈火满坛,坛旁放置烹制祭品的饮具。主管官员宣称:“祭坛上空有光。”又宣称:“白天有一股黄气升到空中。”太史令司马谈、祭祀官宽舒等建议,天子每三年祭天一次,汉武帝下诏表示同意。
南越丞相吕嘉反:南越王赵兴、王太后樛氏置办行装和重礼,准备入京朝觐。南越国丞相吕嘉年事已高,历任三代国王的丞相,其家族成员在南越国担任重要官职的有七十余人,男子都娶了国王的女儿,女子都嫁给国王的子弟或王族成员,与苍梧秦王也有姻亲关系。吕嘉在南越国的地位十分重要,比南越王更得人心。南越王上书汉朝请求归附,吕嘉曾多次谏阻,但南越王不听,吕嘉便生出离叛之心,几次推说有病,不肯与汉使相见。汉使对吕嘉都很注意,但因其势力强大,未能铲除。南越王和王太后也害怕吕嘉先行发难,想利用汉使的权力杀死吕嘉等人,于是设摆酒宴,款待汉使,大臣都来陪坐饮酒。吕嘉的弟弟为南越国大将,率兵在宫外警戒。敬酒时,王太后对吕嘉说:“南越国内附汉朝,于国家有利,而丞相你嫌这样做不便,为什么呢?”想以此来激怒汉使。汉使犹豫不决,相互观望,于是谁也没敢发动。吕嘉见气氛不对,马上起身退席。王太后大怒,想用矛刺死吕嘉,被南越王阻止。吕嘉便离开王宫,在其弟士兵簇拥下回到相府。他从此推说有病,不肯见南越王和汉使。暗中与大臣密谋造反。南越王一向无意杀吕嘉,吕嘉知道这一点,所以拖延数月,未曾发动。
汉武帝听说吕嘉不肯听命,而南越王、王太后又势孤力弱,不能控制,所派使臣怯懦无决断;又认为既然南越王、王太后已肯于归附,只有吕嘉从中捣乱,用不着举兵,想派庄参率兵二千前往南越国。庄参奏道:“要是以友好的目的前往,几个人就够了;如果是以武力去胁迫,二千人是不够用的。”推辞说不能去,汉武帝将庄参免职。郏县壮士、曾任济北国承相的韩千秋自告奋勇说:“一个小小的南越国,又有其国王和王太后的回应,只丞相吕嘉一人捣乱,给我三百勇士,必能斩杀吕嘉回报。”于是汉武帝派韩千秋和南越王太后的弟弟乐率兵二千前往。汉军进入南越国境,吕嘉等便反叛,号令全国说:“国王年轻;王太后本是汉朝人,又与汉使淫乱,一心想归附汉朝,将先王的宝器全都献给汉天子来讨好;还想带去大批随从之人,到达长安后卖为奴隶,只顾自己眼前利益,却不顾赵氏的江山社稷,没有为子孙万代着想的意思。”吕嘉与其弟率兵攻杀了南越王赵兴、王太后氏及汉朝使臣,派人告知苍梧秦王及各郡县,立南越明王赵婴齐大儿子赵越的南越妻子所生的儿子术阳侯赵建德为王。韩千秋率兵进入南越国后,攻破了几座小城。后南越人开辟直道,提供饭食,在距其都城番禺约四十里的地方将韩千秋所部汉军歼灭,然后派人把汉使的符节用函封好,放到边塞上,以动听的诳骗言辞谢罪,同时派兵加强边界要隘的镇守。
春三月壬午(初四),汉武帝听说南越国造反,说道:“韩千秋虽然没能建功,但也是军队里最勇敢的先锋。”封其子韩延年为成安侯;乐的姐姐是南越王太后,首先表示愿意归附汉朝,封乐的儿子广德为龙亢侯。
夏季,四月,大赦天下。丁丑晦(三十日),出现日食。
秋季,汉武帝派伏波将军路博多从桂阳沿湟水进发;楼船将军杨仆自豫章沿浈水进发;南越降将名叫严的归义侯被任命为戈船将军,率兵从零陵沿离水进发;名为甲的南越降将被任命为下濑将军,率兵进攻苍梧。各路军卒都由囚犯组成,并调集江、淮以南地区水军十万人。南越降将名叫遗的驰义侯也率领巴、蜀地区的囚犯,又征调夜郎国军队,沿柯江南下,与各路部队在番禺会师。
酎金夺爵事件:齐国丞相卜式上书朝廷,请求汉武帝批准他父子和齐国熟习舰船的人前往南越效死。为此,汉武帝颁布诏书,表扬卜式,封卜式为关内侯,赏金六十斤、土地十顷,并宣告全国,然而全国却无人回应。当时列侯数以百计,没有一个人要求从军打南越。正好举行酎祭活动,天下列侯奉命进献黄金助祭。少府检查所献黄金,凡重量不足或成色不好的,皇上命令一律以“不敬”罪加以参劾。结果,因此而被革去爵位的,有一百零六人。
酎金夺爵是汉武帝采取的一项打击王侯势力的措施,以诸侯王所献助祭的“酎金”成色不好或斤两不足为借口而夺爵,被夺爵者达106人,占当时列侯的半数。通过这些措施,进一步加强了中央集权,基本上结束了汉初以来诸侯王割据的局面。汉武帝元封六年(前105年)、征和二年(前91年)以及宣帝地节四年(前66年)、五凤四年(前54年),亦发生过小规模的酎金夺爵事件。
七月辛巳(初五),丞相赵周也被指控“明知列侯所献黄金重量不足,却纵容包庇”,被逮捕下狱,赵周自杀。
七月丙申(二十日),汉武帝任命御史大夫石庆为丞相,封牧丘侯。当时,国家多事,桑弘羊等人谋取财利,王温舒等人推行严刑峻法,而宽等人则大力推崇儒家经典,他们都位列九卿,相继掌握朝政大权,国家大事不向丞相汇报,也不由丞相决定,丞相石庆只是敦厚、谨慎而已。
栾大被诛:五利将军栾大整装出发,东行入海寻找他的神仙老师。可后来没敢入海,而到太山去祭祀。汉武帝派人跟踪核查,确实未见神仙踪影,栾大回来后却妄称见到了他的老师。栾大的方术已经用尽,多不灵验,汉武帝便以“诈骗欺罔”之罪将栾大判处腰斩。推荐栾大的乐成侯丁义也被当众斩首。
西羌部族十万人反叛朝廷,与匈奴互通使者,进攻故安,包围罕。匈奴侵入五原,杀死五原太守。
汉武帝元鼎六年庚午岁(公元前111年),汉武帝刘彻四十六岁
冬季,发兵十万人,派将军李息、郎中令徐自为征讨西羌,平定了西羌部族的叛乱。
平定南越:楼船将军杨仆率兵进入南越国,首先攻陷寻,击破石门,挫败南越军的前锋,然后率部下数万人等待伏波将军路博多到来一同前进。杨仆为前导,到达南越国都番禺。南越王赵建德、丞相吕嘉等据城垣坚守。杨仆屯兵城东南面,路博多屯兵城西北面。黄昏时,杨仆军攻破南越军,放火烧城。路博多则设下营垒,派人招揽投降官兵,赏给印信、绶带,再命他们去招降同伴。杨仆军猛烈进攻,火烧敌军,南越军被驱赶到路博多营中。黎明时,城中南越人全部投降。赵建德、吕嘉已于半夜逃到海上,路博多派人追击。校尉司马苏弘生擒赵建德,原南越国郎官都稽活捉吕嘉。戈船将军、下濑将军的部队及驰义侯率领的夜郎军尚未赶到,南越国已被剿平。汉朝于是在南越旧地设位南海、苍梧、郁林、合浦、交趾、九真、日南、珠崖、儋耳九郡。大军返回后,汉武帝加封路博多食邑,封杨仆为将梁侯,苏弘为海常侯,都稽为临蔡侯;南越降将原苍梧王赵光等四人也都被封为列侯。
修路宫观候神仙:公孙卿在河南等候神仙降临,声称在缑氏城上看到了神仙脚印。春季,汉武帝亲自来到缑氏城观看神仙脚印,问公孙卿说:“你不是想效法少翁、栾大吧?”公孙卿说:“神仙无求于人间君主,而人间君主有求于他,如果求神之道不宽裕,神仙就不会来。说到神仙之事,似乎很遥远荒诞,但积够了岁月,神仙就可请到。”汉武帝相信了他的话。于是,各郡、国都扩建道路,修缮宫观和名山的神祠,希望有神仙驾临。
为感谢神仙保佑征服南越,祭祀泰一神和后土神,并开始使用以音乐伴奏的舞蹈。
驰义侯征调南夷各部族的军队,想让他们去征讨南越国时,且兰族首领害怕率军远离后相邻部族会乘机掳掠本族的老弱,于是率领部众背叛汉朝,杀死汉朝使臣和犍为太守。汉潮便征调应去攻打南越的由巴、蜀罪犯组成的八校尉部队,派中郎将郭昌、卫广率领他们攻击南越,诛杀且兰及邛都、都等部族首领,平定了南夷叛乱,并设置柯郡。夜郎国原本依赖南越国,南越国灭亡后,夜郎国君便到长安朝见,汉武帝封夜郎国君为夜郎王。冉等部族都非常害怕,纷纷请求臣属于汉朝,由朝廷设官管理。于是,汉朝在邛都设越郡,在都设沈黎郡,在冉设汶山郡,在广汉西部的白马设武都郡。
东越反叛称帝:当初,东越王余善上书朝廷,请求率兵八千随楼船将军杨仆征讨吕嘉。但军队抵达揭阳后,又以海上风狂浪大为借口,停止前进,抱着向两头观望的态度,暗中派使者与南越国联络。及至汉军攻破南越国都番禺,东越军还未到达。杨仆上书朝廷,请求乘胜征讨东越,汉武帝因士卒疲劳,没有批准,令各路将领屯兵豫章、梅岭一带等待命令。余善听说杨仆奏请诛讨东越,又见汉军屯兵边境,于是造反,派兵到汉军通道上进行抵抗,赐将军驺力等“吞汉将军”称号,率兵进入白沙、武林、梅岭地区,杀死汉军三名校尉。当时,汉潮派大农令张成、原山州侯刘齿率兵屯驻当地,他们不敢出击,反退到安全之处,所以都被以怯懦畏敌的罪名处死。余善自称武帝。
出兵攻东越:汉武帝想再派杨仆率兵征东越,因杨仆自恃先前的功劳而骄傲,下诏书责备他说:“你的功劳只是先攻破石门、寻而已,实际上并没有斩将夺旗,有什么值得骄傲的呢!先前攻破番禺城,你捕捉归降的人当俘虏,把死人挖出来冒充是战场斩杀,是一错。使赵建德、吕嘉得到东越的外援,是二错。将士们连年暴露于蛮荒之地,你不念及他们的辛劳,却请求乘坐驿车巡行边塞,乘机回家,怀揣金、银印信,垂下三条绶带,向乡里夸耀,是三错。你眷恋妻妾,误了回营日期,却以道路不好走作借口,是四错。问你蜀郡的刀价,你假装不知道,以欺诈手段冒犯君主,是五错。你接受诏书而不去兰池宫,第二天也不加以解释。如果你的部下,问他话不回答,命令他也不服从,该当何罪?在外怀有这种心肠,天下还有谁会相信你呢?如今东越军队已深入我国边境,你是否能率领部队补救你的过失呢?”杨仆惶恐地表示:“我愿拚死效力以赎罪!”于是,汉武帝派横海将军韩说从句章出发,渡海从东面进击;楼船将军杨仆从武林出发,中尉王温舒从梅岭出发,派已封侯的南越降将为戈船将军、下濑将军,从若邪、白沙出发,进攻东越。
出使西域乱象:博望侯张骞因出使西域而获得尊贵的地位之后,他的部下争相上书朝廷,陈说外国的奇异之事和利害关系,要求出使。汉武帝因西域道路极为遥远,一般人不愿前往,所以听从所请,赐给符节,准许招募官吏百姓,不问出身,为他们治装配备人员后派出,以扩大出使的道路。这些人返回时,不可避免地会出现偷盗礼品财物或违背朝廷旨意的现象。汉武帝因他们熟习出使之事,所以治以重罪,以激怒他们,让他们立功赎罪,再次请求出使。这些人反复出使外国,而对犯法之事看得很轻。使臣的随从官吏和士卒也每每盛赞外国事物,会说的被赐予正使符节,不大会说的就封为副使。因此,很多浮夸而无品行的人都争相效法。这些出使外国的人都是贫家子弟,他们将所带的国家财物据为私有,打算贱卖后私吞利益。西域各国也厌恶每个汉使所说之事轻重不一,估计汉朝军队路远难至,就拒绝为汉使提供食物,给他们制造困难。汉使在缺乏粮食供应的情况下,常常积怨,甚至和各国相互攻击。楼兰、车师两个小国,地处汉朝通往西域的通道上,攻击汉使尤其厉害,匈奴军队也时常阻拦袭击汉使。使臣们争相报告朝廷,说西域各国都有城镇,兵力单弱,容易攻击。于是,汉武帝派浮沮将军公孙驾率骑兵一万五千人从九原出塞二千余里,至浮沮井而还,又派匈河将军赵破奴率骑兵一万余人从令居出塞数千里,至匈河水而还,目的是为了驱逐匈奴,让汉使不受阻拦,但没有遇到一个匈奴人。于是分割武威、酒泉二郡土地,增设张掖、敦煌二郡,迁徙内地民众充实该地。
该年,齐相卜式升任御史大夫。卜式到任后,言道:“各郡、国对盐铁由官府专营多感不便,官府专营的盐铁产品质次价高,有时还强迫百姓购买,船只也要交纳算赋,所以经商的人少,物价昂贵。”汉武帝因此不再喜欢卜式。
天子封禅泰山:当初,司马相如病重将死,临终时留下遗书,称颂汉武帝的功德,并谈及祥瑞之事,劝汉武帝到泰山封禅祭祀天地。汉武帝深受感动,适逢获得宝鼎,他便与公卿大臣和儒生们商议封禅之事。天子封禅泰山,是极为少见的事,又久未兴行,没有人懂得它的礼仪。方士们认为:“封禅的意义就是不死。黄帝以前的君主,封禅都招来怪物,以与神灵相通,而秦始皇就未能在泰山顶上祭天。陛下如一定要登泰山。应缓缓前进,如无风雨,就可以登上泰山山顶举行祭天大典了。”于是,汉武帝命儒生们采用《尚书》、《周官》、《王制》等书的记载,草拟封禅的礼仪。但数年之后,还未拟出。汉武帝询问左内史宽的意见,宽说:“在泰山祭天,在梁父山祭地,显扬祖先的姓氏,考求上天的瑞应,是帝王的盛典,但献礼的仪式,经书中却无记载。我认为,封禅典礼的完成,意味着同天地神灵的联系,只有圣明的君主才能制定适当的礼仪,而非臣下所能拟就。如今将要举行大典,已经拖了数年时间,使群臣人人各自尽了全力,却始终未能拟出。只有天子才能掌握中正平和的最高原则,综合条理各种头绪,发出金玉般的声音,以顺利促成这一天下最大的庆典,作为万世遵奉的法则。”于是汉武帝自定礼仪,多采用儒家学说加以修饰。又制作封禅用的祭器,拿给儒生们观看,有的儒生说:“与古代的不一样。”于是汉武帝将儒生一律罢斥不用。又按着古代的作法,首先振奋军威,用酒食飨众,然后举行封禅大典。
禁卫军是于元鼎六年(前111年)建立的,共有八支,每支有士卒约七百人,由八个校尉率领,因称“八校尉”。
二十二、灭东越内迁其民,滇国入汉扩辖境
汉武帝元封元年辛未岁(公元前110年),汉武帝刘彻四十七岁
冬季,十月,汉武帝颁布诏书说:“南越、东瓯都已受到应有的惩罚,而西蛮、北夷尚未平服和睦。朕将巡视边疆,亲自主持武道,设置十二路将军,由我统率。”于是汉武帝离京出巡,自云阳向北,经上郡、西河、五原,出长城,再向北登单于台,直至朔方,来到北河,派使臣郭吉通知匈奴单于说:“南越国王的人头已经悬挂到大汉皇宫的北门阙上。如今单于若是能战,天子亲自率军在边境等候;若是不能战,就应归降大汉,为什么偏要远远地逃避到大沙漠以北,寒冷、困苦而又缺乏水草的地方呢?实在是没意思!”话音一落,单于大怒,立即将引见郭吉的官员斩首,同时扣留郭吉,将他迁徙到北海之畔。但此时匈奴也已丧失斗志,始终未敢出战。于是,汉武帝起驾回朝,在桥山祭黄帝陵,行至须如,将征调的兵卒遣散。汉武帝问道:“我听说黄帝长生不老,可如今有他的陵墓,这是为什么呢?”公孙卿回答说:“黄帝成仙升天以后,群臣相念于他,所以建陵将他的衣冠埋葬。”汉武帝叹道:“我将来升天后,群臣也会把我的衣冠葬在东陵吗?”回到甘泉宫,祭祀太一神。
汉武帝因卜式不善文辞,将其降为太子太傅,命宽代替卜式作御史大夫。
灭东越内迁其民:汉军进入东越国境,东越王早已派兵占据了险要地带,并命徇北将军镇守武林。杨仆部下士兵钱塘人辕终古将徇北将军斩杀。原东越衍侯吴阳率当地武装七百人背叛东越王,在汉阳进攻东越军队。名叫敖的东越建成侯与繇王骆居股杀死东越王骆余善,率众归降。汉武帝封辕终古为御侯,吴阳为卯石侯,骆居股为东成侯,敖为开陵侯;又封横海将军韩说为按道侯,横海校尉福为缭侯,东越降将多军为无锡侯。汉武帝因闽越地区地势险恶,其人反覆无常,多次与汉朝为敌,终究是后世祸患,于是诏命各路将领将当地人全部迁到长江、淮河一带,于是闽越地区成为荒无人烟的地方。
春季,正月,汉武帝出巡至缑氏城,祭祀于中岳太室,随从官员在山下似乎听到有声音连呼三次“万岁”。汉武帝命令主管祭祀的官员扩建太室祭祠,禁止砍伐山上草木,又将山下三百户百姓作为供奉太室的奉邑。
武帝访仙:汉武帝东巡大海,祭祀八位神仙。齐人上书陈述神怪之事和奇异方术的数以万计,于是汉武帝增派船只,命声称海中有仙山的数千人出海寻找蓬莱神仙。公孙卿常携带天子符节,先行前往名山等候神仙驾临,行至东莱,声称:“夜中见一巨人,身高数丈,凑上前去,却又看不见了,所留脚印甚为巨大,类似禽兽的蹄迹。”群臣中又有人说道:“看到一位老翁,手中牵着一条狗,说:‘我想见天子。’说完忽然踪迹全无。”汉武帝亲自察看了巨大脚印,但还未相信;及至听说老翁之事,才认定就是神仙,于是留宿海边。供给方士驿马车辆,随时访求神仙踪迹。寻仙之人,数以千计。
夏季,四月,汉武帝起驾还朝,到达奉高,在梁父祭祀地主神。乙卯(十九日),汉武帝令担任侍中的儒家学者戴鹿皮帽,将笏板用丝带系在腰间,参加射牛仪式。在泰山东坡之下祭祀天神,如同祭祀泰一神的礼仪。祭坛宽一丈二尺,高九尺,坛下埋藏着汉武帝给神仙的玉牒书,内容隐秘。祭祀仪式结束后,汉武帝独自与侍中、奉车都尉霍子侯一起登上泰山,再行祭天之礼,一切过程都禁不示人。第二天,君臣从北道下山。丙辰(二十日),汉武帝在泰山脚下东北部的肃然山祭祀地神,如同祭祀后土神之礼,汉武帝身穿黄色衣服,在音乐的伴奏下一一亲自叩拜。用江淮地区出产的三棱茅草作为供神祭品的衬垫,用五种颜色的泥土做祭坛。在祭祀天地的神祠中,夜间仿佛有光,白天有白云从坛中产生。汉武帝祭完地神之后,回到奉高,坐在明堂中,众大臣轮番上前歌功颂德,上寿祝福。汉武帝下诏说:“朕以渺小的身躯,继承至尊高位,兢兢业业,唯恐德才不足,不懂得礼乐,所以供奉八神,祈求庇护。蒙天地神灵恩赐祥瑞,目有所见,耳有所闻,震惊于其事怪异,想阻止却又不敢,于是登泰山祭祀天神,至梁父,然后在肃然山升坛祭祀地神,反省自新,与士大夫一起吉祥地开始新的生活。十月,改年号为元封元年。此次巡行所到之博县、奉高、蛇丘、历城、梁父等地,一概免除百姓的田租及欠交的赋税,不收今年的算赋。并赐天下有爵百姓擢升一级。”又规定:天子每五年巡游一次,至泰山祭祀,各诸侯封国都要在泰山脚下修建官邸。
汉武帝在泰山祭祀了天地,并无风雨,而方士们更加强调蓬莱山的神仙大概能够请到,于是汉武帝再次东至海边,兴高彩烈地盼望能遇到神仙。汉武帝打算亲自乘船出海去寻找蓬莱仙山,群臣劝谏,但无人能够阻止。东方朔说道:“与神仙相遇,要出于自然,不必急躁强求。若是有道术,就不愁遇不到;如果无道术,纵然到了蓬莱山,见到神仙,也没有益处。我希望陛下只管回到宫中,安静地等待,神仙自会降临。”汉武帝这才打消了出海的念头。正巧奉车都尉霍子侯突然重病,一日之间死去。霍子侯是霍去病的儿子,汉武帝非常难过,于是起驾离去,沿海岸北上至碣石,自辽西巡视北部边疆到九原,五月回到甘泉。此次出巡,行程共一万八千里。
当初,桑弘羊以治粟都尉的身分兼任大农令,主持全国的盐铁专营事务。桑弘羊创立平准法,令相距较远的地方官府以各自的特产作为贡赋,参考商人在不同时期向不同地区转贩不同商品的作法,相互转输。又在京师设立平准官,负责全国各地的转输事务,大农令所属各官,控制天下全部货物,价高时卖出,价低时买进,目的是让大商人无法牟取暴利,使各种货物的价格不能高涨。如今,汉武帝出巡各地,所到之处,赏赐丝织品共一百多万匹,金钱以万万计,都由大农令充分供应。桑弘羊又奏请以武帝批准,小吏可以用捐献粮食的办法升为官员,犯罪的人也可以用此法来赎罪。因此,崤山以东地区一年的漕粮比规定数目多出六百万石,一年之间,太仓、甘泉仓全部贮满,边塞地区的粮食储备也有盈余;各地货物相互流通,都有余裕,如丝织品就余出五百万匹。百姓赋税没有增加,而天下财物却变得富饶有余。于是,汉武帝赐给桑弘羊左庶长爵位和黄金二百斤。
这时,发生小规模的旱灾,汉武帝命官员求雨。卜式说道:“朝廷的衣食供应全靠赋税,如今桑弘羊却让官吏们坐在市场店铺之中,贩卖货物,追求利润。只有烹杀桑弘羊,天才会下雨。”
秋季,有异星出现在井宿。十几天后,三台星旁又出现异星。善观星象的王朔说道:“观测时只看到土星独自出现,形状似瓜,一顿饭工夫后消失。”有关官员都说:“陛下开创汉朝天子封禅记录,上天用‘德星’回报陛下。”
武帝次子薨逝:齐怀王刘闳(汉武帝刘彻次子)薨逝,享年十三岁,因没有儿子,封国被撤销。
撤销征收车船税:自武帝元光六年(前129年)颁布的车船税征收的规定被撤销,车船税停止征收。
汉武帝元封二年壬申岁(前109年),汉武帝刘彻四十八岁
冬季,十月,汉武帝巡幸至雍,祭祀于五祭坛;回长安后,祭祀泰一神,并叩拜“德星”。
春季,正月,公孙卿报告说:“在东莱山看到神仙,他好像说要见天子。”于是汉武帝前往缑氏城,封公孙卿为中大夫,到东莱住了几天,却未见到神仙,只看到了巨人的足迹。汉武帝又派出数以千计的方士去寻访神,采摘灵芝。当时正逢旱灾,汉武帝外出巡游没有理由,便去祭祀万里沙神庙。
夏季,四月,返回长安,中途祭祀泰山。
治黄河塞宣房:先前,黄河在瓠子决口,后二十多年未将决口堵塞,梁、楚一带地方受害最深。本年,汉武帝派大臣汲仁、郭昌二人征调数万人堵塞瓠子决口。汉武帝从泰山回长安途中,亲自到黄河决口处视察,将白马、玉璧沉入河中,命随驾群臣和扈从官员自将军以下一律背负柴薪,终于将决口堵住。汉武帝命人在原决口处兴建宫室一座,名叫宣防宫;又开挖两条渠道,将黄河导入北行的两条河渠,恢复大禹治水时的旧状,梁、楚地区又安宁了,从此不受水灾之害。
汉武帝回到长安。开始命令越族巫师祭祀上帝和众鬼,并使用鸡骨进行占卜。
大治宫室迎神仙:据公孙卿说,神仙喜欢住在楼中,于是汉武帝命人在长安兴建蜚廉观、桂观,在甘泉兴建益寿观、延寿观,派公孙卿携带皇帝符节,布置好全部设备,恭候神仙降临。又兴建通天茎台,在台下摆设祭祀器具,兴建甘泉宫前殿,并对其他各处宫室进行扩建。
当初,燕国全盛之时,曾经占领真番、朝鲜为属地,设置官吏,修筑边防要塞。秦灭掉燕国之后,这一带成为辽东郡的外部边界。汉朝兴起后,因该地遥远,难于守御,所以只重修了辽东地区的原有边塞,以水作为边界,属燕国管辖。燕王卢绾谋反,逃入匈奴,燕国人卫满聚集亲信一千余人,头梳发髻,身穿蛮夷服装向东逃出边塞,渡过水,占据秦时旧有空地,自立为王,逐渐将真番、朝鲜的蛮夷部族和从燕国逃出的人归于自己的统治之下,建都王险。到汉惠帝、汉高后时期,因天下刚刚安定不久,辽东太守便与卫满约定:由卫满作为汉朝的外臣,保护汉朝边塞之外的蛮夷部族不对汉朝边塞进行侵扰;如果各蛮夷部族的首领要到汉朝晋见天子,卫满不得禁止。因此,卫满得以利用兵威和财物侵略和降服周围弱小部族,真番、临屯都来臣服归属,使其统治地域扩大到方圆数千里。王位传到卫满的孙子卫右渠时,卫氏朝鲜招降的汉朝逃亡之人越来越多,而卫右渠又从来未到长安朝见过汉朝天子;辰国国君想要上书汉朝,晋见汉天子,也因卫氏朝鲜的阻隔而不得通行。汉朝于本年派使臣涉何前去劝诱并卫右渠,但卫右渠却到底不肯接受诏令。涉何离开朝鲜,来到边界,在水河边,命驾车人将护送他的朝鲜副王长刺杀,然后立即渡过水,驰入汉朝边塞,回来报告汉武帝说:“杀死了朝鲜将领。”汉武帝认为他有杀朝鲜人的美名,未加责问,任命他为辽东东部都尉。朝鲜怨恨涉何,派兵攻击辽东,将涉何杀死。
六月,甘泉宫斋房中长出九茎灵芝。为此,汉武帝下令大赦天下。
汉武帝因为旱灾而忧虑,公孙卿说:“黄帝时,封祀后便出现大旱,使封土干了三年。”汉武帝于是颁布诏书说:“天旱,意旨是要使封土干吧!”
秋季,在汶水边兴建明堂。
汉武帝下令招募天下犯有死罪的人当兵,由楼船将军杨仆率领,从齐国渡渤海,左将军荀彘从辽东出发,征讨朝鲜。
滇国入汉:当初,汉武帝派王然于利用南越败亡的事例和诛平南夷的兵威劝告滇国国王入朝归附。滇王拥有数万部众,邻近的东北方又有与之同姓的劳深、靡莫两国相互支持,所以不肯听从汉朝。劳深、靡莫两国还多次侵袭汉朝使臣部下。于是汉武帝派将军郭昌、中郎将卫广征调巴、蜀地区的军队灭掉劳深、靡莫两国,兵临滇国。滇王举国投降,请求汉朝派置官吏,并亲自入朝。汉朝在该地设置益州郡,并赐给滇王王印,命他继续管辖他的百姓。
此时,汉朝先后灭掉了南越和东越两国,剿平了西南夷各部族,新增设了十七个郡,并仍按当地原有风俗习惯进行治理,不征收赋税。南阳、汉中等旧有各郡,则各根据距离的远近,为新设各郡的官吏和兵卒提供粮食、钱物、邮传车、马匹及配件用具。由于新设各郡时常发生小规模叛乱,杀死官吏,汉朝便征调南方各郡的官吏兵卒前往镇压,过了一年达一万多人,所需费用全部依靠大农。大农靠调剂各地的物资和盐、铁专卖的所得,补充赋税的不足,所以还可以供应。然而军队所过之处,地方官府供应军需,只不使缺乏而已,不敢再提专有赋税的法令了。
这一年,汉武帝任命御史中丞南阳人杜周为廷尉。杜周外表宽厚,内心却苛刻至极,对事情的处理基本上效法张汤。当时,长安诏狱的犯人日益增多,二千石官被逮捕囚禁的,旧的未去,新的已来,不下一百余人;廷尉一年要处理的案件达到一千余件。一件大案,受牵连被逮捕或作证的人有几百,小案也有数十人;远的数千里,近的数百里,都要前来对质。廷尉和京中各官府因办理皇帝交下的案狱而逮捕的人达六七万人,再经过法官狱吏的牵连攀扯,增加到十万余人。
二十三、汉吞并卫氏朝鲜,匈奴奸诈作防卫
汉武帝元封三年癸酉岁(前108年),汉武帝刘彻四十九岁
冬十二月,打雷,天降冰雹,像马头一般大小。
汉武帝派将军赵破奴攻击西域车师国。赵破奴率轻骑兵七百余名先到西域,生擒楼兰王,然后大破车师国,并乘机以兵威困迫乌孙、大宛等国。春季,正月甲申(疑误),汉武帝封赵破奴为浞野侯。王恢因辅佐赵破奴攻袭楼兰国,被封为浩侯。于是从酒泉到玉门都有了汉朝设立的边防要塞。
角、鱼龙、蔓延之类的杂技游戏开始兴起。
相扑运动诞生:角抵,又写作角觝,后称相扑,大致上与今天的“摔跤”相似。在中国体育史上,若论从朝廷到民间、不分性别、包括大人小孩都爱好,而且深刻影响国际的竞技项目,没有一项能超过角抵。
公元前108年(汉武帝元封三年),汉武帝在首都长安进行了两次大规模角抵表演,这次表演“三百里内皆观”,可谓声势浩大。观众中有云集长安的各国来华使节,受到他们的赞赏,掌声雷动,壮了国威。当时恭逢其盛的太史公司马迁,后来在其《史记 大宛传》中载道:“角抵奇戏岁增变,甚盛益兴,自此始。”从此由朝廷官办的“大角抵”盛会,就成为定制。
汉并卫氏朝鲜:汉军进入朝鲜境内,朝鲜王卫右渠派兵占据险要之地进行抵抗。楼船将军杨仆率领齐国军队七千人先行抵达王险。卫右渠据城坚守,探知杨仆兵力单薄,便出城袭击杨仆。杨仆军兵败溃散,逃入山中十几天,后逐渐找回溃散的兵卒,重新聚集起来。左将军荀彘[zhì]率部攻击朝鲜水西面的军队,未能攻破。汉武帝因为两位将军未能取胜,便派卫山前往朝鲜,用军事压力劝谕卫右渠归顺。卫右渠会见卫山,叩头道歉,说道:“我愿意归降,但害怕两位将军用诈术杀我;如今见到天子信节,所以请求再次归降。”卫右渠派太子前往汉朝谢罪,并献马五千匹,又为汉军提供军粮。朝鲜太子率众一万余人,手持武器,将要渡过水,卫山和荀彘疑心要生出变故,便对太子说:“既然已经归降,应命你手下人不要携带兵器。”太子也怕卫山和荀彘用计杀他,于是不肯渡水,带人返回。卫山回京报告汉武帝,汉武帝将卫山诛杀。
荀彘攻破水岸上的朝鲜军队,于是向前推进,逼临王险城下,包围城西北。杨仆也率领部众前往会合,屯兵城南。卫右渠坚决守城,汉军一连数月未能攻下。荀彘率领的燕、代地区兵卒大多强劲剽悍;而杨仆所率齐国兵卒因曾经遭到败亡困辱,全都心怀恐惧,将领也感到惭愧不安,所以在围困王险城时,常常主张和平解决。荀彘督军猛攻,朝鲜大臣们就暗中派人与杨仆私下商议投降之事。使者往来磋商,还未肯作决定。荀彘几次和杨仆商约共同作战的日期,但杨仆想与朝鲜私定和约,所以不与荀彘会合。荀彘也派人寻找机会劝说朝鲜归降,而朝鲜不肯,而希望向杨仆投降,从而引起荀、杨两位将军的不和。荀彘认为,杨仆先前曾经兵败,犯下丧失所属部队之罪,而今与朝鲜私相友善,而朝鲜又不归降,所以怀疑他有背叛的阴谋,但未敢发动。
汉武帝因为荀彘、杨仆二人包围王险城后行动不一致,军队许久不决战,所以派济南太守公孙遂前往纠正,并授权公孙遂遇事可以相机行事。公孙遂到达后,荀彘说:“朝鲜早就应当攻下;所以拖了这么久还未攻下,是因为楼船将军好几次不按照约定的日期会合。”又将平时自己对杨仆的怀疑一一告诉公孙遂,说道:“现在这样还不先发制人,恐怕会成大祸。”公孙遂也同意荀彘的看法,便用天子符节召楼船将军杨仆来左将军营中议事,当即命左将军帐下武士将楼船将军逮捕,并兼并了其所属部队。公孙遂将此事报告汉武帝,汉武帝将公孙遂处死。
左将军荀彘将两支部队合并后,随即加紧对朝鲜发动进攻。朝鲜国相路人、国相韩阴、尼相参、将军王等相互商议道:“当初打算向楼船将军投降,今楼船将军已被逮捕,只有左将军一人指挥汉军,攻击越来越猛烈,恐怕我方无法抵挡,而国王偏又不肯向左将军投降。”于是韩阴、王、路人都逃亡投向汉军大营,路人死于半途之中。夏季,尼相参派人杀死朝鲜王卫右渠,前来投降。汉军尚未开进王险城时,原卫右渠的大臣成己降而复叛,再次进攻汉朝官吏。荀彘命卫右渠的儿子卫长、降相路人的儿子路最劝告朝鲜民众归顺汉朝,并诛杀成己。汉朝因此而平定朝鲜,设置乐浪、临屯、玄菟、真番四郡。封参为清侯,韩阴为苴侯,王为平州侯,卫长为几侯;路最的父亲路人为降汉而死,颇有功劳,封为涅阳侯。
左将军荀彘被召回长安,汉武帝以争功相嫉、计谋乖戾的罪名将其当众斩首。楼船将军杨仆也因当初兵至列口时,本应等待与左将军会合,却擅自先行,造成很大伤亡,其罪本应斩首,赎身后成为平民。
班固曰:玄菟、乐浪,本是箕子的封国。当初箕子居住在朝鲜,用礼义教导他的百姓,掌握种田、养蚕、纺织的方法,并为他们制定八条法令。凡杀人的,当即以本人性命相抵;伤人的,用谷物赔偿对方的损失;盗窃的,男子给被盗者做奴,女子做婢;想要自赎其罪的,一人要交赎金五十万钱,虽被免罪为平民,但按风俗仍被人看不起,想结婚都找不到物件。因此,当地百姓始终不偷不盗,不必为防偷盗而关门闭户;女子都守贞节,没有淫乱行为。在乡间,人们都用竹器和木器盛放食物;在城市中,人们颇仿效官吏的作法,往往用杯盘器皿盛放食物。郡的官员,最初是来自辽东,其中有些人和前来经商的商人看到这里的老百姓不闭门户,便在夜间进行偷盗,使当地淳朴的风俗渐遭破坏,以致如今犯禁者日益增多,法令也增加到六十余条。由此可见,仁人圣贤的教化是多么的可贵啊!然而,东夷民族天性柔顺,与南、西、北三方各民族不同。所以孔子哀痛他的道理不能得到推行时,打算乘筏出海,要到九夷地区去居住,这种想法是有根据的。
武都郡氐族叛乱,汉朝将他们分批迁往酒泉。
司马迁任职太史令:是年司马迁三十八岁,为太史令,这使他有机会读遍皇家藏书处石室金柜收藏的文史经籍,诸子百家,及各种档案史料。(司马谈临终曾对司马迁说:“余死,汝必为太史;为太史,无忘吾所欲论著矣。”)司马迁继父职为太史令,《太史公自序》:“太史公卒三岁,而迁为太史令,绅石室金匮之书。”与朋友挚峻书信往还,勉励其抛弃隐居生活,立志于事业,从而立德、立言、立功。
汉武帝元封四年甲戌岁(前107年),汉武帝刘彻五十岁
冬季,十月,汉武帝巡游至雍,祭祀于五祭坛。回中的道路已然打通,于是汉武帝北出萧关,经独鹿山、鸣泽湖,到代地返回、途中巡察了河东郡。
春季,三月,汉武帝祭祀后土神,下令赦免汾阴、夏阳、中都地区死刑以下囚犯。
夏季,大旱。
匈奴自卫青、霍去病率军穿越大沙漠以来,很少再对汉朝进行侵扰,迁往北方很远的地方,休养士卒马匹,进行射猎训练,并多次派使臣到汉朝来,用甜言蜜语请求和亲。汉朝派北地人王乌等前去窥探匈奴的虚实,王乌遵从匈奴的风俗,放下使者的旄节,自己进入匈奴单于的毡帐之中。单于很喜欢他,假意用好听的话许诺,要为王乌派匈奴太子到汉朝做人质。汉朝又派杨信为使者前往匈奴。杨信不肯遵从匈奴的风俗,单于说:“据从前的盟约,汉朝曾将其藩王的女儿嫁到匈奴来,供给一定数量的缯絮、食物,用这种方式和亲;匈奴也不再侵扰汉朝的边境。如今却要违反以往的盟约,让我的太子去做人质,那还能剩下什么呢?”杨信回来后,汉朝再次派王乌前往匈奴,单于又用好话献媚,希望多得到汉朝的财物,骗王乌说:“我想亲自到汉朝去面见天子,相互结为兄弟。”王乌回来后报告汉武帝,汉武帝下令在长安为单于修建宫邸。匈奴又表示:“除非汉朝派地位尊贵的人作为使者前来,否则我们不说实话。”匈奴派地位尊贵的人到汉朝来,来人生了病,汉朝给他药吃,想治好他的病,但他却不幸死去。于是,汉朝派路充国佩带二千石官员的印绶,出使匈奴,顺便将匈奴使臣灵柩送回,并致送丰厚的丧葬费,价值数千金,又对匈奴介绍路充国说:“这是汉朝地位尊贵的人。”单于认为是汉朝将其尊贵的使臣杀了,所以将路充国扣留匈奴,不放他回国。以前所说的话,都是单于故意用空言欺骗王乌,他根本就无意到汉朝去,也无意派太子去。因此匈奴屡次派出奇兵,侵犯汉朝边界。于是,汉武帝任命郭昌为拔胡将军,与浞野侯赵破奴屯兵于朔方以东地区防备匈奴。
胶西王刘端(景帝刘启的第八子)薨逝:
刘端为汉景帝刘启之第八子,母程姬,降生于汉文帝十五年丙子岁(公元前165年)。
刘端在汉景帝三年(公元前154年)吴、楚六国反叛被击败后,以皇八子的身份受封为胶西王。
刘端为人残暴凶狠,又患阳痿病,一接触女人,就因此病几个月。他有一个宠爱的年轻人,任为郎官。这个年轻郎官不久与后宫有淫乱行为,刘端捕杀了他,并且杀死他儿子和母亲。刘端屡次触犯天子法令,汉朝的公卿大臣多次请求诛杀他,天子因为他是兄弟的缘故不忍心这样做,因而刘端的行为更加过分。有关官员两次请求削夺他的国土,于是削夺了他的大半封地。刘端心里怀恨,于是对封国内的钱财不再计算管理。府库全都倒塌破漏,腐坏的财物以亿万计算,最终也不加以收拾整理。他又命令官吏不准收取租赋。刘端又全部撤除警卫人员,封闭宫门,只留下一门,从那里出宫游荡。屡次改换姓名,假扮为平民,到其他的郡国去。
凡前往胶西任相国、二千石级的官员,如果奉行汉朝法律治理政事,刘端总是找出他们的罪过报告朝廷;如果找不到罪过,就设诡计用药毒死他们。他设诡计的办法穷极变化,强横足以拒绝他人的劝谏,智巧足以掩饰自己的过错。相国、二千石级官员如果遵从王法治理政事,就中其陷害,被朝廷以法治罪。因此,胶西虽是小国,而被杀受伤害的二千石级官员却很多。
汉武帝元封四年甲戌岁(公元前107年)秋七月刘端薨逝,在位四十七年,终年五十九岁,因没有儿子继承王位,封国废除,封地并入朝廷,成为胶西郡。
二十四、卫青薨逝巫蛊起,乌孙联汉抗匈奴
汉武帝元封四年乙亥岁(前106年),汉武帝刘彻五十一岁
冬季,汉武帝向南巡游,到达南郡盛唐(在庐江),遥望九嶷山,祭祀虞舜。又登县天柱山,然后从寻阳(今湖北黄梅县西南)乘船游长江,在江中亲自射蛟,并将其捕获。汉武帝的船队首尾衔接,连绵千里,接近枞阳时弃船登陆,向北行至琅邪郡(今山东诸城),沿海前行,一路祭祀名山大川。
春季,三月,汉武帝于归途中经过泰山,命人将祭天神坛增大。甲子(二十一日),汉武帝第一次在明堂中祭祀上帝,将汉高祖刘邦作为配祀,又命各诸侯王、列侯前来朝见,接受各郡、国记载户口赋税的薄册。
夏季,四月,汉武帝下令大赦天下,凡此次巡游经过的各县一律免除今年的田租、赋税。回京后,巡幸甘泉宫,祭祀于泰一。
大司马大将军长平侯卫青薨逝:卫青字仲卿,河东平阳(今山西临汾西南)人,生父郑季,是平阳侯曹寿手下的一名小吏。其母卫媪是平阳公主(景帝刘启与王娡之长女)的女奴。卫青从小就给人家做牧童,受尽苦楚。成年后,又做平阳公主的骑奴,公主出行时,他骑马相随。后来,他的姐姐卫子夫被选入宫,得到武帝宠幸,他才被提为太中大夫。由于他精于骑射技术,常随武帝外出围猎,很得武帝赏识。前129年,匈奴骑兵大举入侵,汉兵分四路出击。其余三路皆失利,只有卫青一路在龙城之战获大胜而归。武帝大喜,封他为关内侯。前127年,收复河套地区,汉军全甲兵而还,卫青立有大功,被封为长平侯,食邑3800户。前124年,匈奴分三路大举南下,爆发漠南之战。卫青利用右贤王傲慢轻敌、麻痹大意的弱点,乘夜奔袭,围追堵杀,又获大胜。捷报传到长安,汉武帝喜出望外,特派使者赶到边塞,拜卫青为大将军,统帅六军。前119年,漠北之战,卫青、霍去病重挫匈奴,迫使匈奴不敢南侵。漠北之战击溃了匈奴在漠南的主力,逐渐向西北迁徙,十几年内再无南下之力。而汉军损失也很大,出征的十四万马匹仅三万余匹返回。汉军士兵、马匹损失十几万,兵器甲仗等物水陆运输的费用还都不计算在内,于是倾尽库藏钱和赋税收入仍不足以供给战士的费用。元封五年(前106年),卫青薨逝,汉武帝为纪念他的彪炳战功,在茂陵东北修建了一座阴山形状的墓冢,“起冢象庐山”。谥号为“烈”,取《谥法》“以武立功,秉德尊业曰烈”之意。
卫青才干绝人,对士大夫们有礼,对将士们有恩,战场上也能与之同甘共苦,即使常有人评价卫青过于‘和柔’,但作为七战七捷,自立汉以来始破匈奴的将军,亦或出入禁中掌议论的侍中、太中大夫和参决政事、秉掌枢机的内朝大司马大将军,都需过人的能力和魄力。对外辱强敌有力回击;而对待同仁,则谦和仁让,气度宽广。
《资治通鉴》记载太子和皇后为日渐宠衰后常常担忧,汉武帝主动找到卫青表示太子温厚好静能安天下,是最合适的守城贤主,并让卫青转告。卫青在世的时候,从无人敢构陷卫太子,直到他去世之后,很多臣下认为太子失去了外家的支持,企图陷害太子的才逐渐多了起来。汉武帝后期的许多为祸之人(如李广利、江充等人),也均是在卫青去世几年或十几年之后,才开始担任职务。
汉武帝已经驱逐了北方的匈奴,消灭了南方的越族政权,开疆拓土,于是设置交趾、朔方二州,以及冀州、幽州、并州、兖州、徐州、青州、扬州、荆州、豫州、益州、凉州,共将全国划分为十三州,全都设刺史。
汉武帝因朝中有名的文武大臣快要没有了,所以颁布诏书,求取贤才:“凡是非同寻常的功业,必须等待非同寻常的人才去完成。所以有的马虽然凶暴不驯,却能一口气奔驰千里;有的士人虽然遭到世俗的诟骂,却能建功立业。无论是容易翻车之马,还是放荡不羁之士,都只看如何驾御而已。命令各州、郡官长考察本地官吏和一般百姓中,是否有才干优秀或不同凡俗,能够胜任将相之职,或出使遥远国家的人,保荐给朝廷。”
汉武帝元封五年丙子岁(前105年),汉武帝刘彻五十二岁
冬季,汉武帝巡游回中地区。
春季,兴建首山宫。
三月,汉武帝巡游河东地区,祭祀后土神,赦免汾阴地区死罪以下囚犯。
汉朝打通西南夷之后,增设五郡,希望在这一带找出一条通往大夏国的道路,每年都要派出十几批使者,从这些新郡出发,但都被困在昆明,使者被杀,财物被抢。于是汉武帝赦免京师的死罪之徒,命他们从军,派拔胡将军郭昌率领前往昆明地区进行征讨,共斩杀数十万人。可是以后再派出使者,到底还是不能通过此地。
秋季,大旱,并发生蝗灾。
乌孙使臣看到汉朝地域广大,回国后向其国王报告,乌孙于是更加重视与汉朝的关系。匈奴听说乌孙与汉朝建立联系,感到恼怒,准备出兵攻打乌孙;而其旁边的大宛、月氏等国也都服从汉朝。乌孙国王害怕匈奴对其发动攻击,派使臣向汉朝表示愿意娶汉朝公主为妻,与汉结为兄弟。汉武帝与群臣商议,决定同意乌孙王的请求。于是,乌孙王以一千匹马作为聘礼,派人去迎接汉朝公主。汉武帝封江都王刘建的女儿刘细君为公主,嫁给乌孙王,并赠以十分丰盛的陪嫁;乌孙王昆莫封汉公主为右夫人。匈奴也嫁给乌孙王一女,被封为左夫人。汉朝公主自建宫室居住,一年四季于乌孙王见面一两次,在一起饮酒吃饭。由于乌孙王年老,语言又不通,所以公主悲伤忧愁,思念家乡。汉武帝听说后很可怜她,每隔一年派使臣给她送去锦帐、绸缎等物。乌孙王对汉公主说:“我年纪已老。”想让公主嫁给他的孙子岑娶军须靡。汉公主不肯依从,并上书汉武帝报告此事。汉武帝回复她说:“你应当遵从乌孙国的风俗,因为我国希望与乌孙共灭匈奴。”军须靡终于娶了汉公主。昆莫去世后,其孙军须靡即位,号为昆弥王。
此时,汉朝使者向西越过葱岭,抵达安息国。安息国也派出使者,并将大鸟蛋和精通魔术的黎轩人作为礼品献给汉朝。其他如潜、大益、姑师、苏等诸小国也都派人随汉使来长安进献礼品,朝见天子,汉武帝非常高兴。西域各国派往汉朝的使臣此来彼去,络绎不绝,汉武帝每次到沿海地区巡游,都要将各国使臣全部带去,遇到大都会或人口稠密的地方,都要从中经过,散发财物丝帛进行赏赐,准备丰厚的物品充分供应,以显示汉朝的富有和宽厚。还进行大规模角抵游戏,演出奇戏,展示各种怪物等,聚集许多人观看。每逢赏赐,都要大摆酒宴,筑池蓄酒,悬肉为林;又让外国宾客到处参观各个仓库中储存的物品,以显示汉朝的广大富强,使他们倾慕惊骇。大宛周围盛产葡萄,可以造酒;还盛产苜蓿,大宛出的天马最喜欢吃;汉使将葡萄、苜蓿的果实采集带回,汉武帝大量种在行宫附近,一眼望不到头。然而,因西域各国靠近匈奴,常常对匈奴使者怀有畏惧,对他们比对汉使更为恭顺。
这一年,匈奴乌维单于去世,其子乌师庐即位,年纪幼小,号称儿单于。从此以后,匈奴单于更向西北方向迁徙;其左翼兵力抵达云中一带,右翼兵力抵达酒泉、敦煌郡地区。
二十五、为宝马用兵大宛,用太初历正月始
汉武帝太初元年丁丑岁(前104年),汉武帝刘彻五十三岁
冬季,十月,汉武帝巡游泰山。
十一月甲子朔(初一)冬至,汉武帝在明堂祭祀上帝。然后东到海滨,考查入海寻仙和方士求神的结果,发现没有一个人的话应验。然而武帝却派出更多的人,希望能够遇到神仙。乙酉(二十二日),柏梁台遭火灾。
十二月甲午朔(初一),汉武帝在高里山亲自祭祀地神,又祭后土神,然后来到渤海边,准备遥祭蓬莱等仙山,希望能亲身到达神仙所在的仙庭。
春季,汉武帝回返长安,因柏梁台失火,所以在甘泉宫接受各诸侯王的朝拜和各郡、国载录户口、赋税的簿册。在甘泉修建诸侯王宫邸。
有个名叫勇之的越族人说:“按照越族的风俗,如果火灾之后再建房屋,一定要比原来的大,以镇服火灾。”于是汉武帝下令兴建建章宫,计有千门万户。东面为凤阙,高二十余丈。西面为唐中,有方圆数十里的养虎园。北面挖一大池,命名为太液池,池中渐台高二十余丈,还有蓬莱、方丈、瀛洲、壶梁等处胜景,象征海中的神山和龟鱼之类。南面建有玉堂、璧门、大鸟像等。另外,建章宫中还修有神明台、井干楼、各高五十丈。各景之间有皇帝专用的辇道相连接。
大中大夫公孙卿、壶遂、太史令司马迁等上奏说:“历法、纪年都已坏废,应当改正朔。”汉武帝命宽与名叫赐的博士等共同商议,认为应使用夏胡历法。
夏季,五月,汉武帝下诏,命公孙卿、壶遂、司马迁等共同制定汉朝《太初历》,以正月为一年的开始,崇尚黄颜色,以“五”为吉祥数字,重新定官名,协调音律,制定宗庙、百官的仪礼,作为国家常规,流传后世。
匈奴儿单于性好杀戮,使国中百姓不安,又发生天灾,很多牲畜死亡。匈奴左大都尉派人偷偷对汉朝说:“我打算杀死单于,归降汉朝,但汉朝路远,如能派兵来接应,我马上就可以发动。”于是汉武帝派因将军公孙敖在塞外修建受降城,驻兵接应。
秋季,八月,汉武帝巡游安定郡。
汉朝派到西域去的使臣奏道:“大宛有好马,藏在贰师城中,不肯献给汉使。”于是汉武帝派壮士车令等带着黄金千斤和金马前往大宛,请求交换。大宛国王与其群臣商议道:“汉朝离我国很远,而盐中道路艰难,屡屡致人死亡;如从此北路来,有匈奴骚扰;从南路来,没有水草,又往往缺少城郭、食粮。汉朝派数百人作为使团前来,还常因缺乏粮食死亡过半,这怎能派大军前来呢!所以汉朝对我们无可奈何。贰师城的马,是我们大宛国的宝马。”于是不肯给汉使。汉使恼怒,破口大骂,用锤击破金马而去。大宛众贵族生气地说:“汉使太轻视我们!”让汉使离去,然后命驻守东部边境的郁成王率兵拦截,杀死汉使,夺取了汉使携带的财物。
汉武帝大怒。曾经出使大宛的姚定汉等奏道:“大宛军事力量薄弱,只要派去三千人马,用强弩射杀,就可将其全部俘获。”汉武帝因曾经派浞野侯赵破奴率七百骑兵生擒过楼兰王,认为姚定汉等说得对;况且,汉武帝此时正想封宠姬李夫人家为侯,于是任命李夫人的哥哥李广利为贰师将军,征发附属国骑兵六千及各郡、国品行恶劣的青年数万人,前往征讨大宛国。期望李广利到贰师城取得好马,所以称他为贰师将军。另外又任命赵始成为军正官,原浩侯王恢为军前向导,李哆为校尉,负责军事指挥。
臣霍光曰:汉武帝想封自己宠爱的姬妾李夫人的娘家为侯,所以派李广利率兵征伐大宛,他的意思是,没有为国立功就不能封侯,不想改变高祖皇帝的约定。但军务大事关系着国家的安危、民众的生死,如果不辨贤愚就授予军事大权,希望拿侥幸的微小功劳,作为封自己所喜欢的人为侯的借口,还不如无功就封侯好些。汉武帝在处理封国事务上颇有见地,却在任命将领方面失当。所以,说他能够遵守先帝的约定,我认为是过分了。
中尉王温舒被指控犯有奸诈贪利之罪,应当灭族,王温舒自杀;当时,王温舒的两个弟弟和两个亲家也分别因其他罪名被灭族。光禄勋徐自为说:“可悲哪!古时候有灭三族的,而今王温舒的罪到了同时灭五族的地步!”
关东地区发生严重蝗灾,大批蝗虫向西飞去,到达敦煌。
汉武帝太初二年戊寅岁(前103年),汉武帝刘彻五十四岁
春季正月,丞相牧丘侯石庆去世:汉武帝元狩元年,册立了太子,并在群臣之中为太子选拔老师。石庆有幸从沛郡太守调任太子太傅,七年以后,升任御史大夫。元鼎五年的秋天,丞相犯罪被罢免。因为他声望极高的家世背景和历来忠诚的名声,天子下诏说:“先帝十分尊重万石君,他的子孙也有孝行。因此,朕任命御史大夫石庆为丞相,册封为牧丘侯。”石庆在职九年,没有能够发表什么匡正时弊的言论。公元前103年,即太初二年,石庆去世,朝廷赐他谥号为恬侯。
汉武帝任命太仆公孙贺为丞相,封葛绎侯。当时,国家多事,汉武帝对大臣督责严厉,自公孙弘之后,丞相连续被指控有罪而死。石庆虽然因为谨小慎微而得以善终,但也多次受到谴责。公孙贺被引来举行拜授丞相的仪式时,不接受印信,叩头在地上,哭着不肯起来。汉武帝不理他,起身而去。公孙贺不得已接受印信,出宫后叹道:“我从此危险了!”
三月,汉武帝巡游河东郡,祭祀后土神。
夏五月,登记征用官吏和百姓的马匹,补充军马。
秋季,发生蝗灾。
贰师将军李广利率兵西征,过盐泽之后,沿途小国都据城自守,不肯供应汉军粮食,攻又攻不下;攻下之后,粮食自可得到补充;如不能攻破,数日后便离去。等到达郁成时,全军只剩下数千人,且全都饥饿疲惫。进攻郁成,反被镇守郁成的军队打得大败,伤亡惨重。李广利与李哆、赵始成等商议道:“到郁成尚且不能攻破,更何况到大宛的国都呢!”于是领兵返回。到敦煌时,士兵只剩下出征时的十分之一二。李广利派人上奏汉武帝:“道路遥远,粮食缺乏,将士们虽不惧战斗,但饥饿难忍;况且人数太少,不足以攻下大宛,希望能暂且罢兵,待证调更多的军队后再前往征讨。”汉武帝闻奏大怒,派使臣至玉门阻拦,同时下令:“军队有胆敢退入玉门关的,一律斩首!”李广利大为惶恐,因而留在敦煌。
汉武帝认为受降城仍离匈奴太远,又派浚稽将军赵破奴率二万余骑兵从朔方郡出塞,向西北方推进二千余里,准备到达浚稽山接应匈奴左大都尉后返回,赵破奴已经前来约会,匈奴左大都尉却在打算举事时被单于察觉。单于杀死左大都尉,派左翼军袭击赵破奴。赵破奴一路捕杀敌军,俘虏数千人,然后班师。行至距受降城四百里之处,被匈奴八万骑兵包围。赵破奴夜间亲自出营寻找水源,与匈奴侦察部队遭遇,赵破奴被俘。匈奴军乘势猛攻汉军,汉军军吏害怕回去后因丧失主将而被杀,所以无人劝同伴突围逃回,因而全军覆没。匈奴儿单于大喜,于是派出奇兵攻打受降城,未能攻下,便侵入边界,掳掠后离去。
冬十二月,倪宽去世:倪宽(又名儿宽),西汉青州府千乘郡(今山东省东营市广饶县西北十八里的石村乡倪家村)人,。汉武帝戊辰元鼎四年(前113年)任左内史,在任数年间,重视农业,并征发民工,负责在郑国渠上流南岸开六条小渠,使两旁高地得到灌溉,称为“六辅渠”。元封元年辛未(前110年)任御史大夫,与司马迁等共同制定“太初历”。倪宽做御史大夫在位八年,于太初二年(前103年)病逝,归葬原籍,事见《汉书 卷五八 公孙弘卜式儿宽传 儿宽》。
二十六、李广利再征大宛,乘兵威困扰匈奴
汉武帝太初三年己卯岁(前102年),汉武帝刘彻五十五岁
春季,正月,胶东太守延广被任命为御史大夫。
汉武帝向东巡游海边,考查对神仙踪迹的寻访情况,发现都没有着落。命令祀官以礼祭告东泰山。
夏季,四月,汉武帝返回长安,途中在泰山祭天,在石闾祭地。
匈奴儿单于去世,因其子年纪小,匈奴部众共立儿单于的叔父右贤王湖为单于。
汉武帝派光禄勋徐自为从五原出塞数百里,最远处达千余里,修筑城墙、要塞、亭燧等,向西北直到庐朐,命游击将军韩说、长平侯卫伉屯兵庐朐附近;命强弩都尉路博多在居延泽筑城镇守。秋季,匈奴大举侵入定襄、云中二郡,杀掠数千人,打败汉朝好几名二千石官后方才离去,沿途破坏光禄勋徐自为所筑城墙、要塞、亭遂等;又派右贤王侵入酒泉、张掖二郡,掳掠数千人。正好汉军军正任文率兵前来救援,右贤王兵败,丧失了全部掳掠所得后退走。
这一年,睢阳侯张昌被指控身为太常官,掌管祭祀事务有不到之处,被废除封爵食邑。
起初,汉高祖分封功臣为侯,共一百四十三人。当时正是战乱之后,大城和著名都会的百姓散失,国家掌握的户口数字,只有从前的十分之二三。所以汉初所封列侯,其食邑大的不过一万户,小的只有五六百家。分封时,汉高祖曾经立誓说:“既使黄河变得像腰带一样狭窄,泰山变得像砥石一样矮小,各位列侯的封国食邑也将永存,传给后世子孙。”并将誓言用朱砂写下,杀白马祭告上苍,表示守信和郑重。到高后时,厘订全体列侯的位元次高低,将记录存在宗庙之内,副本存于有关官署。到汉文帝、汉景帝时,已过了四五世,流民已经回归故里,户口也有增加,列侯中,大的食邑达到三四万户,小的也增加了一倍,财富的增长也与食邑相同。列侯的子孙们骄奢淫逸,多触犯国家法律,不仅本人丧命,祖宗留下的食邑也因而失去,到如今,现存的功臣侯只剩下四家,而法网也稍微严密了。
汉朝丧失了赵破奴这支部队后,议论此事的公卿大臣们都希望停止征讨大宛,集中全力对付匈奴。而汉武帝则认为,既已出兵征讨大宛,如果连大宛这样一个小国都不能征服,那么大夏(阿富汗东北部)等国将逐渐轻视汉朝,大宛的汗血好马不会来,乌孙、轮台(新疆轮台县)等国将随意虐待汉朝使团,从而使汉朝遭到外国的耻笑。于是汉武帝处罚了认为征讨大宛不利的邓光等人。赦免正在服刑的囚徒,征发品行恶劣的青年和边塞地区的骑兵,一年多的时间里,派到敦煌增援贰师将军李广利的人达六万多人,背负私人装备而跟从的人未计算在内。另外,又征调了牛十万头,马三万匹,驴、骆驼等数以万计,以及十分充足的粮食和兵器弓弩。全国都受到震动,从各地调到征讨大宛部队中的校尉军官也达五十余名。因大宛城中无井,靠汲引城外河水使用,所以汉武帝派水工随军前往,准备将大宛城外河水引向别处,利用旧水道挖洞攻城。又增调了十八万戍卒进驻酒泉、张掖以北地区,并在居延(内蒙古额济纳旗)、休屠(甘肃省民勤县东北)两地屯兵以卫护酒泉。汉武帝下令:全国犯罪的官吏、逃亡者、入赘妇家的男子、商人、原属商人户籍者、其父母或祖父母属商人户籍者,共七种人,一律谪罚为兵。为贰师运送粮食的车辆和役夫络绎不绝。汉武帝还任命两名熟悉马匹情况的人充当执马校尉和驱马校尉,预备在攻破大宛后挑选好马。
贰师将军李广利得到巨大的人力物力增援后,再次率兵出征。由于汉军兵多,所到之处,西域各小国无不迎接,为汉军提供粮食供应。行至轮台,轮台国不降,汉军攻城数日,在城中进行了一场大屠杀。自此向西,汉军一路平安推进,直抵大宛城下,到达的士兵共三万人。大宛军队出城迎击汉军,汉军以箭射杀,大宛军大败,逃入城中拒守。李广利本想攻取郁成城,又恐怕一时难于攻克,反使大宛生出其他计谋,于是先到大宛城,挖开水源,引向别处。城中的大宛军民本已忧愁困扰,汉军再将全城包围,攻击四十余日。大宛贵族密谋道:“大王母寡将好马隐藏起来,又杀死汉朝使臣,如今我们将大王杀死,把好马献出,汉军就会解围而去;如仍不解围退兵,我们再拼死力战,也为时未晚。”大家都表示同意,于是一起行动,将大宛王杀死。此时大宛的外城已破,大宛的贵族猛将煎靡被汉军俘获。大宛极为恐慌,逃入内城,派人手持大宛王母寡的人头,前去见李广利,相约说:“汉军如不进攻我们,我们将把所有的好马都拿出来,任凭汉军随意挑选,并为汉军提供粮食。如不接受我们的建议,我们将杀死所有的好马。康居(首都卑阗城,哈萨克斯坦巴尔喀什湖西南锡尔河北岸突厥斯坦)的援兵又即将到达,援兵一到,我们居内,康居兵居外,两面夹击汉军。请将军仔细考虑,怎么办好?”此时,康居探知汉军还很强盛,不敢前进。李广利闻知大宛城中新近抓到一些汉人,懂得了凿井技术,且城中粮食尚多,因而考虑:“此次前来主要是为了诛杀罪魁祸首母寡,而今母寡的人头已然送到,这样再不接受他们的请求,他们必定会坚守城池,而康居等到汉军疲惫来援救大宛,汉兵必为其所败。”所以接受了大宛的求和条件。于是,大宛将马献出,让汉军自己选择,并拿出大批粮食供给汉军。汉军挑选了数十匹好马,中等及以下的雌、雄马三千余匹,又扶立过去对汉朝态度友好的大宛贵族昧蔡登上大宛国王位,与其订立盟约后罢兵而还。
当初,李广利自敦煌起兵西进时,分兵数路,分别从南、北两条道路进兵。校尉王申生另率一千余人到郁成,被郁成王消灭。只有数人得脱,逃到李广利大军。李广利命搜粟都尉上官桀率兵前往攻打郁成,郁成王逃到康居,上官桀也追到康居。康居王听说汉军已打败大宛,便将郁成王献给上官桀,上官桀命四名骑兵将郁成王捆绑押送李广利军营。上骑士赵弟怕郁成王在半路上逃跑,拔剑将郁成王人头砍下后,追上李广利大军。

贰师将军李广利二次率兵出征图
汉武帝太初四年庚辰岁(前101年),汉武帝刘彻五十六岁
春季,贰师将军李广利回到京城长安。沿途经过的西域小国听说大宛(首都贵山城,乌兹别克斯坦纳曼干州西北卡散赛城)被汉军攻破,全都派其子弟跟随李广利来到长安向汉朝进贡,拜谒汉武帝,并留在长安充当人质。大军回来时,入关的马有一千余匹。
此番再次出征,军粮并不缺乏,也没有大规模战斗,死亡不多。可是,将领们对士兵毫不体恤,像待牲畜一样,侵夺暴虐,死亡反而累累。
汉武帝因李广利万里征伐,不计其过失,下诏书封李广利为海西侯,赵弟为新侯,任命上官桀为少府,其他军官为九卿的三人,任诸侯国相、郡太守、二千石官职的一百余人,任一千石及以下官职的一千余人。凡自愿随军出征的人,所授官职都超出了他们自己的希望;凡因罪过而谪罚出征的人,一律免其罪而不记功劳;对士卒的赏赐价值四万钱。
匈奴听说李广利率兵征讨大宛,曾经企图拦截,后见汉军声势浩大,不敢与汉军交战,便派骑兵前往楼兰国(新疆若羌县),等候袭击在大军后面的汉朝使臣,要断其通道。当时汉军军正(军法总监)任文正率兵屯驻玉门关,抓到匈奴俘虏,得知这一消息后报告朝廷。汉武帝下诏命任文率兵捕捉楼兰王,押到长安问罪。楼兰王分辩说:“楼兰作为一个小国,夹在汉朝与匈奴两大国之间,如不两边听命,便无法自保平安,我愿率本国百姓迁入汉朝境内居住。”汉武帝放他回国,也让他协助探听匈奴动静。从此匈奴对楼兰国不十分信任。
自从大宛被打败后,西域(新疆及中亚东部)各国十分震恐,派往西域的汉使因此越发顺利地完成使命。为了便利和保护使节,以及应时而生的商旅,从敦煌郡 (甘肃省敦煌市) 到盐泽 (新疆罗布泊) ,开始设立驿站(亭燧)。
而北方的轮台(新疆轮台县)、渠犁(新疆库尔勒市西南),都有武装屯垦部队数百人,各设屯垦官 (使者) 及指挥官 (校尉),加以统领护卫,以供给出使外国的使团所需。
一年多以后,大宛贵族认为国王昧蔡善于讨好汉朝,才使本国遭受屠戮,于是联合杀死昧蔡,立前王母寡的弟弟蝉封为大宛王,派蝉封的儿子到汉朝充当人质。汉朝因而派出使者赏赐蝉封,对他进行镇抚。蝉封与汉朝约定,每年向汉朝进献天马(汗血马)二匹。
秋季,汉武帝兴建明光宫(明光宫在长乐宫北,南跟长乐宫相连)。
冬季,汉武帝刘彻巡游回中地区(陕西省陇县西北)。
匈奴汗国单于(八任)挛鞮呴犁湖逝世,其弟左大都尉挛鞮且鞮侯继位 (九任)单于。
汉武帝打算乘征伐大宛的兵威困扰匈奴,便颁发诏书说:“高皇帝给朕留下平城(山西省大同市)的忧恨(指白登之围),高后时,匈奴单于给我朝的书信又悖逆绝伦。当年齐襄公报九世先祖之仇,《春秋》认为他的行为符合了大义。”
匈奴挛鞮且鞮侯单于刚即位,政局还不稳定,害怕汉朝骤然攻击,便向汉朝表示:“我是小孩子,岂敢和大汉天子相比,汉朝天子是我的长辈。”于是将不愿投降而被扣留在匈奴的汉使路充国等全部放回,又派使臣前来进贡。
创建“文翁石室”的文觉去世:文觉(前156~前101年),字仲翁,据说是出自炎帝后裔姜文叔之后,是西汉时期蜀郡太守。文觉在汉景帝后元二年(前142年)创办的“文翁石室”学堂,是目前全世界唯一连续办学两千一百五十余年未有中断、未曾变址的学校,也是中国第一所由地方政府开办的官学,多年来为中华民族培养了数不清的人才,如国学大师郭沫若、国乐大师王光祈等人,均是出自“文翁石室”。“文翁石室”仍是中国基础教育的地方名校之一,即著名的“成都石室中学”。
二十七、羁苏武北海牧羊,李陵兵败司马迁宫
汉武帝天汉元年辛巳岁(前100年),汉武帝刘彻五十七岁
春季,正月,汉武帝到甘泉(陕西省淳化县西北),在泰一祭祀天神。
三月,汉武帝巡游河东郡(山西省夏县),祭祀后土神。
苏武出使匈奴被扣羁留十九年始归汉:汉武帝刘彻被匈奴汗国 (王庭设蒙古国哈拉和林市) 的诚意感动,也下令释放囚禁在汉朝的匈奴使节,并派中郎将苏武当正使节,护送他们回国;携带贵重礼物,答谢匈奴汗国的善意。另派副中郎将张胜,担任副使节,常惠担任使团官吏。然而,到达匈奴汗国后,情形有异。匈奴单于(九任)挛鞮且鞮侯态度傲慢,好像汉朝使节前来进贡似的,跟他去年(前101年)信函上的表现,以及跟西汉政府所盼望的,大不一样。
正在此时,曾经归降过汉朝的匈奴缑王和长水人虞常(缑王跟虞常,都是前121年跟随浑邪王投降汉朝的匈奴将领。前103年,随赵破奴军,再归匈奴),以及卫律所率领的投降匈奴的原汉朝人暗中商议,阴谋发动叛变,打算劫持挛鞮且鞮侯的娘亲皇太后(阏氏),复归汉朝。
卫律的父亲原是长水地区的匈奴人,卫律本人则因与汉朝的协律都尉李延年关系很好,经李延年推荐,受汉朝派遣出使匈奴。卫律出使归来,听说李延年一家被收捕,便逃到匈奴投降。单于很喜欢他,与他商讨国家大事,封他为丁灵王(封地在今西伯利亚贝加尔湖畔)。
虞常在汉朝时一直与副使张胜关系密切,私下拜访张胜时说:“听说大汉天子非常怨恨卫律,我可以埋伏弓弩手为汉朝将其射死。我的母亲和弟弟都在汉朝,希望他们能得到赏赐。”张胜答应了虞常的要求,并送给他很多财物。
一个月之后,单于挛鞮且鞮侯外出打猎,娘亲皇太后 (阏氏) 跟一些贵族留守。虞常等七十余人,打算发动突袭,想不到其中一人逃走告密。挛鞮且鞮侯的子弟,急调军队攻击,缑王等全被格杀,而生擒虞常。挛鞮且鞮侯命卫律主持审判。
张胜听到消息后,害怕先前与虞常约定之事被查出,便向苏武报告。苏武说:“发生了这样的事,肯定会涉及到我,如受到侵犯再死,那就更加辜负国家了。”于是准备自杀,被张胜、常惠一起阻止。后虞常果然供出张胜,单于大怒,召集贵族们商议,打算杀死汉使。匈奴左伊秩訾说:“谋杀卫律就要处死,如果谋害单于,又应如何加重惩处呢!应让他们全部归降。”单于派卫律传话给苏武。苏武对常惠等人说:“如果卑躬屈节,有辱我们的使命,既使活着,又有何面目再回到我们大汉呢!”说完拔出佩刀刺入自己的身体。卫律大吃一惊,一把将苏武抱住,急忙召医生前来,在地上挖了一个土洞,点起炭火,将苏武放在洞上,用脚踩苏武的后背,使淤血流出。苏武气绝,半日才慢慢苏醒。常惠等痛哭,将苏武抬回驻地。
单于很钦佩苏武的气节,早晚都派人问候,而将张胜逮捕。苏武逐渐痊愈,单于派人来劝谕苏武,要苏武归降匈奴。正在此时,虞常被定为死罪,便打算借此机会逼苏武投降。用剑斩下虞常的人头之后,卫律说:“汉使张胜想谋杀单于的亲信大臣,其罪当死,单于招募归降,降者赦免。”说完举剑要刺张胜,张胜请求投降。卫律又对苏武说:“副使有罪,你作为正使,应连坐受罚。”苏武回答说:“我本未参与其事,与张胜又没有亲属关系,为什么要连坐受罚!”卫律又举剑威胁苏武,苏武纹丝不动。卫律说:“苏先生!我以前背叛汉朝,归顺匈奴,有幸蒙单于大恩、赐号称王,并拥有数万人众,马匹牲畜满山,这样富贵!苏先生如果今日归降,明日就会和我一样,否则白白横尸荒野,又有谁知道呢!”苏武闭口不答。卫律又说:“你要是听我的话,归降匈奴,我与你就如兄弟一般;如今日不听我的建议,以后即使想再见我,还能够办得到吗?”苏武骂道:“你身为汉朝臣子,却不顾恩义,背叛君主、亲人、投降蛮夷异族,我见你干什么!况且单于信任你,让你决定别人的生死,你不但不公平处理,反而想挑动两国君主相互争斗,在一旁坐观成败。南越国杀死汉使,被汉灭掉后变为九郡;大宛王杀死汉使,其人头被悬于长安宫廷北门;朝鲜杀死汉使,立即招来灭国之祸;只有匈奴还没有干过这种事。你明知我不会投降,却想借此挑起两国之间的战争,只怕匈奴的灾难,将会从我开始了。”卫律明白苏武终究不会受他的胁迫,只得禀报单于。单于见苏武如此忠心,越发想争取他归顺,便将苏武囚禁于一个大地窖中,断绝苏武的饮食,企图逼其就范。当时正下大雪,苏武躺在地上,靠吞食雪片和衣服上的毡毛,一同咽下,几天后竟然未死。匈奴人以为有神灵庇护,便将苏武放逐到荒无人烟的北海(西伯利亚贝加尔湖),让他放牧一群公羊,并对苏武说:“等到公羊能产出羊奶,你就可以回国了。”常惠等使团中不肯投降的官员,也被分别扣留在其他地方。
天空降下硬而弯曲的白毛。
夏季,大旱。
五月,大赦天下。征发贬谪有罪的人到五原郡(内蒙古包头市)屯垦戍边。
浞野侯赵破奴从匈奴逃回汉朝。(赵破奴被俘及大军投降,参考前103年。赵破奴跟儿子赵安用逃回汉朝后,在不久〔前91年〕就发生的巫蛊血案中,全族被屠,可悲)。
这一年,济南太守王卿被任命为御史大夫。
第七代楚王刘纯薨逝:大汉皇朝开创者刘邦公的弟弟刘交,跟随大哥起义,功勋卓著,于前201年封楚藩王国,共传八任楚王,其传递为:1楚元王刘交→2楚夷王刘郢客(刘交次子)→3楚王刘戊(参与七国之乱谋反被诛)→4楚文王刘礼(刘交三子)→5楚安王刘道→6楚襄王刘注→7楚节王刘纯→8楚王刘延寿,汉宣帝地节二年癸丑岁(前68年)谋反而国除。第七代楚王刘纯,楚襄王刘注之子,前116年---前100年,在位十六年薨,谥为楚节王,子刘延寿嗣。
汉武帝天汉二年壬午岁(前99年),汉武帝刘彻五十八岁
春季,汉武帝刘彻巡游东海郡。在回京途中巡游回中(陕西省陇县西北)。
夏季,五月,汉武帝派贰师将军李广利率三万骑兵从酒泉出塞,在天山(新疆东北部)一带袭击匈奴右贤王,共擒斩匈奴一万余人后返回。途中被匈奴重兵包围。汉军一连几天缺乏粮食,伤亡惨重。代理司马的陇西人赵充国率精壮兵卒一百余人冲破匈奴的包围,李广利率大军紧跟其后,才得以解脱困境。这次战役,汉兵阵亡了十分之六七,赵充国受伤二十余处。李广利上奏朝廷,汉武帝将赵充国召到驻所,亲自接见,察看了他的的伤势,叹息不已,封赵充国为中郎。
汉武帝又派因杅将军公孙敖率兵从西河郡(内蒙古准格尔旗西南)出塞,跟强弩都尉路博多,在涿涂山(即涿邪山·蒙古国巴彦温都尔山)会师,但毫无收获。
当初,李广的孙子李陵担任侍中,精通骑马射箭之术,爱护士卒,谦恭地对待贤士。汉武帝认为李陵颇有其祖父李广的风范,封他为骑都尉,命他带领丹阳和楚地人五千,在酒泉、张掖一带教习射箭之术,以防备匈奴。李广利出击匈奴时,汉武帝召见李陵,想命他为李广利押运辎重。李陵叩头请求说:“我所率领屯戍边塞的人,都是荆楚地区勇武之士和奇才剑客,论力量能够手扼猛虎,论箭术堪称百发百中,希望能让我自己率领一队人马,前往兰于山以南地区,用以分散匈奴单于的兵力,使其不能全力对抗贰师将军的部队。”汉武帝说:“你不愿作别人的部下吗!这次我调动的军队太多,没有马匹分配给你。”李陵说:“我用不着马匹,愿以少敌众,率五千步兵直捣匈奴单于的王庭。”汉武帝赞赏李陵的豪情壮志,同意了他的请求,下诏命路博多在半途中接应李陵。路博多也羞于做李陵的后援部队,便上奏说:“如今正值秋季,匈奴马肥,不宜于此时与匈奴交战,希望陛下命李陵稍等,到明年春天再一同出征。”汉武帝很生气,怀疑是李陵胆怯后悔,不想出征,而让路博多上书,便下诏命路博多率兵赴西河袭击匈奴,同时命李陵于九月自居延遮虏障出发,深入东浚稽山(蒙古国戈壁阿尔泰山)南面的龙勒水边巡回观察匈奴动静,如果不见敌踪,便退回受降城(内蒙古乌拉特中旗东五十千米新忽热)休息士卒。于是,李陵率领步兵五千人,出居延(内蒙古额济纳旗)向北推进,三十天后抵达浚稽山,停下扎营,沿途命人将所过之处的山川地形绘制成图,派部下骑兵陈步乐送回长安。汉武帝召见陈步乐,听他报告说李陵能使部下拚死效力,非常高兴,封陈步乐为郎官。
李陵在浚稽山与单于率领的匈奴军队相遇,匈奴约三万骑兵将李陵的部队包围。李陵屯兵两山之间,用大车围成营寨,亲自率领士卒在营外列下战阵,前排手持戟、盾,后排手持弓、弩。匈奴兵见汉军人少,便直逼营前阵地。李陵率部迎击,展开搏斗,汉军千弩齐发,匈奴兵纷纷应弦倒地,只得退回山上,汉军追击,杀死匈奴数千人。单于大惊,召左、右两翼军八万余骑兵前来围攻李陵。李陵率部且战且走,向南撤退,数日后,来到一个山谷之中。汉军接连作战,士卒大多身带箭伤,仍顽强苦战,受伤三处的坐在车上,受伤两处的驾车,受伤一处的手持武器坚持战斗,又斩杀匈奴三千余人。李陵率部沿着龙城旧道向东南方撤退,四五日后,退到一大片沼泽芦苇之中。匈奴在上风放火,企图烧死汉军;李陵也命部下放火烧光周围的芦苇以自救。汉军继续南行,来到一座山下。单于在南山上命他的儿子率领骑兵向汉军进攻。汉军在树林之中步战,又杀死匈奴数千人,并用连弩机射单于,单于下山逃避。这一天,汉军抓到部分匈奴俘虏,据他们说:“我们听单于说:‘这是汉朝的精兵,猛攻也没能将他们消灭,他们日夜引我们向南接近汉塞,莫非是有埋伏的军队吗?’各位当户、君长都说:‘单于亲率数万骑兵攻击汉军数千人而不能将他们消灭,以后将无法再号令边臣,还会使汉朝更加轻视匈奴。所以要在山谷中再次力战,还有四五十里才到平原地区,如仍不能取胜就返回。’”
此时汉军处境越发凶险。匈奴骑兵多,一日交战数十回合,汉军又杀伤匈奴二千余人。匈奴作战不利,打算撤兵离去。然而就在此时,李陵军中有一个名叫管敢的军候,因受到校尉的欺辱,逃到匈奴军中投降,一一说出汉军实情:“李陵部队并无后援,箭矢也即将用尽,只有将军部下和校尉成安侯韩延年所属部队各八百人在前面开路,以黄旗和白旗作为标志。应当派精锐骑兵用弓箭射杀他们,汉军立即就可击破。”单于得到管敢,喜出望外,命匈奴骑兵一齐向汉军发起进攻,同时令人大声喊叫:“李陵、韩延年快快投降!”又派兵截断汉军的道路,猛攻李陵。李陵的部队被困在山谷之中,匈奴军在山上,从四面射箭,箭如雨下。李陵继续向南退却,尚未到达汗山,一天中五十万支箭已全部用尽,于是放弃辎重车辆,继续前往。此时军中士兵还有三千余人,只能砍下车的辐条拿在手中做武器,文职人员也手持短刀加入战斗行列。汉军退入狭谷之中,单于亲自率兵截断汉军后路,指挥匈奴兵卒将山上巨石滚入谷中,汉军多数死去,不能前进。黄昏以后,李陵独自一人身穿便衣走出大营,止住左右随从说:“不要跟着我,我要独自一人生擒单于!”过了很长一段时间,李陵回到营中,叹道:“我们已然兵败,即将死于此地了!”于是将所有的旌旗尽行砍倒,与珍宝一起埋入地下,李陵叹了口气,对部下说道:“如果再有数十支箭,我们就足以逃脱了。现在已没有武器再战,天亮以后,就只能坐等被擒了,不如各自逃命,还有人能够侥幸逃脱回去报告天子。”于是命将士每人身带二升干粮,一片冰,约定到遮虏障会合。半夜时,李陵命人击鼓叫醒将士们,但战鼓已破,敲不响。李陵与韩延年都跨上战马,十几名壮士跟随。匈奴数千名骑兵随后追击,韩延年战死。李陵说道:“我已无面目报答皇帝陛下了!”于是投降。其他人分散突围,逃回边塞的有四百余人。
李陵兵败之处距边塞只有一百余里,边塞将领将此事报告朝廷。汉武帝本希望李陵能死战,后听说李陵投降匈奴,十分愤怒,责问陈步乐,陈步乐自杀而死。满朝大臣都说李陵有罪,汉武帝问太史令司马迁对此事的看法,司马迁竭力为李陵分辩说:“李陵对父母孝顺,对士人讲信义,常常奋不顾身,赴国家急难,这正是他平时的志愿所在,颇有国士的风范。如今出征偶然不幸失败,那些保全自身性命和妻子儿女的臣子就跟着捏造他的短处,实在令人痛心!况且李陵率领不到五千步兵,深入满是战马的匈奴腹地,抵挡数万敌军;匈奴被打得连救死扶伤都顾不过来,将全国所有能拉弓射箭的人全部调来围攻李陵。李陵率部转战千里,箭矢用尽,无路可走,将士们手拿着没有箭的空弩机,冒着敌人锋利的枪尖刀刃,仍然面向北方拚死力战,能够得到部下这样的拚死效力,既使是古代的名将,也不过如此!李陵虽然兵败,但他对匈奴的打击也足以使他名扬天下了。李陵之所以没有死节,当是想找机会报效国家。”汉武帝认为司马迁在诬陷欺骗,是为了诋毁李广利,为李陵游说开脱,下令对司马迁施以宫刑。

很久以后,汉武帝才对原先使李陵陷入孤立无援的境地表示后悔,说道:“应当在李陵率军出塞时,再让强弩将军路博多前去接应;而我预先就颁下诏书,使老将路博多生出奸诈之心,不肯接应李陵。”于是派使臣对逃脱回来的李陵余部进行慰劳赏赐。
汉武帝用严厉的法令来控制国家,喜欢任用执法严苛的酷吏,各郡、国的二千石官也大多以残暴的手段治理地方,而小吏和平民百姓对犯法却越发不当回事。东部地区(函谷关以东)盗贼兴起,大股数千人,攻打城邑,夺取府库的兵器,释放犯死罪的囚徒,捆缚、污辱郡太守、都尉,杀死二千石官;小股数百人,在乡村中劫杀抢掠,多得无法计算,致使道路断绝。汉武帝开始只派御史中丞、丞相长史负责督察镇压,但未能禁绝;于是派光禄大夫范昆及曾经位居九卿的张德等身穿绣花官服,手持皇帝符节和调兵的虎符,调集军队进行围剿,有的大郡斩杀达一万余人;另外,各郡因帮助盗贼通行、提供食物而受到牵连、犯法被杀的普通百姓多的也达数千人。过了几年,抓获了大部分盗贼首领。一些被打散逃亡的人,往往重新聚集在一起,占据山川险要之处,官府无可奈何。于是,汉武帝命人制定《沉命法》,规定:“凡有成帮结伙盗贼兴起,地方官不能及时发现,或虽然发现却未能全部擒获,自二千石官以下直至小吏,主持其事的一律处死;”从此以后,小吏畏惧朝廷治罪,既使发现有盗贼,也因害怕不能全部捕获而不敢报告;各郡长官因害怕受到牵连,也让下属不要报告。因此,盗贼越来越多,而地方官上下串通,隐瞒不报,空以虚文应付朝廷,逃避法网。
此时,暴胜之担任绣衣直指使者,经他之手处死的二千石以下官员尤其众多,因此威镇各州郡。暴胜之来到渤海郡(河北省沧州市东南),听说当地人隽(音 juàn 〔倦〕)不疑贤明练达,便请来相见。隽不疑容貌庄重严肃,衣冠十分华丽整齐,暴胜之听说隽不疑到来,连鞋都没顾上穿好就急忙起来相迎,让进客厅坐定,隽不疑以手按地,欠身说道:“我虽生活在偏僻的海滨,但也久闻暴公子的大名,想不到今天有幸蒙公子接见指教。我认为,作为一名官吏,过于刚强容易折断,过于柔弱则法令难行,应既展示威严,又施以恩惠,才能建立功业,立身扬名,永远保持上天所赐的福禄。”暴胜之对他的告诫深为赞同,回到京城后,上奏推荐隽不疑。汉武帝召隽不疑前来,任命为青州刺史。
济南人王贺也曾担任绣花御史,负责驱捕魏郡的盗贼,他放过了很多人,因此被以不称职的罪名罢免。王贺叹道:“我听说,救活一千人,子孙就可得到封爵,我救活的人有一万多,后代必有人兴起!”
这一年,汉武帝封归降汉朝的匈奴(介和王)成娩为开陵侯,命其率领楼兰国(新疆若羌县)军队袭击车师国(新疆吐鲁番市)。匈奴派右贤王率数万骑兵前往援救,汉军作战失利,退兵而去。
二十八、增财源酒类专卖,用兵匈奴因败回
汉武帝天汉三年癸未岁(前98年),汉武帝刘彻五十九岁
春季,二月,西汉王朝最高监察长(御史大夫)王卿因罪自杀,汉武帝任命执金吾(首都长安警备区司令)杜周为御史大夫。(前104年,改“中尉”为“执金吾”。金吾,一种鸟名,据说此鸟避凶趋吉,象征祥瑞,皇帝出游,先导官高举此鸟雕像,作为庞大卫队前导)
开始实行酒类专卖:桑弘羊支持实施“酒榷法”,报请汉武帝批准推行。此法规定,由官府向私营酿酒作坊提供原料和酒曲,产品由国家统一收购,专设榷酒官进行管理。仅此一项专卖,国家就多了一大财源。
三月,前往泰山,添土加封,在皇家大会堂 (明堂) 祭祀,就在那里审查全国官员考绩。回程中,到恒山 (在河北省唐县西北) 祭祀,把墨玉埋在祭坛之下。
三月,汉武帝刘彻巡游泰山,扩建祭天神坛,祭祀于明堂,并在此接受各郡、国的户籍、财政簿册。回京途中,祭祀于常山,并将黑色玉石埋于祭坛之下。
方士们在各地等候神仙降临和入海寻找蓬莱山等始终没有结果,而公孙卿仍以所谓“巨人的足印”进行辩解,从而使汉武帝对方士们的奇谈怪论日益厌倦,但仍与他们保持联系,并不禁绝,希望能遇到真有本领的人。从此以后,方士们谈论神灵之事的虽更加众多,但其效果是可想而知了。
夏季,四月,大旱,赦天下。
秋季,匈奴侵入雁门(山西省右玉县)。雁门太守因畏缩惧敌被朝廷处死。
是年,司马迁四十八岁,受腐刑,成为一个“刑余之人”。
汉武帝天汉四年甲申岁(前97年),汉武帝刘彻六十岁
春季,正月,汉武帝刘彻在甘泉宫(陕西省淳化县西北)接受各诸侯藩王的朝觐。
汉武帝征发全国贱民“七科谪”(犯罪的官吏、亡命、赘婿、贾人、故有市籍者、父母有市籍者、大父母有市籍者)和勇敢之士,派贰师将军李广利率骑兵六万、步兵七万自朔方(内蒙古杭锦旗北黄河南岸)出塞,强弩都尉路博多率一万余人与李广利会合,游击将军韩说率步兵三万自五原(内蒙古包头市)出塞,因杅将军公孙敖率骑兵一万、步兵三万自雁门(山西省右玉县)出塞,袭击匈奴。
匈奴汗国(王庭设蒙古国哈拉和林市)听到这一消息后,将其家属、财物等全部迁徙到余吾水(土拉河,发源于肯特山,流经乌兰巴托市南,向西转北,注入鄂尔浑河)以北地区,然后由单于(九任)挛鞮且鞮侯亲率十万大军在余吾水南岸迎战李广利率领的汉朝军队。李广利率兵与单于大军连续交战十余日,撤兵而还。韩说所部没有收获。公孙敖与匈奴左贤王作战失利,撤兵而回。
族诛李陵家:汉武帝派公孙敖率兵深入匈奴腹地去接李陵,公孙敖无功而回,便上奏说:“据擒获的匈奴俘虏说,李陵教单于制造兵器,以防备汉军,所以我无所收获。”于是汉武帝下令将李陵的家属满门抄斩。不久听说,是投降匈奴的汉朝将领李绪所为,并非李陵。李陵派人将李绪刺杀。匈奴单于(挛鞮且鞮侯)的母亲大阏氏要杀李陵,单于将他藏在北方,直到大阏氏死后,李陵才回到王庭。单于将自己的女儿嫁给李陵为妻,封其为右校王,与卫律同时都受到尊重,并握有权力。卫律经常在单于身边,李陵则在外地,有大事才到王庭会商。
夏季,六月乙丑(十六日),汉武帝刘彻封皇五子刘髆为昌邑王(山东省巨野县东南大谢集镇)。母亲李氏,为协律都尉李延年和贰师将军李广利之妹,是时武帝的幼子刘弗陵尚未出生,刘髆作为武帝最小的儿子,受到武帝的宠爱,武帝为他选择了夏侯始昌作太傅(老师)。刘髆八岁封为昌邑王,在王位11年,后元二年(前87年) 春正月薨逝,享年十八岁,谥为昌邑哀王,有子刘贺嗣立。刘贺初为昌邑王,后为霍光迎为帝,在位廿七天被废,最后开创江西海昏侯国。
二十九、晚年得子如帝尧,江充当权巫蛊起
汉武帝太始元年乙酉岁(前96年),汉武帝刘彻六十一岁
春季,正月,因杅将军公孙敖因其妻以“巫蛊”害人而被腰斩。
(“巫”是一种能用祭祀或咒语驱使鬼神降祸福于人的法术,女性施术则称女巫。“蛊”,一种神秘的毒虫,看不见,摸不着,听不到声音,闻不到气味,一旦进入人体,百药罔效,痛苦而死)。
汉武帝强迫各郡、国的富豪和有权势的人迁居茂陵邑(陕西省兴平市东北)。
夏季,六月,大赦天下。
这一年,匈奴挛鞮且鞮侯单于逝世:挛鞮且鞮侯有两个儿子,长子挛鞮狐鹿姑为左贤王(一等爵),次子(名不详)为左大将军(五等爵)。单于卒,左贤王没有及时赶到,匈奴贵族们认为左贤王有病,就立左大将军为单于。左贤王听说后,不敢前来王庭。左大将军派人将左贤王召来,让位给他。左贤王以自己有病为理由推辞不受,左大将军不听,对他说:“如果你不幸死去,再传位给我。”左贤王这才答应,即(第十任)单于位,称为孤鹿姑单于。封左大将军为左贤王。几年后,左贤王病死,其子挛鞮先贤掸因不能继承左贤王之位(左贤王必须是王储),所以改封为日逐王。单于封自己的儿子为左贤王。
司马迁获赦出狱,做了中书令,掌握皇帝的文书机要。
汉武帝太始二年丙戌岁(前95年),汉武帝刘彻六十二岁
春季,正月,汉武帝巡游回中(陕西省陇县西北)。
杜周去世,汉武帝任命光禄大夫暴胜之为御史大夫。
秋季,干旱。
修白渠引泾淤灌:赵国中大夫白公奏请朝廷,从谷口(陕西省礼泉县东北)至栎阳(陕西省西安市临潼区)挖了一条长二百里的引水渠,将泾河水引到渭中地区,使四千五百余顷农田得到灌溉,因此命名为白渠。当地百姓因白渠而大大受益。
汉武帝太始三年丁亥岁(前94年),汉武帝刘彻六十三岁
春季,正月,汉武帝前往甘泉宫(陕西省淳化县西北)。
二月,巡游东海郡(山东省郯城县),捉到一只赤色鸿雁。又巡游琅邪郡(山东省青岛市黄岛区),在成山(山东省荣成市东北成山角)祭拜日神,并登上之罘山(山东省烟台市北之罘山),然后乘船在大海上遨游,然后返回长安。
这一年,皇六子刘弗陵出生。刘弗陵的母亲是河间人,姓赵,受封为“婕妤”,住在钩弋宫,怀孕十四个月后生刘弗陵。汉武帝说:“听说当年尧是十四个月才出生的,如今赵婕妤生这个孩子也是如此。”于是下令将钩弋宫宫门改称尧母门。
武帝时后宫排列:一级“婕妤”,位比宰相,爵比亲王。二级“娥 ”,位比上卿,爵比封侯。三级“容华”,位比中二千石,爵比关内侯。四级“充衣”,位比真二千石,爵比大上造。五级“美人”,位比二千石,爵比少上造。六级“良人”,位比千石,爵比中更。七级“八子”,位比千石,爵比左更。八级“七人”,位比八百石,爵比右庶长。九级“长使”,位比八百石,爵比左庶长。十级“少使”,位比六百石,爵比五大夫。
赵国人江充被任命为水衡都尉(水利总监,部长级官员,秩二千石):当初,江充本是赵敬肃王刘彭祖(景帝刘启第七子)的门客,因为得罪了赵王太子刘丹,逃出赵国,来到朝廷告发了刘丹的隐私秘事,刘丹因此被废除赵国太子之位。汉武帝召江充入宫见面,见他仪表堂堂,身体魁梧,衣着轻暖而华丽,暗中称奇。与他谈论一番政事后,汉武帝大为高兴,从此对江充宠信,封其为直指绣衣使者,让他督察皇亲国戚、天子近臣中的违背体制、奢侈不法行为。江充检举参劾,毫无避讳,汉武帝因此认为他忠正直率,所说的话都合汉武帝的心意。
有一次,江充跟随刘彻去甘泉宫,正碰到太子刘据派往皇宫的信差,在御用大道 (驰道) 上行驶,江充把他逮捕,交付审判。刘据得到消息,派人向江充道歉说:“我并不是爱惜我的部下,只是不想使皇上知道,认为我平时没有对部下好好教导,敬请江先生从宽处理。”江充拒绝,径自上奏。刘彻说:“当臣僚的,应该如此。”对江充更为信任,从而使江充威镇京师。
汉武帝太始四年戊子岁(前93年),汉武帝刘彻六十四岁
春季,三月,汉武帝巡游泰山。壬午(二十五日),在明堂祭祀高祖刘邦,以之配祀上帝,并在此接受各郡、国记录户籍财政情况的簿册。癸未(二十六日),在明堂祭祀景帝刘启。甲申(二十七日),扩建祭天神坛。丙戌(二十九日),在石闾(泰山南麓·山东省泰安市南)祭祀地神。
夏季,四月,汉武帝巡游不其山(山东省青岛市北)。五月返回长安,前往建章宫,下诏大赦天下。
冬季,十月甲寅晦(三十日),出现日食。
十二月,汉武帝巡游至雍县(陕西省凤翔县),祭祀于五色帝。然后西行,到达安定郡(宁夏固原市)、北地郡 (甘肃省庆城县西北马岭镇)。
汉武帝征和元年己丑岁(前92年),汉武帝刘彻六十五岁
春季,正月,汉武帝返回长安,前往建章宫。
三月,赵王刘彭祖薨逝。刘彭祖娶的是江都易王刘非的宠姬淖姬,生了一个儿子,取名刘淖子。当时淖姬的哥哥在皇宫中当宦官,汉武帝便召他询问:“淖子为人如何?”淖姬的哥哥回答说:“他为人欲望太多。”汉武帝说道:“欲望太多的人不适合当国君管理百姓。”又问武始侯刘昌的情况,淖姬的哥哥说:“刘昌既无过错,也没有什么值得赞扬的地方。”汉武帝说:“这样就可以了。”于是派使臣立刘昌为赵王。
夏季,大旱。
汉武帝住在建章宫,看到一个男子带剑进入中龙华门,怀疑是不寻常的人,便命人捕捉。该男子弃剑逃跑,侍卫们追赶,未能擒获。汉武帝大怒,将掌管宫门出入的门候处死。
冬季,十一月,汉武帝征调三辅地区的骑兵对上林苑进行大搜查,并下令关闭长安城门进行搜索,十一天后解除戒严。巫蛊事开始出现。
丞相公孙贺的夫人卫君孺,是卫皇后的姐姐,公孙贺因此受到宠信。公孙贺的儿子公孙敬声接替父亲担任太仆,骄横奢侈。不遵守法纪,擅自动用北军军费一千九百万钱,事情败露后被捕下狱。这时,汉武帝正诏令各地紧急通缉阳陵大侠客朱安世,于是公孙贺请求汉武帝让他负责追捕朱安世,来为其子公孙敬声赎罪,汉武帝批准了他的请求。后来,公孙贺果然将朱安世逮捕。朱安世却笑着说:“丞相将要祸及全族了!”于是从狱中上书朝廷,揭发说:“公孙敬声与阳石公主(刘彻的女儿)私通;他得知皇上将要前往甘泉宫,便让巫师在皇上专用的驰道上埋藏木偶人,诅咒皇上,口出恶言。”
三十、巫蛊之祸累母子,战匈奴李广利降
汉武帝征和二年庚寅岁(前91年),汉武帝刘彻六十六岁
春季,正月,公孙贺被逮捕下狱,经调查罪名属实,父子二人都死于狱中,并被灭族。汉武帝任命涿郡太守刘屈氂为丞相,封其为澎侯。刘屈氂是中山靖王刘胜的第廿一子(最小儿子)。
夏季,四月,狂风大作,房屋被掀起,树木被折断。
闰四月,诸邑公主、阳石公主及卫皇后之弟卫青的儿子长平侯卫伉,都因巫蛊案而被处死。
汉武帝巡游甘泉(陕西省淳化县西北)。
巫蛊事件累太子:当初,汉武帝刘彻十六岁继位为帝,十多年后的二十九岁(前128年)时才有了长子刘据,对这迟来的儿子,刘彻对他非常喜爱。于是在三月甲子(十三日),汉武帝册立卫子夫为皇后,这样刘据亦由庶长子身份变更为嫡长子。
元狩元年(前122年)夏四月丁卯(廿一日),册立时年七岁的长子刘据为皇太子。
刘据长大后,性格仁慈宽厚、温和谨慎,汉武帝嫌他不像自己那样精明强干;汉武帝平日宠爱的王夫人也生一子名叫刘闳,李姬生二子刘旦、刘胥,李夫人生一子刘髆。卫皇后、太子刘据因皇上对他们的宠爱逐渐减少,常常有不能自安的感觉。
汉武帝察觉后,对大将军(全国最高统帅)卫青说:“我朝有很多事都还处于草创阶段,再加上周围的外族对我国的侵扰不断,朕如不变更制度,后代就将失去准则依据;如不出师征伐,天下就不能安定,因此不能不使百姓们受些劳苦。但倘若后代也像朕这样去做,就等于重蹈了秦朝灭亡的覆辙。太子性格稳重好静,肯定能安定天下,不会让朕忧虑。要找一个能够以文治国的君主,还能有谁比太子更强呢!听说皇后和太子有不安的感觉,难道真是如此吗?你可以把朕的意思转告他们。”卫青叩头感谢。皇后听说后,特意摘掉首饰向汉武帝请罪。
每当太子劝阻征伐四方时,汉武帝就笑着说:“由我来担当艰苦重任,而将安逸留给你,不也挺好吗!”
汉武帝每次出外巡游,经常将留下的事交付给太子刘据,宫中事务交付给卫皇后。如果有所裁决,待汉武帝回来后就将其中最重要的向他报告,汉武帝也没有不同意的,有时甚至不过问。汉武帝用法严厉,任用的多是严苛残酷的官吏;而太子待人宽厚,经常将一些他认为处罚过重的事从轻发落。太子这样做虽然得百姓之心,但那些执法大臣都不高兴。皇后害怕长此下去会获罪,经常告诫太子,应注意顺从皇上的意思,不应擅自有所纵容宽赦。汉武帝听说后,认为太子是对的,而皇后不对。群臣中,为人宽厚的都依附太子。而用法严苛的则都诋毁太子。由于奸邪的臣子大多结党,所以为太子说好话的少,说坏话的多。卫青去世后,那些臣子认为太子不再有母亲娘家的靠山,便竟相陷害太子。
汉武帝与儿子们很少在一起,与皇后也难得见面。
一次,太子刘据进宫谒见皇后,太阳都转过去半天了,才从宫中出来。黄门苏文向汉武帝报告说:“太子调戏宫女。”于是汉武帝将太子宫中的宫女增加到二百人。后来太子知道了这件事,便对苏文怀恨。苏文与小黄门常融、王弼等经常暗中寻找太子的过失,然后再去添枝加叶地向汉武帝报告。对此,皇后恨得咬牙切齿,让太子禀明皇上杀死苏文等人。太子说:“只要我不做错事,又何必怕苏文等人!皇上圣明,不会相信邪恶谗言,用不着忧虑。”
有一次,汉武帝感到身体有点不舒服,派常融去召太子,常融回来后对汉武帝言道:“太子面带喜色。”汉武帝默然无语。及至太子来到,汉武帝观其神色,见他脸上有泪痕,却强装有说有笑,汉武帝感到很奇怪,再暗中查问,才得知事情真相,于是将常融处死。皇后自己也小心防备,远避嫌疑,所以尽管已有很长时间不再得宠,却仍能使汉武帝以礼相待。
这时,方士和各类神巫多聚集在京师长安,大都是以左道旁门的奇幻邪术迷惑众人,无所不为。一些女巫来于宫中,教宫中美人躲避灾难的办法,在每间屋里都埋上木头人,进行祭祀。因相互妒忌争吵时,就轮番告发对方诅咒皇上、大逆不道。汉武帝大怒,将被告发的人处死,后宫妃嫔、宫女以及受牵连的大臣共杀了数百人。汉武帝产生疑心以后,有一次,在白天小睡,梦见有好几千木头人手持棍棒想要袭击他,霍然惊醒,从此感到身体不舒服,精神恍惚,记忆力大减。江充自以为与太子及皇后有嫌隙,见汉武帝年纪已老,害怕皇上去世后被太子诛杀,便定下奸谋,说皇上的病是因为有巫术蛊作祟造成的。于是汉武帝派江充为使者,负责查出巫蛊案。江充率领胡人巫师到各处掘地寻找木头人,并逮捕了那些用巫术害人,夜间守祷祝及自称能见到鬼魂的人,又命人事先在一些地方洒上血污,然后对被捕之人进行审讯,将那些染上血污的地方指为他们以邪术害人之处,并施以铁钳烧灼之刑,强迫他们认罪。于是百姓们相互诬指对方用巫蛊害人;官吏则每每参劾别人为大逆不道。从京师长安、三辅地区到各郡、国,因此而死的先后共有数万人。
此时,汉武帝年事已高,怀疑周围的人都在用巫蛊诅咒于他;而那些被逮捕治罪的人,无论真实情况如何,谁也不敢诉说自己有冤。江充窥探出汉武帝的疑惧心理,便指使胡人巫师檀何言称:“宫中有蛊气,不将这蛊气除去,皇上的病就一直不会好。”于是汉武帝派江充进入宫中,直至宫禁深处,毁坏皇帝的宝座,挖地找蛊;又派按道侯韩说、御史章赣、黄门苏文等协助江充。江充先从后宫中汉武帝已很少理会的妃嫔的房间着手,然后依次搜寻,一直搜到皇后宫和太子宫中,各处的地面都被纵横翻起,以致太子和皇后连放床的地方都没有了。江充扬言:“在太子宫中找出的木头人最多,还有写在丝帛上的文字,内容大逆不道,应当奏闻皇上。”太子非常害怕,问少傅石德应当怎么办。石德害怕因为自己是太子的老师而受牵连被杀,便对太子说:“先前公孙贺父子、两位公主以及卫伉等都被指犯有用巫蛊害人之罪而被杀死,如今巫师与皇上的使者又从宫中挖出证据,不知是巫师放置的呢,还是确实有,自己是无法解释清楚的。你可假传圣旨,将江充等人逮捕下狱,彻底追究其奸谋。况且皇上有病住在甘泉宫,皇后和您派去请安的人都没能见到皇上,皇上是否还在,实未可知,而奸臣竟敢如此,难道您忘了秦朝太子扶苏之事了吗!”太子说道:“我这作儿子的怎能擅自诛杀大臣!不如前往甘泉宫请罪,或许能侥幸无事。”太子打算亲自前往甘泉宫,但江充却抓住太子之事逼迫甚急,太子想不出别的办法,于是按着石德的计策行事。
秋季,七月壬午(初九),太子派门客冒充皇帝使者,逮捕了江充等人。按道侯韩说怀疑使者是假的,不肯接受诏书,被太子门客杀死。太子亲自监杀江充,骂道:“你这赵国的奴才,先前扰害你们国王父子,还嫌不够,如今又来扰害我们父子!”又将江充手下的胡人巫师烧死在上林苑中。
太子派侍从门客无且携带符节乘夜进入未央宫长秋门,通过长御女官倚华 将一切报告皇后,然后调发皇家马厩的马车运载射手,打开武器库拿出武器,又调发长乐宫的卫卒。长安城中一片混乱,纷纷传言:“太子造反”。
苏文得以逃出长安,来到甘泉宫,向汉武帝报告说太子很不像话。汉武帝说道:“太子肯定是害怕了,又愤恨江充等人,所以发生这样的变故。因而派使臣召太子前来。使臣不敢进入长安,回去报告说:“太子已经造反,要杀我,我逃了回来。”汉武帝大怒。
丞相刘屈氂听到事变消息后,抽身就逃,连丞相的官印、绶带都丢掉了,派长史乘驿站快马奏报汉武帝。汉武帝问道:“丞相是怎么做的?”长史回答说:“丞相封锁消息,没敢发兵。”汉武帝生气地说:“事情已经这样沸沸扬扬,还有什么秘密可言!丞相没有周公的遗风,难道周公能不杀管叔和蔡叔吗!”于是给丞相颁赐印有玺印的诏书,命令他:“捕杀叛逆者,朕自会赏罚分明。应用牛车作为掩护,不要和叛逆者短兵相接,杀伤过多兵卒!紧守城门,决不能让叛军冲出长安城!”
太子发表宣言,向文武百官发出号令说:“皇上因病困居甘泉宫,我怀疑可能发生了变故,奸臣们想乘机叛乱”。汉武帝于是从甘泉宫返回,来到长安城西建章宫,颁布诏书征调三辅附近各县的军队,部署中二千石以下官员,归丞相兼职统辖。
太子也派使者假传圣旨,将关在长安中都官狱中的囚徒赦免放出,命少傅石德及门客张光等分别统辖;又派长安囚徒如侯持符节征发长水和宣曲两地的胡人骑兵,一律全副武装前来会合。侍郎马通受汉武帝派遣来到长安,得知此事后立即追赶前去,将如侯逮捕,并告诉胡人:“如侯带来的符节是假的,不能听他调遣!”于是将如侯处死,带领胡人骑兵开进长安;又征调船兵楫棹士,交给大鸿胪商丘成指挥。当初,汉朝的符节是纯赤色,因太子用赤色符节,所以在汉武帝所发的符节上改加黄缨以示区别。
太子来到北军军营南门之外,站在车上,将护北军使者任安召出,颁与符节,命令任安发兵。但任安拜受符节后,却返回营中,闭门不出。太子带人离去,将长安四市的市民约数万人强行武装起来,到长乐宫西门外,正遇到丞相刘屈氂率领的军队,双方会战五天,死亡数万人,鲜血像水一样留入街边的水沟。民间都说“太子谋反”,所以人们不依附太子,而丞相一边的兵力却不断加强。
七月庚寅(十七日),太子兵败,南逃到长安城覆盎门。司直田仁正率兵把守城门,因觉得太子与皇上是父子关系,不愿逼迫太急,所以使太子得以逃出城外。丞相刘屈氂要杀田仁,御史大夫暴胜之对丞相说:“司直为朝廷二千石大员,理应先行奏请,怎能擅自斩杀呢!”于是丞相将田仁释放。汉武帝听说后大发雷霆,将暴胜之逮捕治罪,责问他道:“司直放走谋反的人,丞相杀他,是执行国家的法律,你为什么要擅加阻止?”暴胜之惶恐不安,自杀而死。
汉武帝下诏派宗正刘长、执金吾刘敢携带皇帝下达的谕旨收回皇后的印玺和绶带,皇后自杀。
汉武帝认为,任安是老官吏,见出现战乱之事,想坐观成败,看谁取胜就归附谁,对朝廷怀有二心,因此将任安与田仁一同腰斩,汉武帝因马通擒获如侯,封其为重合侯;长安男子景建跟随马通,擒获石德,封其为德侯;商丘成奋力战斗,擒获张光,封其侯。太子的众门客,因曾经出入宫门,所以一律处死;凡是跟随太子发兵谋反的,一律按谋反罪灭族;各级官吏和兵卒凡非出于本心,而被太子挟迫的,一律放逐到敦煌郡。因太子逃亡在外,所以开始在长安各城门设置屯守军队。
汉武帝愤怒异常,群臣感到忧虑和恐惧,不知如何是好。壶关三老令孤茂上书汉武帝说:“我听说:父亲就好比是天,母亲就好比是地,儿子就好比是天地间的万物,所以只有上天平静,大地安然,万物才能茂盛;只有父慈,母爱,儿子才能孝顺。如今皇太子本是汉朝的合法继承人,将承继万世大业,执行祖宗的重托,论关系又是皇上的嫡长子。江充本为一介平民,不过是个市井中的奴才罢了,陛下却对他尊显重用,让他挟至尊之命来迫害皇太子,纠集一批奸邪小人,对皇太子进行欺诈栽赃、逼迫陷害,使陛下与太子的父子至亲关系隔塞不通。太子进则不能面见皇上,退则被乱臣的陷害困扰,独自蒙冤,无处申诉,忍不住忿恨的心情,起而杀死江充,却又害怕皇上降罪,被迫逃亡。太子作为陛下的儿子,盗用父亲的军队,不过是为了救难,使自己免遭别人的陷害罢了,臣认为并非有什么险恶的用心。《诗经》上说:‘绿蝇往来落篱笆,谦谦君子不信谗。否则谗言无休止,天下必然出大乱。’以往,江充曾以谗言害死赵太子,天下人无不知晓。而今陛下不加调查,就过分地责备太子,发雷霆之怒,征调大军追捕太子,还命丞相亲自指挥,致使智慧之人不敢进言,善辩之士难以张口,我心中实在感到痛惜。希望陛下放宽心怀,平心静气,不要苛求自己的亲人,不要对太子的错误耿耿于怀,立即结束对太子的征讨,不要让太子长期逃亡在外!我以对陛下的一片忠心,随时准备献出我短暂的性命,待罪于建章宫外。”奏章递上去,汉武帝见到后受到感动而醒悟,但还没有公开颁布赦免。
太子向东逃到湖县,隐藏在泉鸠里。主人家境贫寒,经常织卖草鞋来奉养太子。太子有一位以前相识的人住在湖县,听说很富有,太子派人去叫他,于是消息泄露。
八月辛亥(初八),地方官围捕太子。太子自己估计难以逃脱,便回到屋中,紧闭房门,自缢而死。前来搜捕的兵卒中,有一山阳男子名叫张富昌,用脚踹开房门。新安县令史李寿跑上前去,将太子抱住解下。主人与搜捕太子的人格斗而死,二位皇孙也一同遇害。汉武帝感伤于太子之死,便封李寿为邘[yú]侯,张富昌为题侯。

是年汉宣帝刘询出生:刘询原名刘病已,字次卿,史皇孙刘进(妻子王翁须)之子,戾太子刘据之孙,汉武帝刘彻曾孙。巫蛊之祸卫太子败亡,襁褓中的刘病已也被收系郡邸狱。后元二年(前87年),遇到大赦,为祖母史家所抚养。汉武帝遗诏:令掖庭养视,宗正录其属籍,成长于掖庭。元平元年(前74年),昌邑王刘贺为霍光等大臣所废,迎入宫中,受封为阳武侯,随后即位,时年十八,次年改元“本始”。
八月癸亥(二十日),发生地震。
九月,商丘成出任御史大夫。
汉武帝立赵敬肃王刘彭祖的小儿子刘偃为平干王(治广平,今河北省曲周县东北)。
匈奴侵入上谷郡(河北省怀来县)、五原郡(内蒙古包头市),对当地的地方官和老百姓进行屠杀和劫掠。
汉武帝征和三年辛卯岁(前90年),汉武帝刘彻六十七岁
春季,正月,汉武帝巡游至雍县(陕西省凤翔县),又到达安定郡(宁夏固原市)、北地郡(甘肃省庆城县西北马岭镇)。
匈奴侵入五原郡(内蒙古包头市)、酒泉郡 (甘肃省酒泉市)、杀死二郡都尉。
三月,汉武帝派贰师将军李广利率兵七万从五原郡出塞,秺〔dù妒〕侯商丘成率兵二万从西河郡 (内蒙古准格尔旗西南)出塞,重合侯马通率骑兵四万从酒泉郡出塞,袭击匈奴。
夏季,五月,汉武帝下诏大赦天下。
匈奴单于得到汉朝大举出兵的消息,便将全部辎重向北转移到郅居水(今色楞格河,流经蒙古国恰克图市以西,注入贝加尔湖);左贤王驱赶他管辖的匈奴民众渡过余吾水(土拉河,发源于狼居胥山,流经乌兰巴托市南,注入鄂尔浑河),迁移六七百里,到兜衔山居住;单于亲自率领精兵渡过姑且水(图音河,流向蒙古国车车尔勒格城南)。
商丘成率兵来到,走捷径追击匈奴,但未见匈奴人踪迹,撤兵而还。
匈奴方面派遣大将与李陵一起率领骑兵三万余人追击汉军,双方转战九日,来到蒲奴水(翁金河,流向蒙古国车车尔勒格城东南),匈奴军作战失利,退兵而去。
马通部队来到天山(新疆东北部),匈奴方面派大将偃渠率领骑兵二万余人拦截汉军,见汉军兵力强盛,只得退走。马通率领的汉军既没受什么损失,也没有什么收获。
这时,汉朝怕车师国(新疆吐鲁番市)出兵阻截马通军,派开陵侯成娩率领楼兰(新疆若羌县)、尉犁(新疆博湖县)、危须(新疆和硕县)等六国军队共同包围车师,将车师王及其民众全部俘获后返回。
贰师将军李广利率兵出塞,匈奴方面派右大都尉与卫律率领骑兵五千在夫羊地区的句山的狭道上拦击汉军,李广利打败匈奴军,乘胜追击败兵到范夫人城。匈奴军奔逃,不敢再抗拒汉军。
当初,李广利出塞时,丞相刘屈氂为他祭祀路神送行到渭桥。李广利说:“希望您早日奏请皇上立昌邑王为太子。如果昌邑王能即皇帝位,您以后还有什么可忧虑的呢?”刘屈氂应诺。昌邑王刘髆为李广利的妹妹李夫人所生,李广利女儿又是刘屈氂的儿媳妇,所以二人都希望立昌邑王为太子。
刘屈氂腰斩:巫蛊恐怖仍在巅峰,告密者都有收获。就在这时,内者令郭穰向朝廷告发说:“丞相夫人诅咒皇上,又与贰师将军一起祈祷神灵,要让昌邑王为帝。”汉武帝命人调查属实,定为“大逆不道之罪”(大逆不道是可怕的罪名,轻者全家,重者全族,都要处斩)。
六月,汉武帝下令逮捕丞相刘屈氂,将他放在装载食物的车上游街示众,然后押往长安东市腰斩,刘屈氂的夫人和儿子在华阳街斩首后悬首挂头颅示众;李广利的妻子儿女也被逮捕。
李广利被迫降匈奴:李广利听到妻儿被捕这一消息后,忧愁惊恐。一位因避罪而从军的幕僚胡亚夫劝说李广利道:“将军的夫人和家属都已被逮捕下狱,将军若是回去,稍不如皇上之意,就等于自投罗网。那时候,郅居水以北,可以再得见吗?归降匈奴就不可能了。”李广利于是狐疑不定,但仍然希望能够深入匈奴腹地立功,则皇上或许还能回心转意,于是率军继续北进至郅居水畔。匈奴军已然退去,李广利命令护军将领率骑兵二万渡过郅居水,与匈奴左贤王、左大将率领的二万骑兵遭遇,双方交战一日,汉军杀死左大将,匈奴兵死伤甚众。汉军长史与决眭都尉辉渠侯雷电 (匈奴裔)商议道:“贰师将军已怀有二心,却想将全军置于危险境地,以求自己建立功绩,恐怕一定要失败。”于是二人合谋要将李广利擒住。李广利听到消息后,将长史处斩,率兵退至燕然山(蒙古国杭爱山)。单于知道汉军已疲劳不堪,便亲率骑兵五万拦击李广利,双方都伤亡惨重。入夜后,匈奴派人在汉军前进的路上挖了一条深达数尺的濠沟,然后在汉军背后发动猛烈攻击,汉军大乱,李广利于是投降。单于平时早就听说李广利是汉朝大将,便将女儿嫁给李广利为妻,对他的尊宠在卫律之上。汉武帝听说李广利投降匈奴,便将其满门抄斩。
秋季,发生蝗灾。
公孙勇谋反:九月,原城父(安徽省亳州市东南城父镇)县令公孙勇与其门客胡倩等谋反。胡倩假称自己是光禄大夫,奉命缉捕盗贼。淮阳(河南省周口市淮阳区)太守田广明发觉有诈,派兵将胡倩逮捕处死。公孙勇身穿绣衣,乘坐四匹马拉的车来圉县(河南省杞县西南于镇镇),被圉县守尉魏不害等杀死。汉武帝封魏不害等四人为侯(魏不害封当涂侯、江德封撩阳侯、苏昌封蒲侯,另一位圉县小职员封关内侯)。
田千秋讼太子冤:官吏和百姓以巫蛊害人罪相互告发的,经过调查发现多为有不实。此时汉武帝也颇知太子刘据是因被江充逼迫,惶恐不安,才起兵诛杀江充,并无他意,正好守卫汉高祖刘邦祭庙的郎官田千秋又上紧急奏章,为太子鸣冤说:“作儿子的擅自动用父亲的军队,其罪应受鞭打。天子的儿子误杀了人,又有什么罪呢!我梦见一位白发老翁,教我上此奏章。”于是汉武帝霍然醒悟,召见田千秋,对他说:“我们父子之间的事,一般认为外人难以插言,只有你知道其间的不实之处,这时高祖皇帝的神灵派您来指教于我,您应当担任我的辅佐大臣。”立即就任命田千秋为大鸿胪,并下令将江充满门抄斩,将苏文烧死在横桥之上。曾在泉鸠里对太子兵刃相加的人,最初被任命为北地太守,后也遭满门抄斩。汉武帝怜惜太子无辜遭害,便特修一座思子宫,又在湖县建了一座归来望思之台,天下人听说这件事后,都很悲伤。
三十一、武帝罢仙悔征伐,立子杀母防未然
汉武帝征和四年壬辰岁(前89年),汉武帝刘彻六十八岁
武帝求仙东莱:春季,正月,汉武帝巡游东莱郡 (山东省莱州市),来到海边,想要乘船入海访求神仙,群臣劝阻,汉武帝不听。然而风势猛烈,吹得天昏地暗,海水像沸腾般汹涌。汉武帝在海边呆了十几天,无法控制楼船,于是返回长安。
二月丁酉(初三日),雍县 (陕西省凤翔县) 晴天无云,突然发出三次雷声,落下两块陨石,陨石黝黑如漆。
罢方士求神仙事:三月,汉武帝刘彻到钜定县(山东省广饶县北)田间亲自耕田,表示重视农耕。回京途中经过泰山,扩建祭天神坛。庚寅(二十六日),在明堂举行祭祀仪式。癸巳(二十九日),在石闾山祭祀地神,并接见群臣,汉武帝说道:“朕自即位以来,干了很多狂妄悖谬之事,使天下人愁苦,朕后悔莫及。从今以后,凡是伤害百姓、浪费天下财力的事,一律废止!”田千秋说:“很多方士都在谈论神仙之事,却都没有什么明显的功效,我请求皇上将他们一律罢斥遣散。”汉武帝说:“大鸿胪说得对。”于是将等候神仙降临的方士们全部遣散。此后,汉武帝每每对群臣自叹说:“我往日愚惑,受了方士的欺骗。天下怎会有神仙,全是胡说八道!节制饮食,服用药物,最多是可以少生些病而已。”
夏季,六月,汉武帝返回,前往甘泉(陕西省淳化县西北)。
一句话得丞相:六月丁巳(二十五日),汉武帝擢升大鸿胪田千秋为丞相,封为富民侯。田千秋没有其他的才干,又没有什么资历和功劳,只因一句话使汉武帝醒悟,就在数月(十个月)之中登上丞相高位,晋封侯爵,这是世上从未有过的。然而田千秋为人敦厚,又有智慧,身居相位颇为称职,超过他前后的几位丞相。
武帝悔征伐:在此之前,搜粟都尉(粮食总监)桑弘羊与丞相(应是刘屈氂)、御史(可能是商丘成)联名奏道:“轮台(新疆轮台县)东部有能够灌溉的农田五千顷以上,可派屯田卒前去屯田,设置校尉三人分别掌管,多种五谷(小麦、稻米、黍米、豆类、胡麻);由张掖、酒泉派骑兵下级小吏担任警戒;招募民间强壮有力、敢于远赴边塞的人前往该地,垦荒灌溉;逐渐修筑亭燧,城墙向西延伸,用以威镇西域各国,辅助乌孙(首都赤谷城,在吉尔吉斯斯坦伊塞克湖东南)。”现在,刘彻批驳不准。
为此,汉武帝专门颁布诏书,对他已往的所作所为深表悔恨,说道:“前些时,有关部门奏请要增加赋税,每个百姓多缴三十钱,用以加强边防,这是加重老弱孤独者的负担。如今又奏请派遣兵卒赴轮台屯田。轮台在车师(新疆吐鲁番市)西面一千余里,上次开陵侯成娩攻打车师时,虽然取得了胜利,迫使车师王归降,但因路途遥远,粮食缺乏,死于途中的尚有数千人,何况再往西呢!
过去是朕一时糊涂,听信了一个名叫作弘(姓不详)的军候(边塞侦察官),上书言:‘匈奴 (王庭设蒙古国哈拉和林市) 把缚住四脚的马匹,丢在城外,离开之前,留下大话:汉人,我给你们马!’又扣留汉朝使节,一直不肯送回(指苏武等,参考前100年)。所以才派出贰师兵团,目的在于维持汉朝使节的威信。
古时候,与卿、大夫商讨国家大事,要参照求神问卜的结果,如果不吉利,就不能行动。先前,朕曾将军候弘关于‘匈奴人捆缚其马’的奏书交给丞相、御史、二千石大臣、各位大夫、郎官、研究经典的官员等传阅,又下达到各郡、属国都太尉等,都认为‘匈奴人捆缚自己的战马,是最大的不祥’,或者认为‘匈奴是为向我国显示强大,而凡是力量不足的人,总爱向别人显示自己的强大’。方士、史官、星象家、望气家和负责求神问卜的官员也都认为‘是吉兆、匈奴必败,时机不可再得’,又说:‘遣将北伐,至山必胜。卦辞显示,诸将中,以派贰师将军前去最吉。’因此,朕亲自派遣李广利率兵前往鬴山,并诏令他务必不要深入。如今计谋、卦兆全都与事实相反。
重合侯马通曾擒获匈奴探马,奏报说:‘匈奴人捆缚战马,是为了对汉军进行诅咒。’匈奴人常说:‘汉朝极为广大,但汉人却不耐饥渴,放走一只狼,就要损失上千只羊。’
从前李广利兵败,将士们或战死,或被俘,或四散逃亡,朕每念及此,常感悲伤。如今又奏请要派人远赴轮台屯垦,想修筑亭燧,这是使天下人困扰劳苦之举,而非对百姓的优待,这样的建议,朕不忍听!大鸿胪等又建议招募囚犯护送匈奴使者返回,以封侯作为奖赏,让他们刺杀匈奴单于,以发泄我们的怨忿,而这样的事是春秋五霸都不肯作的。况且匈奴得到汉朝归降的人,常常浑身上下,严密搜查,并加以盘问,此计又能施行呢!当今的急务,在于严禁官吏对百姓苛刻暴虐,废止擅自增加赋税的法令,全力务农,恢复为国家养马者免其徭役赋税的法令,用以补充战马损失的缺额,不使国家军备削弱而已。各郡、国二千石官员要分别进呈本地畜养马匹补充边备的计划,与呈送户籍、财政簿册的人员一同赴京奏对。”
从此,汉武帝不再派兵出征,封田千秋为富民侯,以表示他要使百姓休息,希望能增加财富,养育百姓。汉武帝又任命赵过为搜粟都尉。赵过精通轮耕保持地力的代田之法,在土地耕耘技术和农具制造方面都有改良。赵过将这些技巧教给老百姓,使老百姓用力少而收获多,因此都感到很便利。
秋季,八月辛酉晦(三十日),出现日食。
匈奴屠李广利以祠祀:卫律对李广利在匈奴受到的尊宠感到忌恨,正好单于的母亲大阏氏生病,卫律便指使胡人巫师声称:“已故老单于生气地说:‘我们匈奴以前在出征时祭祀,常说:如能生擒李广利,就用他来祭祀土地之神。如今为什么不用呢?’”于是将李广利逮捕。李广利骂道:“我死之后,作鬼也定要灭亡匈奴!”于是匈奴将李广利屠斩,用来祭祀。
汉武帝后元元年癸巳岁(前88年),汉武帝刘彻六十九岁
春季,正月,汉武帝前往甘泉宫(陕西省淳化县西北),在泰一祭祀天神,然后巡游安定郡(宁夏固原市)。
二月,赦天下。
夏季,六月,秺侯商丘成被检举诅咒,自杀。
马何罗谋杀武帝未遂:当初,侍中仆射(宫廷随从执行官)马何罗与江充关系很好。太子刘据起兵时,马何罗的弟弟马通因奋力作战,被封为重合侯。后汉武帝诛灭江充全族之人及其同党,马何罗兄弟害怕牵连受害,便密谋反叛朝廷。侍中驸马都尉金日磾看到马氏兄弟的心思不同寻常,感到可疑,便独自在暗中注意他们的动静,与他们一起进出。马何罗也觉察到了金日磾的用意,所以过了很长时间没敢发动。这时,汉武帝前往林光宫(即甘泉宫,陕西省淳化县西北),金日磾因身体有些不舒服,躺在值班室休息。马何罗、马通和小弟马安成假传圣旨,乘夜出宫,一同将朝廷使者杀死,发兵造反。第二天早上,汉武帝尚未起床,马何罗无故从外面闯入宫中,金日磾正要去上厕所,忽然心中一动,立刻进入寝殿,坐在汉武帝的卧室门前。不久,马何罗袖中藏着利刃从东厢房上殿,看见金日磾,脸色一变,便跑向汉武帝的卧室,想要进去,奔跑中撞到陈放的宝瑟,摔倒在地。金日磾抱住了马何罗,大声叫道:“马何罗谋反!”汉武帝惊起,身边的侍卫要刺杀马何罗,汉武帝怕一并伤到金日磾,急忙加以制止。金日磾将马何罗摔到殿前,侍卫上前将其捆绑起来。经过严厉的追究和审讯、所有参与谋反的人全部认罪伏法。
秋季,七月,发生地震。
二子争位未成:燕王刘旦(刘彻第三子)认为自己按长幼次序应被立为太子,便上书请求回京侍卫皇帝左右。汉武帝大怒,将燕王的使者斩于皇宫北门。又因刘旦被指控私藏逃犯,汉武帝下令削去燕国封地中的良乡(北京市房山区良乡镇)、安次(河北省廊坊市)、文安 (河北省文安县)三县。汉武帝从此厌恶刘旦。刘旦聪明善辩,博学多才,其弟广陵王刘胥(刘彻第四子)勇武有力,但二人的举动都不合法度,多有过失,所以二人都未被汉武帝立为太子。
立子杀母:此时,钩弋夫人赵氏所生的皇子刘弗陵,虽然只有七岁,却长得身体粗壮,聪明懂情,汉武帝对他极为疼爱,想立他为太子,只因其年纪幼小,母亲也太年轻,所以一直犹豫不决。汉武帝想选择合适的大臣辅佐刘弗陵,观察群臣,只有奉车都尉、光禄大夫霍光为人忠厚,可以当此重任。于是,汉武帝让黄门官画了一幅《周公背负周成王接受诸侯朝见》的图画赐给霍光。
在解决辅佐问题之后,刘彻决定铲除他心爱的年轻美丽的小妻子。时间迅速来临,几天之后,刘彻找了一个理由,忽然对钩弋夫人大发雷霆,钩弋夫人再也想不到一向百般恩爱的老丈夫,会如此凶悍,急忙脱下头上首饰,叩头,请求宽恕。但她绝没有想到他会杀她,直到刘彻吩咐他的左右,说:“拉出去,关进宫廷监狱!”她才发现事态严重,在拉到门口时,她回头向刘彻乞求。刘彻说:“快走,你不能活!”钩弋夫人遂在狱中受到处决。
刘彻也知道他的这项暴行,会引起震动,必须化解。不久,闲坐的时候,问他的左右随从:“外界有什么批评?”左右随从说:“人们奇怪的是,就要封她的儿子 (刘弗陵) 当太子,为什么要杀他的娘亲?”刘彻说:“我所做的,你们这些晚辈笨蛋,不可能懂得其中道理。自古以来,国家所以混乱,都由于君王年纪太小,而娘亲却青春正盛。这位年轻的女主人一旦大权在握,会桀骜不驯,做出淫乱的事,没有人可以克制。你们没有看到吕后 (吕雉) 的榜样?所以不得不先下手把她除掉。”
三十二、武帝托孤三辅臣,长眠茂陵功过后人评
汉武帝后元二年甲午岁(前87年),汉武帝刘彻七十岁
春季,正月,汉武帝在甘泉宫(陕西省淳化县西北)接受诸侯王的朝见。
昌邑王刘髆薨逝:刘髆为汉武帝刘彻的第五个儿子,母李夫人,汉武帝天汉四年(前97年)六月乙丑日,八岁的刘髆被封为昌邑王。后元二年(前87年) 春正月薨逝,享年十八岁,在王位十一年,谥为昌邑哀王,其子刘贺嗣立。后昭帝无子,辅政大臣霍光迎立为帝,在位廿七天被废,后迁为海昏侯。
二月,刘彻前往盩厔(陕西省周至县东)五柞〔zuò坐〕宫。
武帝托孤:汉武帝病重,霍光哭着问道:“万一陛下不幸成仙离去,应当由谁继承皇位呢?”汉武帝说:“你难道没有理解先前赐给你的那幅画的含意吗?立我最小的儿子,由你担任周公的角色!”霍光叩头推辞说:“我不如金日磾!”金日磾也说:“我是外国人(匈奴休屠王之子),不如霍光。况且由我辅政,会使匈奴轻视我大汉!”
二月乙丑(十二日),汉武帝颁布诏书,立刘弗陵为皇太子、时年八岁。丙寅(十三日),汉武帝任命霍光为大司马、大将军,金日磾为车骑将军,太仆上官桀为左将军,由他们三人接受遗诏,辅佐幼主,又任命搜粟都尉桑弘羊为御史大夫,全都在汉武帝卧室床下叩拜受职。
霍光出入宫廷二十余年,出外则陪同汉武帝乘车,入宫则侍奉在汉武帝的左右,小心谨慎,从未有过什么过失。他为人沉静仔细,每次出入宫廷、下殿门,止步和前进都有一定的地方,郎官、仆射们在暗中观察、默记,发现他尺寸不差。
金日磾在汉武帝身边几十年,从不看他不该看的东西,赐给他宫女,他也不敢亲近;汉武帝想将他女儿纳为后宫嫔妃,他也不肯;其诚笃谨慎如此,汉武帝感到特别奇异。金日磾的长子是汉武帝的玩童,很受宠爱,长大后行为不检点,在殿下与宫女调情,正好被金日磾看到。金日磾对其子的淫乱行为非常厌恶,便将他杀死。汉武帝听说后勃然大怒。金日磾叩头请罪,陈述了杀死其子的缘由。汉武帝深感悲哀,为此落下眼泪,后来对金日磾却由衷敬重。
上官桀开始因膂力过人而得到汉武帝的赏识,被任命为未央厩令。有一次,汉武帝感到身体不舒服,等到痊愈后,检查御马,发现马匹大多瘦弱,于是汉武帝大发雷霆,说:“厩令认为我再也看不到这些马了吗!”便要将上官桀逮捕下狱。上官桀叩头说:“我听说皇上圣体欠安,日夜忧愁害怕,实在没心思照料马匹。”话未说完,已经流下几行眼泪。汉武帝认为上官桀爱自己,因此与他亲近,任命他为侍中,逐渐升到太仆。
霍光、金日磾、上官桀三人都是汉武帝平时宠爱信任的人,所以特意将自己身后之事托付给他们。
汉武帝后元二年甲午岁(前87年)二月丁卯(十四日),汉武帝在五柞宫驾崩,享年七十岁,前141—前87年在位,共五十四年,谥号孝武皇帝,庙号世宗,遗体运到未央宫前殿入殓。
汉武帝人很聪明,遇事有决断,善于用人,执法严厉,毫不容情。隆虑公主的儿子昭平君娶了汉武帝的女儿夷安公主。隆虑公主病危时,进献黄金千斤、钱千万,请求预先为儿子昭平君赎一次死罪,汉武帝答应了她的请求。隆虑公主去世后,昭平君日益骄纵,竟在喝醉酒之后将公主的保姆杀死,被逮捕入狱。廷尉因昭平君是公主之子而请示武帝,汉武帝身边的人都为昭平君说话:“先前隆虑公主又曾出钱预先赎罪,陛下应允了她。”汉武帝说:“我妹妹年纪很大了才生下一个儿子,临终前又将他托付给我。”当时泪流满面,叹息了很久,说:“法令是先帝创立的,若是因妹妹的缘故破坏先帝之法,我还有何脸面进高祖皇帝的祭庙!同时也对不住万民。”于是批准了廷尉的请求,将昭平君处死,但仍然悲痛难忍,周围的人也一起跟着伤感不已。待诏官东方朔上前祝贺汉武帝说:“我听说圣明的君王治理国政,奖赏不回避仇人,惩罚不区分骨肉。《尚书》上说:‘不偏向,不结党、君王的大道坦荡平直。’这两项原则,古代的黄帝、颛顼、帝喾、尧、舜五帝非常重视,而夏禹、商汤、周文王三王都难以做到,如今陛下却做到了,这是天下的幸运!我东方朔捧杯,冒死连拜两拜为陛下祝贺!”开始,汉武帝对东方朔非常恼火,接着又觉得他是对的,将东方朔任为中郎。
后人平功过:班固(汉书作者)赞曰:汉朝承接了历朝帝王的积弊,高祖(刘邦)讨平叛乱,使社会恢复正常秩序。孝文(刘恒) 、孝景(刘启)专心提倡农业,使人民获得休养,对于古代礼乐教化的事,仍有很多缺失。孝武(刘彻)最初即位之时,断然罢黜其他学派,只表彰儒家的六经(《诗经》、《乐经》、《礼经》、《易经》、《尚书》、《春秋》),征召四海之内的优秀人才,共同建立功业。设立太学,主持郊外祭祀,改变正朔(前104年,以正月作为一年的第一个月),厘定历法,重谱音律,制作圣诗、圣乐,到泰山上祭祀天地(封禅),礼敬神灵,封周王朝的后裔,注意文学(辞赋),光彩四射,都有可以称道的成果。他的后嗣,遵照遗留下来的规范,遂有三代(夏、商、周)的风格。像孝武这样的雄才大略,都没有改变孝文、孝景时代的恭敬俭朴,爱护人民。纵是《诗经》《尚书》上所称道的圣王,也不能超过。
司马光曰:刘彻有可怕的奢侈跟无尽无穷的欲望,刑法严酷,加到人民身上的赋税,成了狂征暴敛。对内,大肆兴建宫殿,生活糜烂;对外,用武力攻击四方蛮夷,相信神仙鬼怪,不停地游逛名胜山川,使人民无以为生,群起去当盗贼。这种情形,跟嬴政 (秦始王) 相差无几。然而,秦政府终于灭亡,而西汉政府却反而兴盛,原因何在?在于刘彻能遵守先王的圣道,知道克制。而且常常接受忠告,厌恶被人欺骗蒙蔽。喜好贤能的人才,赏罚严明。到了晚年,发现过去的错误,毅然改过,而又托孤得人。这可能就是虽有嬴政暴政而没有嬴政灾祸的缘故。
清中期史学家赵翼(1727年—1814年)曰:《汉书》班固对刘彻的评论,只称道他文化方面的贡献,对于他开疆拓土的武功,一字不提。而刘彻雄才大略的表现,正在于他的武功。为了对抗匈奴汗国的屡屡入侵,先后派卫青七次出塞攻击,收复河南地(黄河河套),设置朔方郡(内蒙古杭锦旗北黄河南岸)。公孙敖筑受降城(内蒙古乌拉特中旗东五十千米新忽热),徐自为更沿着五原(内蒙古包头市)兴建城堡亭障一千余里,直到卢朐(今地不详),把中原贫民迁移到那里屯垦。又派霍去病六次出塞攻击,取得匈奴汗国西部疆土(河西走廊),匈奴浑邪王投降,在令居(甘肃省永登县西)以西,设立酒泉、武威、张掖、敦煌四郡。又命李广利攻击大宛王国(首都贵山城,在乌兹别克斯坦纳曼干州西北卡散赛城),斩国王毋寡。自敦煌起,西到盐泽(新疆罗布泊),兴筑城堡亭障,在轮台(新疆轮台县)、渠犁(新疆库尔勒市西南)实施武装屯田。这是西北疆土的开拓。
刘彻又命伏波将军路博多、楼船将军杨仆等,征服南越王国 (首都番禺,在广东省广州市),设置儋耳(海南省儋州市)、珠崖(海南省海口市琼山区)、南海(广东省广州市)、苍梧(广西梧州市)、郁林(广西桂平市西)、合浦(广西合浦县东北)、交趾(越南河内市)、九真(越南清化市)、日南(越南东河市)九郡。这是南方疆土的开拓。
刘彻又命杨仆跟横海将军韩说等,攻击闽越王国(首都东冶,在福建省福州市),闽越人杀掉国王骆余善投降,刘彻把闽越王国人民迁徙到长江、淮河之间,而使闽越(福建省)真空。这是东方疆土的开拓。
刘彻又命唐蒙、司马相如,诱导西南夷各部落归附。接着派遣中郎郭昌、卫平等人,在西南夷故地设置牂牁郡(贵州省福泉市),在邛都(四川省西昌市)设置越嶲郡,在筰都(四川省汉源县)设置沈黎郡,在冉设置汶山郡(四川省茂县),在白马(甘肃省西和县西南蒿林乡)设置武都郡。于是夜郎国(贵州省关岭县)、滇国(云南省昆明市晋甯区东晋城镇)的国王,先后到首都长安朝拜,因而在滇国设置益州郡。这是西南疆土的开拓。
刘彻又命杨仆跟左将军荀彘,击灭朝鲜王国(卫氏朝鲜,首都王险城,在朝鲜平壤市),设置真番(韩国首尔市)、临屯(韩国江陵市)、乐浪(朝鲜平壤市)、玄菟(朝鲜咸兴市)四郡。这是东北疆土的开拓。
然后,刘彻又命张骞等出使西域(新疆及中亚东部),遂使三十六国的国君,都仰慕中国文化,到中国朝贡。这是西方疆土的开拓。
上述的这些开拓的疆土,其中有些是秦王朝本来已有,后来脱幅而去,而被刘彻收复的,如:朔方、朝鲜、南越、闽越。不过秦王朝虽已列为国土,却联系松懈,虚有其名。直到刘彻,才真正地设立郡县,纳入中国正规的行政系统。其中有些并不是秦王朝已有,而是刘彻新开辟的,如:西北的酒泉、敦煌等郡,南方的九真、日南等郡,西南的益州等郡。至于西域三十六国,更是秦王朝所没有听说过的地方。统计刘彻所开辟的领土,比起刘邦、刘盈、刘恒、刘启时代,几乎增加两倍。西域那些地方,对中国而言,并不重要(这是赵翼于十八世纪八〇年代写《廿二史札记》时的看法),而其他地区,却永远成为中国 (本部) 版图的四方边界,千万年都蒙受益处,班固却全部抹杀。
评估一个简单的历史人物容易,评估一个错综复杂而又活得够久的历史人物困难。对刘彻,就是如此。他在历史舞台上,演出七十年,扮演的角色太多,而所做决定的后果,又影响太大。其中至少有下列两项,直到两千年后的今天,仍跟每一个中国人骨肉相连。历史上只有少数首领,能深远到如此程度。
第一是儒家学派定于一尊,用政治力量排斥其他学派和学说。任何一种思想,即令是最可敬的思想,只要定于一尊,就会变得可厌。儒家学派定于一尊之日,也就是中国灿烂辉煌的时代,开始沉淀为酱缸之时。随着封建极权的发展和因科举制度而又出现官场文化,更使酱缸深不可测。罗马帝国要到四世纪八〇年代,基督教才开始定于一尊。中国比西方早六百年实施思想控制,所以当西方已从基督教枷锁中挣脱之后,中国还在酱缸中欲振乏力。决定这项政策时,刘彻虽然才十七岁,而且刚刚即位,但是,这件事却在他在位期间发生。
第二是领土扩张,使中国的疆域倍增。在安土重迁的农业社会,跟崇古畏战的儒家系统当权两种条件之下,疆域不丧失已算幸运的了,根本不可能扩张。而中国疆域在公元前一世纪竟然扩张到一倍以上,使中国原始的国土广达五百万平方千米,原因在于那时中国有一位雄才大略、意志坚决的领袖刘彻,完成一项千古英雄功业。罗马帝国的扩张,历时数百年,正是所谓“罗马不是一天造成的”,而中华帝国这个庞然大物的本土部分,却几乎由刘彻一手完成。他所扩张的疆域,以后很少变动 (直到十八世纪清王朝,中国领土才作一倍以上的扩张,构成二十世纪中国的疆域) 。在这方面,刘彻不只是一个普通帝王,还是一个英雄人物。
不过,如果就人权立场,刘彻却是一个不折不扣的暴君。把中国所有帝王集中在一起审判,刘彻只能算是丙级罪犯,比嬴政的罪恶固然要重,但比他更凶恶的君王,却举目皆是;那些更凶恶的君王,将在《资治通鉴》上逐渐登场。我们当然不会因为刘彻凶恶的程度较低而原谅他,但检讨他的很多乖张措施,应归咎于他在位的时间太长。权力不但使人骄傲腐败,也使人冥顽痴呆,时间越久,越记不得自己是谁。一个小人物,尚且如此,何况拥有无限权力的大头目?历史上在位太久的君王不多,诸如孙权、萧衍、拓跋珪、杨坚、李治、李隆基、朱元璋等等,不论当初多么聪明,最后总是虎头蛇尾,作恶多端,给人民带来无限的痛苦。刘彻十六岁坐上宝座,七十岁死亡,掌握权力五十五年之久,他如果早死二十年或三十年,就不会暴露他专割人屌的畸形心理,不会发生司马迁事件,不会有什么杀人千万的“巫蛊”。只有民主制度不断改换当权派,才能拯救这种灾难。而在那个时代,刘彻的表现,还算中国历史上最好的,他固想到自己的荣耀,也想到国家的荣耀,还能掌握主动,拒绝轮台继续屯田,在刹车还不太迟的时候,总算有智慧也有能力刹车,使他对国家做出的贡献,得以永垂万世。
二月戊辰(十五日),太子刘弗陵即皇帝位。因为只有八岁,所以他的姐姐鄂邑公主与他一起住在宫中,负责抚养照顾,霍光、金日磾、上官桀三人共同主管尚书事,负责主持朝政。
霍光辅佐幼主,国家政令都由他自己发出,天下人都想一见他的风采。殿中曾出现怪物,一天夜里,群臣为怪物所惊,于是霍光召见担任尚符玺郎的官员,想要取走皇帝的玉玺。尚符玺郎不肯给他,霍光便要强夺。尚符玺郎手持宝剑说道:“我的头你可以拿去,但玉玺不能拿走!”霍光对他这种态度甚为嘉许。第二天,便以汉昭帝的名义将这位尚符玺郎的品秩提升了两级,众人无不因此对霍光更加尊敬。
武帝葬茂陵:后元二年(前87)三月甲辰(二十二日),将汉武帝刘彻安葬于茂陵(今陕西兴平东北)。茂陵是汉代帝王陵墓中形制最大、修建时间最长、随葬物最多的一座陵墓。从武帝即位的第二年,即前139年开始营建,直到武帝病死的前87年,连续修建了五十三年。陵园规模巨大,寝殿及其附属建筑奢侈华丽,陵园呈方形,东西长四百三十米,南北宽四百四十米,占地十七万余平方米。陵冢呈平顶方锥形,如同覆斗。冢高四十六点五米,顶部东西长三十九点五米,南北宽三十五点五米。冢基边长二百四十米。随葬品极为丰富豪华,金钱财物,尽瘗藏之,以至“陵中不复容物”。



上图中相片说明:左上为1914年法国诗人谢阁兰在咸阳茂陵老照片,右上为1947年汉武帝茂陵老照片,下面为现代照片。
本始二年(前72年),汉宣帝为曾祖父汉武帝上庙号“世宗”。
皇后:
陈皇后,生卒年不详,无子,西汉武帝刘彻的第一任皇后,正史未留其名,终被废,居长门宫。
卫皇后,字子夫,汉代平阳(今山西临汾)人,汉武帝的第二任皇后。卫子夫原是平阳侯曹寿和平阳公主的讴者,建元二年(前139年)春,被到访平阳公主家的汉武帝临幸并带入宫中。
妃嫔:
李夫人,后由霍光追封为孝武皇后,李延年的妹妹,生昌邑王刘髆。
王夫人,生齐怀王刘闳。
赵婕妤(即勾弋夫人,也称拳夫人),生汉昭帝刘弗陵(也作刘弗)。后来被追封为赵太后。
尹夫人(尹婕妤)
邢夫人(邢娙娥)
李姬,生刘旦、刘胥。
某氏,生夷安公主。
某氏,生盖长公主(即鄂邑长公主)。
儿子:
长子 戾太子刘据,母皇后卫子夫,因巫蛊之祸受累,不愿受辱而自杀,其孙刘询后为汉宣帝。
次子 齐怀王刘闳,母王夫人,六岁立为齐王,在位八年,年十三岁薨逝,谥为齐怀王。
三子 燕剌王刘旦,母李姬。初封为燕王,谋皇位而反,事败自缢而死,前117年-前80年,在燕王位三十八年,谥为燕刺王。
四子 广陵厉王刘胥(与刘闳、刘旦同日封王),广陵藩王国六传,因王莽篡汉而国除。
五子 昌邑哀王刘髆,母李夫人,天汉四年立为昌邑王,在父亲驾崩前一个月薨逝,享年十八岁,在王位11年,谥为昌邑哀王,其子刘贺嗣立,后为汉废帝,当过27天皇帝。
六子 汉昭帝刘弗(又名刘弗陵),母钩弋夫人赵婕妤,在位十三年,廿一岁驾崩。
女儿:
由于历史记载不详,刘彻之女未有明确排序,而且很可能部分帝女未曾史书留名。(比如汉景帝时期只记载了刘彻三个同母姐妹,文帝时期只记载了馆陶公主和绛公主)
长女 卫长公主(当利公主),是汉武帝和卫皇后的长女,也是汉武帝最喜欢的女儿。汉武帝为求长生不老,派人到处寻访方士。最著名的方士栾大,被封为五利将军、天道将军、地道将军、乐通侯,“赐列侯甲第,僮千人、乘舆斥车马帷帐器物以充其家”,汉武帝还将卫长公主嫁给了他(卫长公主原先嫁给曹寿的儿子平阳侯曹襄,因为丈夫早死,再嫁栾大),后来武帝发现栾大是个骗子,怒火中烧,派人把栾大活活烧死,以泻心头之恨。从此卫长公主再无事迹见于史料。只知道她的儿子曹宗可能在“巫蛊之祸”中遇害身亡(因史料记载有出入,也有说曹宗未被牵连的),汉宣帝时她的孙子曹喜恢复了列侯爵位,这个爵位一直延续到东汉。
次女 鄂邑长公主(盖长公主),生母不详,刘彻去世后因抚养汉昭帝被封长公主,与燕王刘旦、上官桀、上官安及桑弘羊等合谋诛除霍光,事发后自杀。
三女 诸邑公主,史记索隐称其母为卫子夫,死于巫蛊之祸。
四女 石邑公主,史记索隐称其母为卫子夫,生卒年不详。
五女 阳石公主(德邑公主),生母不详,死于巫蛊之祸。
六女 夷安公主,生母不详,嫁汉武帝姊妹隆虑公主之子昭平君,后昭平君因杀人犯法而被处死。
|